英德风波还没停,意法西也要上税啦? 请“中奖”商家对号入座!
自美国宣布从5月10日起对第二批2000亿美金的贸易清单上的货物,征收额外25%的关税以来,外贸出口跳水的局面并没有突然出现,这种情况,主要是特朗普威胁,将对最终剩下的中美贸易总量的3250亿美金的产品直接加25%的附加关税,而且在6月中旬将完成公众意见征求。
市场传言,将在7月1日开始实施,在这一消息的刺激下,美国的采购商为了规避即将到来的高税率,加大采购力度,让美国航线出现了一波新的爆仓的热潮,但是可以预计的是,随着加税的靴子落地,这一轮爆仓很快将会回落,如果中美不能在短期内达成一致,将直接抑制大部分的采购需求,中美航线将会出现大幅下滑,其实已经有船东开始裁撤运力,这是自2008年金融危机以来,出现的第二次船东主动裁撤航线运力的情况,这也说明,业界对于短期中美传统B2B贸易的前景,信心并不是很足。
亚马逊仓库爆仓、进仓难、上架慢问题开始凸显
随着亚马逊会员日的到来,对于物流来说,压力开始显著,从5月20日左右开始,陆续出现以下问题,我们稍作整理,供大家参考:
1. 美国站方面:卡车预约突然取消,货物到达海外仓之后,如果是卡车派送的,卡车行会根据货件追踪号(Reference ID)预约递送时间,卡车在约定好的时间派送,但是这次出现大面积海外的卡车行就反馈亚马逊预约系统出现突然取消预约的情况,这种情况不是个别仓库,比如ONT8、FTW1、MEM1、MDW2、ABE8等主仓,基本上全部覆盖,亚马逊对外解释是系统原因,但是根据目前进仓的速度来看,基本上仓库处于爆仓状态。

(亚马逊更改预约时间的邮件截图)
2. 欧洲站方面:卡车在预约的时候,一直收不到亚马逊仓库的预约确认,导致派送时间一再推迟,让卖家也是很心酸无奈,而且英国站,在很早的时候,就出现爆仓无法预约进仓的情况,我们在去年的时候,也碰到类似情况,预约好一个时间,突然在派送前通知,延后两周进仓。上面提到的一直得不到预约确认的是德国站的最新情况。
3. 上架速度缓慢:由于会员日促销,卖家都集中在同一时段集中发货进仓,这对亚马逊目前的仓库来说,承受巨大的压力,平时可能3-5天就上架的情况,现在基本上都超过7个工作日了,虽然卖家一直邮件催促亚马逊上架,但是在这种旺季的情况下,效果似乎微乎其微,这也只能提醒卖家,在下一个节日促销来临之前,比现有计划,预留出更多的上架时间。以避免断货,造成新的损失。
遇到上架慢,开CASE询问之前,可以先找物流供应商要到POD(递送证明),然后开CASE催促亚马逊处理上架问题,如果没有POD,可能亚马逊无法及时处理。
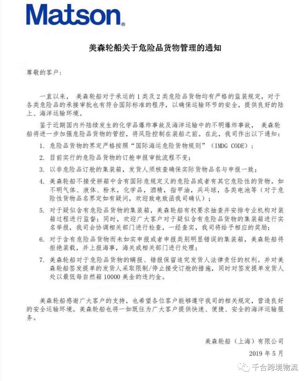
美森关于危险品管控的声明
最后的主要篇幅,我们要给到美森,上一篇关于美森快船被市场上部分人掺杂危险品瞒报的行为,我们进行了披露,在稿子发出的第二天,全网的阅读量其实已经很高,在当天晚上,上海美森销售总监William Wang就通过朋友联系到我,期间的沟通非常理性,大家关注的共同点,是如何更好的防范类似的情况发生,以给诚实、遵守规则的货主更多安全保障。
在这里,我要为美森的专业合理性点赞,在面对可能的负面的消息的时候,没有和一些公司一样,先极力否认,然后再投诉侵犯商誉的传统公关套路,而是在文章发出引出关注之后,迅速给出切实有效的措施,切实关注客户的利益诉求。由于公众号篇幅限制,5月份的四篇早就用完,所以即使第一时间收到美森的反馈,无法在公众号发布,以下为美森的声明,在我们稿子出来之后,不到10天,KMTC的船就发生爆炸,事后的细节披露,危险品被当作玩具娃娃申报,造成不可挽回的损失,在此,我们也再次呼吁行业参与主体加强自律,守护安全底线。

我们建了一个亚马逊卖家交流群,里面不乏很多大卖家。
现在扫码回复“ 加群 ”,拉你进群。
热门文章
*30分钟更新一次







