价值6888元豪礼免费领,新老用户皆可享受

昨天我们讲到建立数据分析模型,很多朋友加我为好友后问我,有没有数据分析的书推荐,怎么入门数据分析。
其实讲实话,我这都是野路子,只学过数学,没看过数据分析的书。
我讲的所谓的数据分析,实则是在讲,要站在全局看待事物,以上帝视角看待所有影响因素,这个时候你就能发现这些影响因素之间的关联性,并把它们串起来。
数据建模有两个方向:
一个是从0到1;一个是从1到100。
从0-1是指无规则或者或者难以被挖掘的情况下,自己新建一条规则以符合行情发展规律。比如销售市场。
从1到100是指规则可被挖掘,能够把其运行流程整理出来,具有可复制性。比如海报裂变玩法。
昨天我们聊了怎么从0到1挖掘数据建立模型(如何过数据分析通打造一套系统的流量抓取体系?),今天我们聊从1到100。
从1到100有很多例子可以借鉴,各种互联网大号都出过很多复盘内容,我之前复盘的明白的玩法,也属于这类(缺了这2条,你这辈子都得靠卖时间赚钱)。
这类内容有一个重点在于,操作可借鉴,可批量产出,重在执行落地。
啥意思,就是说,我能把你的行为流程整理出来,发现你整个运营的逻辑,但是呢,这不算完事儿。
完事儿是我还把你这个运营的具体内容写出来,包括需要什么物料、发布的档期是啥时候、整个过程的转化率是多少、有没有优化的地方,优化完后整理出来一套可复制的模板,可以看到这套模板可以直接模仿套用,落地执行,这才完事儿。
不然纸上谈兵,多费劲呐,是不。
努力得落在结果上。
上述内容我梳理一下,整个运作流程为:
整理项目流程图——制作SOP(标准作业程序)
做活动策划的朋友们,估计对我上述说的内容不陌生。
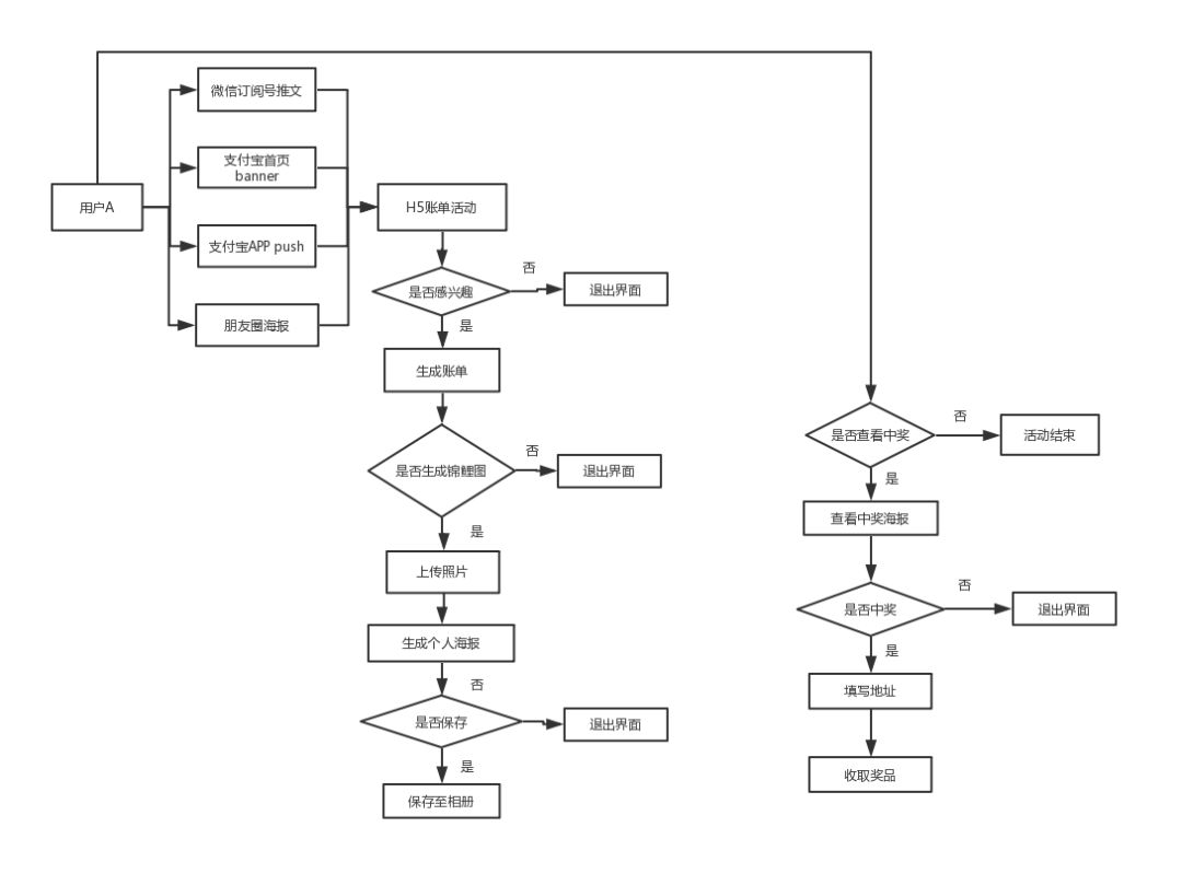
以我之前写的2018支付宝账单活动策划案为例——
活动创意为:
邀请用户生成个人年度账单,在生成账单后,上传头像即可生成2019年个人专属锦鲤海报,并根据2018年账单测算出用户是什么锦鲤(结合2017年个人年度关键词玩法),同时抽100名生成了账单的用户送十寸大小个人定制版锦鲤娃娃。
具体活动流程如下:
可向左滑动(后台回复“支付宝”可得高清图片)
活动执行SOP如下:
可向左滑动(后台回复“支付宝”可得高清图片)
你看,是不是安排的明明白白,看到SOP就知道该做什么事,什么时候该完成。
那接下来如果想要在别的地方做类似的活动,是不是搬过来照抄就行了。
那些刷屏活动,咱是不是一样可以复盘一下,取其精华去其糟粕,模仿一波?
不仅仅是活动策划,运营一个产品、一个账号、甚至是一个公司,是不是都能这么做?当一个模型投入使用后,监控数据的时候,发现转化率可行,整个模型处于盈利状态,这个时候是不是可以批量生产?
互联网岗位有个特性,每个员工都是安排好的某颗螺丝钉,处于SOP的某一环里,各司其职,协同运转。
作为螺丝钉是看不到整个机器长什么样的。要想快速成长,就得努力去看整个机器的构造、运转方式,盈利模式,站到全局看部分。
凡事比别人多想一步,想深一点。
往小了说,你能站在老板的角度上想问题,那你所做出来的决策势必更能符合整个公司的发展,从而更能赢得上司的青睐。
往大了说,总有一天,你也能造一台机器,自己当老板。
我们建了一个亚马逊卖家交流群,里面不乏很多大卖家。
现在扫码回复“ 加群 ”,拉你进群。
热门文章
*30分钟更新一次









