如何将目标流量从Instagram推送到您的网站

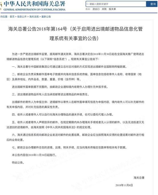
11月9日消息,海关总署昨日发布2018年第164号公告,关于启用进出境邮递物品信息化管理系统有关事宜。
公告显示,为进一步严密进出境邮件监管,提高邮件通关效率,海关总署决定自2018年11月30日起在全国海关推广使用进出境邮递物品信息化管理系统(以下简称“信息系统”)。
公告中明确指出了,海关、邮政企业、收件人以及寄件人的相关职责。
具体有关事宜公告如下:
一、海关总署与中国邮政集团公司通过建立总对总对接的方式实现进出境邮件全国联网传输数据。
二、邮政企业负责采集邮件面单电子数据并向海关信息系统传输,面单信息包括收寄件人名称,收寄国家(地区)及具体地址,内件品名、数量、重量、价格(含币种)等。
进出境邮件面单数据不完整的,由邮政企业通知境内收寄件人办理补充申报手续。
三、进出境邮递物品所有人应当承担邮寄进出境物品的申报责任。
出境邮件的寄件人为申报主体;进境邮件以寄件人在邮件面单填写信息为申报内容,境内收件人可以补充邮件的有关申报内容,并对补充信息的真实性负责。
四、收件人或者寄件人可以自行向海关办理物品的通关手续,也可以委托代理人办理。
五、收件人或者寄件人声明放弃的邮件、在规定期限内未办理海关手续或者无人认领的邮件,以及无法投递又无法退回的进境邮件,由海关按照《中华人民共和国海关法》的规定处理。
六、海关通过信息系统向邮政企业发送对邮件的处置结果,邮政企业应当按照海关反馈的处置结果对邮件进行相应的业务处置。
七、邮政企业办理邮件总包的进境、出境、转关手续,应当向海关传输总包路单等相关电子数据。
本公告内容自2018年11月30日起施行。


距离旺季第一站“黑五”到来只有十多天的时间了,不少卖家欣喜地发现订单数量已开始上涨,此旺季诚不欺我!同时,外媒也开始向消费者献计最佳购物攻略,网站、论坛都是大家交流“买买买”经验的战地。于是有卖家眼前一亮,抓住机会在论坛宣传一波自家产品,再找几个投缘的买家积累下评论,美滋滋。
但是在这里要提醒广大卖家们,亚马逊社区已经成为平台检测卖家违规操作的重要渠道了。

近期,有卖家收到亚马逊“销售账户暂时停用”的通知,原因竟然是卖家违反了亚马逊社区准则。
亚马逊表示,平台尝试与卖家联系,以讨论与其亚马逊社区准则相关的账户活动。由于卖家最近违反了这些准则,卖家的销售帐户已暂时停用。目前,资金不会转移给卖家,但在平台与您合作解决此问题时会保留在卖家帐户中。
亚马逊所说的社区准则是哪些?通知表示,社区准则禁止以下活动:
创建、修改或发布有关卖家自己的产品或服务的评论或社区内容;
创建、修改或发布有关竞争对手产品或服务的评论或社区内容;
为客户评论提供补偿。(提供补偿包括免费或折扣产品,以换取创建、修改或发布评论或社区内容)
卖家如何解决这一问题?亚马逊表示,要重新激活销售账户,卖家需提交一份行动计划以说明以下内容:
用于发布或获取违反亚马逊政策的客户评论的方法;涉及的第三方的联系信息(姓名、电子邮件地址、网站等)发布这些评论;识别您或第三方用于发布禁止评论的任何客户帐户的信息;亚马逊网站上剩余的任何禁止评论的列表;您采取的措施,以防止产品审查操作
卖家准备好向亚马逊发送说明计划时,可通过相关链接提交行动计划。如果卖家的计划充分解决了违反的策略并描述了将来防止这些违反政策的步骤,则可能会被恢复销售权限。

海关总署发布的数据显示,10月,中国进出口总值2.75万亿元,同比增长22.9%。其中出口1.49万亿元,增长20.1%;进口1.26万亿元,增长26.3%;贸易顺差2336.3亿元,收窄5%。

受访专家认为,10月中国进出口实现双增长,除了国内政策转向扩内需、稳经济的因素以外,“一带一路”倡议落实、举办首届中国国际进口博览会等也对中国外贸发展助力颇多。
中国贸促会国际贸易研究部副主任周晋竹对国际商报记者分析称,外贸增速超出预期一方面得益于世界经济持续回暖为中国外贸发展营造了有利的国际空间;另一方面,中国一系列稳外贸政策措施的落实效果已逐步显现,更重要的是中国表现出积极主动扩大进口、扩大开放的姿态。

据媒体报道,兰亭集势宣布执行股票购买协议,将战略性收购新加坡领先的跨境电商平台Ezbuy 100%的股权。
根据股票购买协议的条款,并作为旨在与公司现有业务产生更大协同作用的长期战略交易的一部分,兰亭集势同意以不计息一年可转换本票的形式,作价8555万美元收购Ezbuy 100%的股权。如果在期限内,兰亭集势的股价连续3个交易日超过3.85美元,可转换本票将自动转换为22,220,779股兰亭集势美国存托凭证。如果价格未能达到,兰亭集势可能有义务在一年期结束时以现金和证券的组合形式发行额外的22,220,779股美国存托凭证
根据相关资讯了解,Ezbuy于2010年在新加坡成立,目前是东南亚市场领先的跨境电商平台之一。该公司目前在新加坡、马来西亚、印度尼西亚、泰国和巴基斯坦拥有超过300万客户。这些客户可以在Ezbuy的平台上购买来自中国大陆、中国台湾、美国、韩国、马来西亚和新加坡的高质量产品。
值得注意的是,此前, 兰亭集势曾宣布,接到纽交所通知函,告知其股票在过去连续30个交易日的平均收盘价低于1美元,未达到继续挂牌交易的最低标准。但在周三股价兰亭集势股价上涨,截至收盘,兰亭集势报1.06美元,涨幅达27.40%,市值7187.44万美元。

我们建了一个亚马逊卖家交流群,里面不乏很多大卖家。
现在扫码回复“ 加群 ”,拉你进群。
热门文章
*30分钟更新一次







