美国2022年第一季度鞋业销售报告!
Hi 你好,我是C姐。

最近C姐说品牌VIP社群有好几个小伙伴都在问日本的prtimes怎么合作
这篇文章我们一起来看看

本文分以下三个部分
1 PRTIMES网站介绍
2 PRTIMES合作形式和费用
3 如何注册和使用
1 PRTIMES网站介绍
网址:https://prtimes.jp/
维基百科:
PRTIMES是一家日本公关公司,总部位于东京都港区,成立于 2005 年 12 月。
2005年12月-成立Kijinetacom Co., Ltd.
2007年
2月--公司名称变更为PR TIMES Co., Ltd.
4月——新闻稿发布服务“PR TIMES”开始运营
2016年 3 月- 在 TSE Mothers 上市
2018
4月-增加了将注册的新闻稿转换为PDF文件的新功能
8月-东京证券交易所第一部的市场变化
2020年3月-与麦氏传媒有限公司(全资子公司)合并
用similarweb网站月流量27.1M (2022.5)

“PR TIMES”服务,广泛分发由公司、政府机构和地方政府为媒体制作的公告材料和新闻稿。公众和媒体相关人员均可查看同名分发站点。
截至 2021 年 2 月,已有 50,000 多家公司和 40% 的上市公司使用它。它每月发布超过 20,000 篇新闻稿,并声称拥有超过 5200 万的页面浏览量(PV) 。
它隶属于包括主要国家报纸(朝日、产经、每日、读卖)的数字版本在内的约200家媒体,并在媒体上转载原文。
业务内容包含:
新闻稿发布服务“PR TIMES”的运营
故事发布服务“PR TIMES STORY”的运营
作为客户和媒体合作伙伴实施公共关系和公关支持
运营“Web Clipping”服务,衡量公关和公关效果的服务
视频公关服务“PR TIMES TV”和“PR TIMES LIVE”的运营
云信息组织工具“Tayori”的运营
任务/项目管理工具“Jooto”的操作
网络媒体业务运营
一般我们做品牌出海跨境电商,独立站或者亚马逊的,主要是做新闻稿发布,可以带销售链接和信息那种。
2 PRTIMES合作形式
不像欧美我们找的媒体网站合作那样,需要单个单个联系某个编辑谈判,谈好了发样等待对方出文章。PRTIMES是需要我们自己写文章,所以合作之前请先确保你的公司有一个这样能产出日文文章的人,如果没有全职的也最起码先找到一个靠谱的兼职能做这件事情的。
合作费用:https://prtimes.jp/price/
从上面那个页面可以看到合作费用有几种形式
单篇费用:3万日元/篇 (单次合作尝试)
包月契约:8万日元/月 (最多30次/月)
半年契约:7.5万日元/月(最多30次/月)
包年契约:7万日元/月(最多30次/月)
以前,在统一费率制度的合同期内,可以不限制发件数,但从 2021 年 5 月 1 日起,可以按基本费率交付的新闻稿的最大数量为每月 30 篇、31 篇或每月更多。如果您使用它,将产生 40,000 日元的额外费用。
如果合同开始日期在 2021 年 5 月 1 日之后,则将应用更改的内容。例如,如果您的年度合同从 2021 年 4 月 1 日开始,则在 2022 年 3 月 31 日之前的费用将与以前相同。
这是考虑到这对于新闻稿的发送者和接收者来说都是一个很好的机会,而不会偏离正确的传播机会。(https://prtimes.jp/magazine/plan/)
温馨提示:以上所有价格是不包含消费税的。

把页面翻译成中文方便大家看看:

知道费用之后怎么进行合作呢?
3 如何注册和使用
找到这个注册申请的入口点进去

来到这个界面
https://prtimes.jp/main/registcorp/form

按照这个页面的提示一步一步填写就好了,该提交的资料按照要求提交。
注意:如果要发布新闻稿,则必须申请公司注册,这也确认了公司信息的正确性。
如何申请注册以及注册时的注意事项具体可以看这里:https://prtimes.jp/magazine/application/
注册审核时间
PR TIMES的企业注册以快速响应为基础,一般在一个工作日内通知审查结果。
https://prtimes.jp/magazine/inspection/
如何发布内容
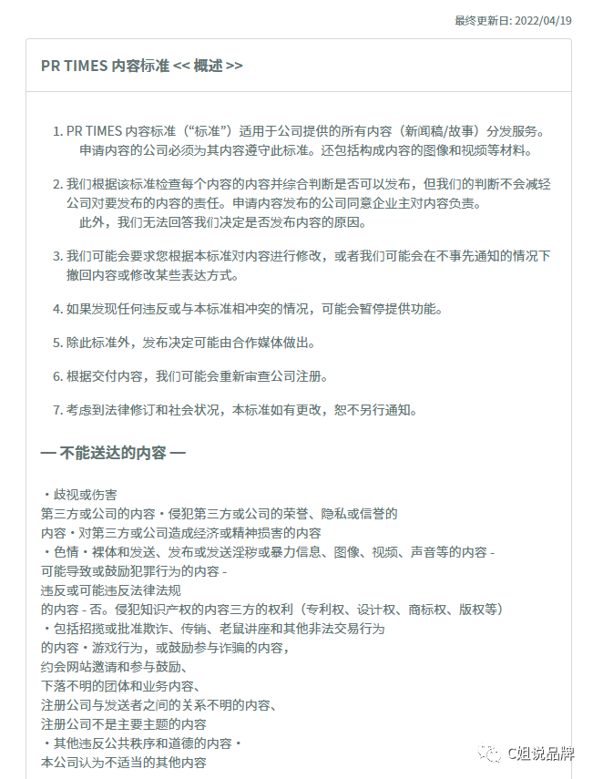
内容编辑撰写和发布都是品牌方自主完成,不过官方对发布的内容有一个标准,比如不能发布的内容如下
https://tayori.com/faq/89b604344ebb744dbba41f73d4134560c997a743

注册好了之后就可以登录进去,从后台操作发布新闻稿的一系列动作了。
https://prtimes.jp/magazine/upload-a-manuscript/

支付方式
不要提前支付,选好合作套餐之后,服务使用费将在使用月份的次月月底之前支付。

以上,就是整个PRTIMES注册合作发文的流程了,你get到了么?
我们建了一个亚马逊卖家交流群,里面不乏很多大卖家。
现在扫码回复“ 加群 ”,拉你进群。
热门文章
*30分钟更新一次







