突发!刚刚,央行宣布!

大家好,我是天民助理-北鲸,今天是愉快的周六,一周工作日接近尾声,让我们一同开启本周的周报~
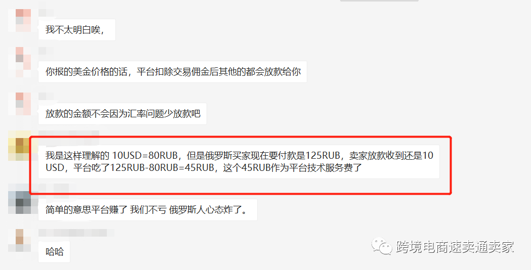
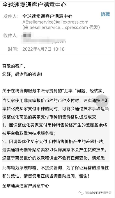
一, 速卖通产品销售价格的汇率差额盈余将被平台收取为技术服务费
上周有速卖通卖家向速卖通客服提问 “汇率差额” 问题。
客服回复:
因调整优化买家支付币种销售价格产生的差额盈余将被平台收取做为技术服务费。

什么意思呢?北鲸给大家举个栗子
如这个产品,俄罗斯售价57.79$, 根据最新的汇率兑换应该卖4637.65 卢布。


而它实际在俄罗斯售价是5328.73卢布。 中间差了8.6美金。

这多出来的8.6美金将被平台收取做为技术服务费。想必很多速卖通卖家都是不清楚这一点的。

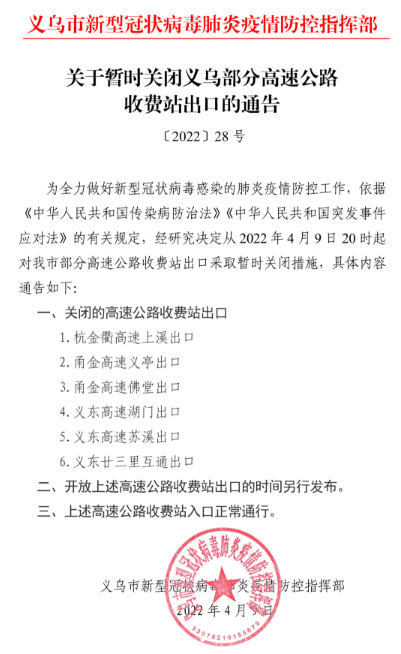
二、高速出口关闭潮,江浙多地快递受阻
受持续肆虐疫情的影响,华东各地近期纷纷升级防控措施,宣布临时关闭高速公路出口及服务区。

为全力做好我市新型冠状病毒感染的肺炎疫情防控工作,依据《中华人民共和国传染病防治法》《中华人民共和国突发事件应对法》的有关规定,经研究决定从2022年4月10日0时起对我市部分高速公路收费站出口采取24小时关闭措施,具体内容通告如下: 一、关闭的高速公路收费站出口 1. 甬金高速洞桥出口 2. 甬金高速溪口西出口 3. 甬台温高速鄞州东出口 4. 甬台温高速宁海南出口 5. 绕城高速丁家山出口 6. 沈海高速观海卫出口 7. 慈余高速阳明出口 8. 慈余高速马渚出口 9. 慈余高速余姚西出口 10. 甬莞高速塘溪出口 11. 甬莞高速横溪出口 12. 甬莞高速力洋出口 13. 甬莞高速灵南出口 14. 甬莞高速定塘出口 15. 杭州湾环线高速大隐出口 二、开放上述高速公路收费站出口的时间另行发布。 宁波市新型冠状病毒感染的 肺炎疫情防控工作领导小组办公室 2022年4月9日
(上下滑动查看)

杭州早在周四就发布了《关于暂时关闭杭州市部分高速公路收费站通行措施的通告》(上下滑动查看):
为全力做好我市新型冠状病毒感染的肺炎疫情防控工作,依据《中华人民共和国传染病防治法》《中华人民共和国突发事件应对法》的有关规定,经研究决定从2022年4月10日10时起对我市部分高速公路收费站出口采取24小时关闭措施,具体内容通告如下: 一、关闭的高速公路收费站出口 1. 绕城高速袁浦出口 2. 绕城高速龙坞出口
此时此刻,北鲸只想说:滚蛋吧,病毒君!!

我们建了一个亚马逊卖家交流群,里面不乏很多大卖家。
现在扫码回复“ 加群 ”,拉你进群。
热门文章
*30分钟更新一次







