敲黑板!锂电池出口,你不了解的都在这里!
现代社会中,锂电池作为一种重要的能源载体,已经跟我们的生活息息相关。那么使用船舶集装箱载运锂电池类货物需要注意什么呢?
✦
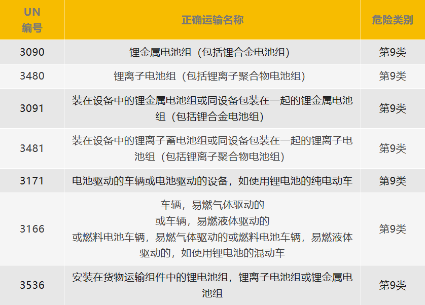
锂电池分类,看UN编号
根据《国际海运危险货物规则》(39-18版)的分类,锂电池类货物属于9类杂项危险货物,主要包括了单独运输的锂电池、与设备一起运输的锂电池、含有锂电池的车辆和装在货运装置中的锂电池四大类。根据产品类型的不同,这四大类货物又细分为7个条目,具体如下:

✦
我们看一下锂电池类货物运输的要求:
01
锂电池需通过联合国《关于危险货物运输的建议书 试验和标准手册》第38.3节的试验,持有相应的证明并提供试验简介。
02
电池和电池组须按要求配有安全排气、防止短路等装置,制造须有高质量管理方案保证。
03
装有锂电池(组)货物包件应满足《国际危规》第6章的构造与试验要求,取得检验合格证明,并张贴锂电池专属标记。
04
集装箱须按照有关国家标准进行装箱,集装箱四周须张贴第9类危险货物标牌。
05
货物所有人和承运人须按规定办理完成船载危险货物报告和申报手续后方可运输。
除了上述要求之外,《国际危规》还通过特殊规定SP188条款明确了部分锂电池类货物的豁免情形,符合条件的货物可以免除其他运输技术要求,一定程度上降低了运输成本。
如果不确定货物是否满足相关条件,可通过有资质的机构进行鉴定明确,以降低安全和污染风险。
✦
我国对于锂电池还有哪些法律法规
根据《中华人民共和国进出口商品检验法》的相关规定:
锂电池包装生产企业需向属地海关申请危险货物包装性能检验,检验合格后海关出具《出口危险货物包装性能检验结果单》。
锂电池企业在出口前,需向能够提供《出口危险货物包装性能检验结果单》的包装生产企业采购相应的危险货物包装。锂电池包装完成后,向属地海关申请危险货物包装使用鉴定,鉴定合格后海关出具《出口危险货物包装使用鉴定结果单》。
《出口危险货物包装使用鉴定结果单》,就是俗称的“危包证”。有“危包证”的出口锂电池包装,就是符合海关监管和国际规章要求的危险货物包装。
《中华人民共和国进出口商品检验法》
出口危险货物生产包装容器的企业,必须申请商检机构进行包装容器的性能鉴定。生产出口危险货物的企业,必须申请商检机构进行包装容器的使用鉴定。使用未经鉴定合格的包装容器的危险货物,不准出口。
✦
部分锂电池能豁免“危包证”
根据国际规章要求,有部分出口锂电池能豁免“危包证”要求,主要分为两大类:
1.属于UN3171的锂电池
即在电动车、电动自行车等车辆中的锂电池,可免于危险货物包装要求。
2.电池额定容量或锂含量小于某一特定值的锂电池
具体来说,对锂金属电池或锂合金电池,锂含量不超过1克,对于锂金属或锂合金电池组,合计锂含量不超过2克。
对锂离子电池,瓦特-小时的比率不超过20W·h,对于锂离子电池组,瓦特-小时的比率不超过100W·h。
上述电池在满足《国际海运危险货物规则》(IMDG Code)特殊规定188条中相应条款的基础上,可免于危险货物包装要求。
特别注意
豁免情况仅豁免“危包证”,但锂电池外包装仍需标明瓦特-小时比率,并标有合适的锂电池标记(如下图)。

✦
锂电池的包装导则
《国际危规》(2020版) 对P903进行了修订,增加了锂电池(组)和安装在设备中的锂电池(组)包装在同一个包件中时的包装要求。如下:
包装将电池和电池组完全包裹,然后再与设备一起放在符合本包装导则第(1)段要求的包装中。
符合本包装导则第(1)段要求的包装,然后与设备一起放在一个由适当材料制成的坚固的外包装中,并具有与包装容量和预期用途相适应的足够强度和设计。外包装的构造须能防止在运输过程中发生意外操作,而且不需要满足 4.1.1.3 的要求。在外包装中的设备,应固定以防止移动。
✦
避免产生不必要的麻烦,需要注意几个方面:
01
当某货物中既有装在设备里的锂电池又同时配备了该设备可用的锂电池,那么该货物的包件的标识和运输单证需要按SP390的要求进行调整。
02
尽快配备并使用新的锂电池标记。虽然标记的尺寸变化不大,但不应心存侥幸,更不要卡时间节点再使用新的标记,一旦出现货物或船舶滞港,面对有关当局的检查会非常被动。
03
外贸航线中,个别航运公司已强制要求使用冷藏柜装运锂电池货物。
04
不能抱有侥幸心理去瞒报、谎报,务必落实包装和积载隔离的相关安全要求。一旦在运输过程中引发事故的话,除了可能承受更严重的经济压力,还极有可能面临有关当局的严厉处理。
我们建了一个亚马逊卖家交流群,里面不乏很多大卖家。
现在扫码回复“ 加群 ”,拉你进群。
热门文章
*30分钟更新一次







