品牌备案流程更新!2022亚马逊最新品牌备案流程来了~

有小伙伴和尼尼反映由于亚马逊品牌备案流程进行了更新,用之前的备案教程进行到一半就不行了。

尼尼今天整理了最新版的2022年亚马逊品牌备案最新流程和大家分享~此篇干货满满,建议点赞收藏~
账户登陆
进入网址:
https://brandservices.amazon.com/?lang=zh-CN

点击右上角“登陆”,选择“品牌注册”,选择要注册的对应站点。

使用对应站点的卖家账号登录账户。
注意:如果要在不同国家站点进行品牌备案, 则需使用对应站点的卖家账户登录;

品牌注册
登陆完毕后,进入亚马逊品牌注册的后台,点击左侧“注册新品牌”,点击左侧“注册您的品牌”。

提供品牌信息,如商标名称、商标局、商标编号、商标信息等。
注意事项:
日本/英国/欧洲商 标备案时,需选择商标状态 (R 标选择“已注册” ,TM 标选择“待定”) 或商标类型,完成图片上传。

注意!这里会出现三个选项~详情如下:
如果你是商标所有者提起品牌申请,需提交商标所有权证明的材料,如商标注册证书、备案收据、备案通知、备案证明和商标电子备案等。
如果你不是商标所有者,是授权商提起品牌申请,则需提交商标所有者出具的授权书的副本。
如果你不是商标所有者,也不是授权商,提起品牌申请,你必须与商标所有者签订了许可证持有人协议或合同,可代表和管理该品牌,需提交与商标所有者签订的许可协议/合同的证明。
提供品牌信息
勾选“卖家” ,并选择注册的商标所对应的类别。

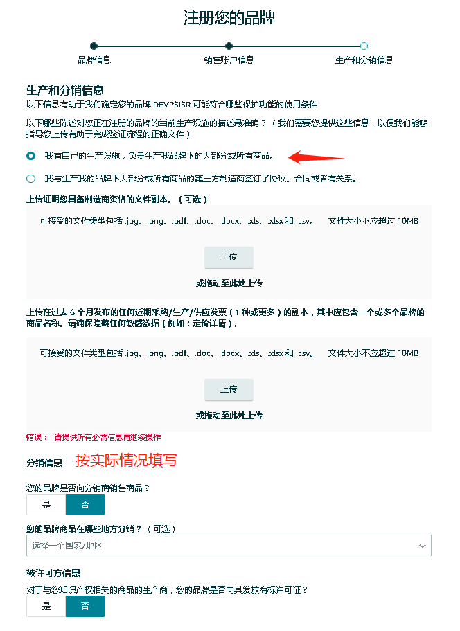
按照品牌的具体情况提供分销信息。(此次更新的重点!!!)

此次亚马逊备案新增了三个需要的资料:
采购发票,如图片,正常开的发票即可(不区分专票普票)

采购合同,正常的采购合同即可,要求和发票一一对应。

品牌授权书参考

大家如果有需要这次新增功能的发票、合同以及授权模板,可以扫描文末二维码私信我们哦~
提交信息
完成以上步骤后就可以提交申请啦~,等待的时间要持续关注来自brand-registry-support@amazon.com 的邮件通知,确保在接收验证码邮件后的 10 天内回传验证码。

注意事项:
如果在备案的过程中遇到下面的页面提示,不要担心不要害怕!

这是因为有的店铺一次性开多个站点,但是有些站点还在审核中,没有注册完成,所以导致当前的站点没有备案成功,可以等到其他站点完成后再进行新一轮的备案。
我们建了一个亚马逊卖家交流群,里面不乏很多大卖家。
现在扫码回复“ 加群 ”,拉你进群。
热门文章
*30分钟更新一次







