卖家速来!品牌备案新规
亚马逊品牌备案新规
全文导读:近日,亚马逊平台更新了关于品牌备案的相关规定,不少卖家在进行品牌备案过程中发现新的备案规则与旧有规则出现较大差别,就此事,我们今日来谈谈,亚马逊品牌备案新规,到底增加了哪些东西。


亚马逊品牌备案新规

最近有不少小伙伴向我们反馈说在进行
亚马逊品牌备案时出现了问题
其实,是因为亚马逊在近日更新了品牌备案的规则所导致的
今天这篇文章,小白就给大家梳理一下
亚马逊最新的品牌备案规则
旧有规则:

原先的品牌备案我们需要准备以下这些资料:
1.一个亚马逊品牌账号
2.商标申请序列号
3.带有logo的产品图
4.店铺商品的ASIN码
备案新规:

在新的备案规则中,我们需要多准备三样东西:
1.商标申请的回执文件
2.过去 6 个月发布的任何近期采购/生产/供应发票(1种或更多)的副本
3.品牌与第三方制造商之间的协议的证明
小伙伴不慌
小白慢慢和大家说

两种卖家
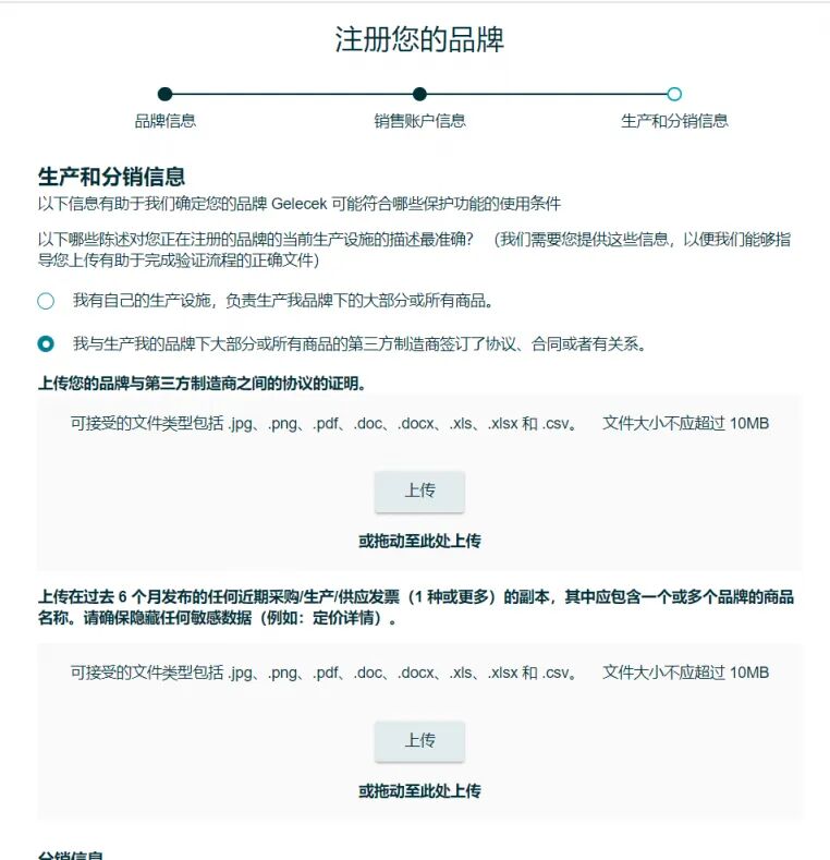
在新的品牌备案规则中,亚马逊会要求卖家选择卖家类型亚马逊给了你两个选择:一、我有自己的生产设施,负责生产我品牌下的大部分或所有商品二、我与我的品牌下大部分或所有的第三方制造商签订了协议、合同或者有关系
图片来源:亚马逊

自有工厂卖家需提供
那么针对这两种不同的卖家,亚马逊要求提供的证明材料是不一样的。首先,如果你财大气粗,有自己的工厂,自己生产自己卖,那么当然要选择第一种。当你选择过后,亚马逊会要求你提供两个证明材料:一是,证明你有制造商资格的文件副本你说你有生产设施,那么当然不能空口说白话,你给我提供点证明,包括但不限于:营业执照、收据等。二是,过去 6 个月发布的任何近期采购/生产/供应发票(1 种或更多)的副本产品的生产总要进行相关材料的采购,那么采购的发票就可以作为证据上传至亚马逊平台。
图片来源:亚马逊

非自有工厂卖家需提供
第二种卖家,就是没有自己的工厂,这种情况下,就需要选择第二种品牌备案模式。当你选择该模式后,亚马逊同样会要求你提供两件证明材料:一是,你的品牌与第三方制造商之间的协议证明什么意思呢?就是你的产品(品牌)是谁生产的,你和这个生产商之间的合同/协议需要上传至亚马逊平台进行审核。二是,过去 6 个月发布的任何近期采购/生产/供应发票(1 种或更多)的副本,其中应包含一个或多个品牌的商品名称。其实就是给你生产产品的供应商,给你开的发票,但是在这里要注意的是,发票上要体现出你所要备案的品牌名称。
其实对于大多数的卖家而言,自己去开设工厂,是一件成本非常高的事,所以我们基本都会选择第二钟品牌备案模式 。那么和供应商的协议及发票我们要如何取得?首先如果你们双方是已经签订协议的情况下,就只需要将原有的协议和发票进行上传即可。如果是没有签订协议的情况下, 就需要你联系供应商,说明你的来意,然后双方共同拟定一份合作协议,协议里要注明你的品牌和你的公司名称和法人信息,然后双方盖上公章即可。发票的话可以找到你所拿货的工厂去开具,在这里要注意,发票需要体现你的品牌名和公司名称。那么最后一样要准备好的物品,就是商标申请的回执文件啦,在更改规则前,卖家只需要填写商标申请序列号即可,但是在新规中,买家需要上传才可以噢。回执文件如何获取,可以联系你所委托的代理机构进行索取。
我们建了一个亚马逊卖家交流群,里面不乏很多大卖家。
现在扫码回复“ 加群 ”,拉你进群。
热门文章
*30分钟更新一次







