离职货代设下惊天连环套,多家物流公司被骗上百万
▶视频号关注卖方通跨境导航
运费水涨船高、时效慢如龟爬,近两年来跨境人可谓是为物流消得人憔悴。然而本就不富裕的家庭又恰逢货代公司时不时的倒油,接二连三的暴雷事件当头砸在了卖家们的出海路上。
近日,某深圳货代公司因违规申报被查扣,由于该司无力偿还高达近200万元集装箱堆存费,货物至今仍无法顺利清关派送。
然而一波未平一波又起,日前货代圈再度横生事端,某离职货代利用前公司资源行使诈骗。
>>>
离职货代设下惊天连坏套,多家物流公司被骗上百万
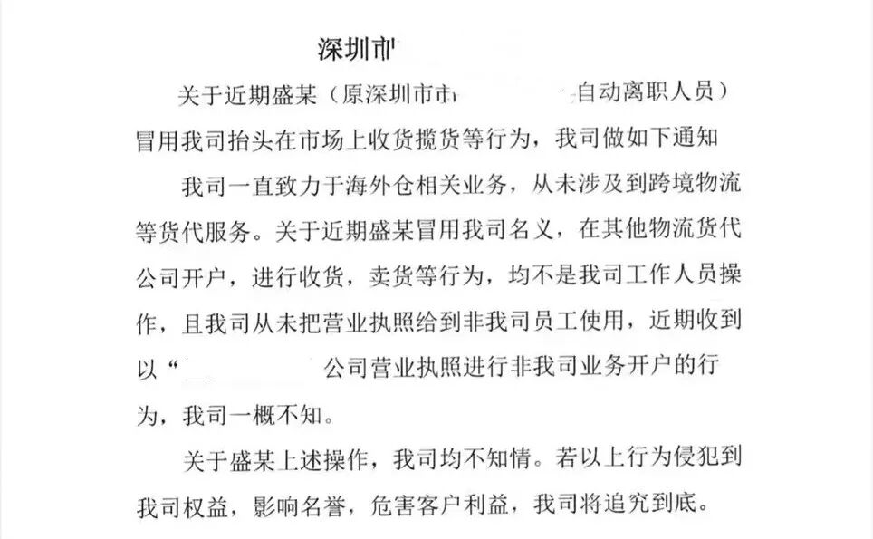
卖方通了解到,近日深圳某货代公司A发布公告,一名前员工盛某冒用公司名义在其他物流公司开户,进行收货、卖货等行为。
▲图片来源于卖家爆料
根据A公司的说法,该名员工系00后,离职后未进行任何交接且立刻转向市场岗位。在此期间,其利用A公司海外仓的抬头揽收B公司的货物,又套用C公司抬头在D公司开户,将B的货物卖给D,同时借C抬头之壳揽收大量直客的货物。

▲图片来源于卖家爆料
在所有公司都不知情的情况下,盛某造成C公司向D公司欠款9万左右,而与B公司的交易涉及资金高达60万。还有大量不知具体明细的直客公司,背后牵连资金也有数十万元。
更为严峻的是,目前所有交易涉及的货物均出现问题,影响面从涉事公司扩大至背后的大量客户。不过当事人至今仍不知所踪,据知情人士爆料,盛某已将诈骗所得挥霍殆尽。也就意味着,即便将其捉拿归案,短时间内也很难弥补资金上的空缺。
A公司透露,盛某在职期间双方签署了相关的保密协议,然而其自动离职后不仅未履行相关交接事宜及清款收尾,还动用公司资源恶意竞争。由于其冒用了A公司名号,导致A公司无故蒙受重大损失之余,还需要承担其诈骗行为所带来的后果。
>>>
卖家财货两失,离职货代卷款跑路案频发
该员工一出惊天连环套将诸多货代公司玩弄于鼓掌,而对于背后的卖家而言更是飞来横祸。据悉,目前大量货物因低申报而遭到扣押,至今仍滞留海关无法清关。
一位受害人表示,盛某接单后便与一家物流公司洽谈合作,骗取其抬头揽货,实际上将客户订单放给了不同的第三方渠道,而后卷款跑路,并未向第三方支付货款。如今货件被扣留,自然没有任何货代公司愿意承担责任交税清关。

▲图片来源于卖家爆料
有知情人猜测,盛某的诈骗行动事实上谋划已久,早在7月份便逃回了湖南老家。估算下来已有十多家物流公司卷入此案,涉案金额约计上百万元。
由于盛某至今仍人间蒸发,责任几乎全落在了其所冒用名号原公司身上,不少货代及客户均打算向该公司提起诉讼,尽可能追回损失。

▲图片来源于卖家爆料
一位卖家表示,近期许多货代公司业务一片混乱,离职率极高。许多客户发完货后才的得知对接人已离职,并且提供的多是私人收款账号,骗取货款后便甩手跑路,弃货于不顾,空留卖家和物流公司相对茫然。
类似的血淋淋的案例在今年屡屡发生。疫情蝴蝶煽来的跨境电商风口不禁吸引众多出海者竞相入局,也带动了货代等配套产业吃尽红利。
然而当风口变成风暴,同样无人能独善其身。本就鱼龙混杂的货代圈在红利退潮后,愈是缺乏管制。为竞争客户虚假申报、诈骗跑路等事件层出不穷。
对于卖家而言,在选择物流渠道时还需货比三家,摸清底细,以免落入无良货代的圈套之中。
我们建了一个亚马逊卖家交流群,里面不乏很多大卖家。
现在扫码回复“ 加群 ”,拉你进群。
热门文章
*30分钟更新一次







