NEPC:将帮助10,000家尼日利亚企业入驻亚马逊!

亚马逊有自己的计算器,大家可以看这个链接就好:
https://sellercentral.amazon.com/fba/revenuecalculator/index?lang=en_US
我这里是告诉大家亚马逊的每项指标都怎么用程序或者函数表示.
众所周知,亚马逊美国站在2022年1月18日将迎来一波上涨,我随即抽取了一些ASIN,大家可以看下变化 (表格日期填错,应该是20220118之后)

看着不多,但是每年都来这么一下,谁受得了? 特别是大号小于150磅的产品,直接多了6刀啊。可以吃三顿猪脚饭了。
这个数字是怎么判断的呢?
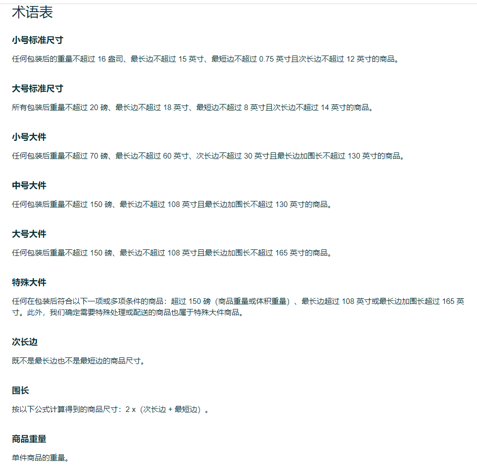
首先,要了解亚马逊的产品术语
1:小号标准尺寸
任何包装后的重量不超过 16 盎司、最长边不超过 15 英寸、最短边不超过 0.75 英寸且次长边不超过 12 英寸的商品。
这里怎么用函数表示呢?
比如产品的长、宽、高、重量、分别为单元格A1,B1,C1,D1
那么用函数可以表示如下
重量不超过 16 盎司 即 =D1<=16 (这里的单元格D1中输入的产品重量单位为盎司)但是我们习惯用单位磅,那么这个函数就应该是
=D1<=1 (一磅=16盎司);如果用kg,那么也是换算成对应的值就好;
最长边不超过 15 英寸 即 =max(A1,B1,C1)<=15
最短边不超过 0.75 即 =min(A1,B1,C1)<=0.75
次长边不超过 12 即=LARGE(A1:C1,2)<=12 这里的large函数表示 A1到C1这几个数中,第二大的数字。如果是large(A1:C1,1),则表示第一大的数字,也就是最大的数字;
ps. 这里的长宽高单位为 inch 英寸,不是cm,也不是其他。需要换算记得除以对应的转换值。
那么满足以上所有条件就是 =if(and(max(A1,B1,C1)<=15,min(A1,B1,C1)<=0.75,LARGE(A1:C1,2)<=12,D1<=1),;小号标准尺寸;,"其他尺寸")
and() 函数是表示 且的函数,就是同事满足里面的多个条件才为真值,否则就为假,跟数学里的判断函数类似, A且B 的关系,不是A或B的关系,这里不要搞混淆了;
2.大号标准尺寸
所有包装后重量不超过 20 磅、最长边不超过 18 英寸、最短边不超过 8 英寸且次长边不超过 14 英寸的商品。
同样的方法
可以得出这里应该是 =if(and(max(A1,B1,C1)<=18,min(A1,B1,C1)<=8,LARGE(A1:C1,2)<=14,D1<=20),'大号标准尺寸',"其他尺寸")
3.小号大件
任何包装后重量不超过 70 磅、最长边不超过 60 英寸、次长边不超过 30 英寸且最长边加围长不超过 130 英寸的商品。
这里多了一个概念,就是围长
亚马逊是这么定义的,
围长——按以下公式计算得到的商品尺寸:2 x(次长边 + 最短边)
那么我们可以算出小号大件中 最长边加围长不超过 130 英寸 可以如下表示
=max(a1:c1)+2*((large(a1:c1,2)+min(a1:c1))<=130
那么我们算小号大件就可以得出函数
=if(and(max(A1,B1,C1)<=60,LARGE(A1:C1,2)<=30,max(a1:c1)+2*((large(a1:c1,2)+min(a1:c1))<=130,D1<=70),'小号大件',"其他尺寸")
4.中号大件
任何包装后重量不超过 150 磅、最长边不超过 108 英寸且最长边加围长不超过 130 英寸的商品。
有了计算小号大件的经验,这里计算也很简单了,我就不一一列举了,直接函数
=if(and(max(A1,B1,C1)<=108,max(a1:c1)+2*((large(a1:c1,2)+min(a1:c1))<=130,D1<=150),'中号大件',"其他尺寸")
5.大号大件
任何包装后重量不超过 150 磅、最长边不超过 108 英寸且最长边加围长不超过 165 英寸的商品
跟上同理
=if(and(max(A1,B1,C1)<=108,max(a1:c1)+2*((large(a1:c1,2)+min(a1:c1))<=165,D1<=150),'大号大件',"其他尺寸")
6.特殊大件
任何在包装后符合以下一项或多项条件的商品:超过 150 磅(商品重量或体积重量)、最长边超过 108 英寸或最长边加围长超过 165 英寸。此外,我们确定需要特殊处理或配送的商品也属于特殊大件商品。
这里就很简单了,这里是或的关系, 不是且的关系,所以不能继续用and(), 用OR()就好了,就是只要满足其中一个条件就为真值。同时不满足才为假;
=or(d1>150,max(a1:c1)>108,2*((large(a1:c1,2)+min(a1:c1))>165,'特殊大件',"其他尺寸"
不过,在这里要强调一下,这里的重量仅仅为我们自己称得产品的重量,不是最终亚马逊的发货重量,所以不要搞混了。
亚马逊的重量 产品重量和体积重量,看这张图

图中说的很明白了,就是小号标准尺寸和特殊大件是按照商品的实际称重计算发货重量,其他区间按照体积重和商品重取较大值;
商品的体积重量等于商品体积(长 x 宽 x 高)除以 139。
也就是= (A1*B1*C1)/139
两者取较大值 = max(D1,(A1*B1*C1)/139)
先弄清这几个概念,才能继续往下讲了。 不过今天就写这么多了,如果大家想继续看,可以留言,我可以慢慢将这个配送的表格里的东西无偿分享出来,太多人直接找我要,由于本人不像以前那样单飞了,所以很多东西都属于公司的,所以不方便直接发出来;
还是可以将里面的逻辑分享出来的,喜欢的朋友给个赞,我会继续分享的。
PS。利润表大家别私信我了,那个被老板知道了,不会发出来模板的,教程估计也不会出了。SORRY 这就是劳动合同的局限性。

其实大家可以尝试着将亚马逊这些细小的分类都做一个函数, 然后在将他们汇总,这个配送费表格其实就出来了。
我们建了一个亚马逊卖家交流群,里面不乏很多大卖家。
现在扫码回复“ 加群 ”,拉你进群。
热门文章
*30分钟更新一次







