“网红经济”迅速崛起!沃尔玛也开始布局这一赛道!
嗨,大家好,我是骁君,一个7年渠道营销老兵。
如果你在做YouTube红人营销的过程中,只关注YouTube渠道的粉丝数,那么今天就一定要来看看这篇文章。这是一个被大多数海外营销从业者忽略的问题,但却关系着你的产品视频是否会获得最大限度的曝光。
你有没有见过这样的情况?为什么同样的产品,类似的视频风格,有的视频就能获得上百的点赞,获取更多观看量?其核心在于视频创作者获得了平台的流量密码,平台都有哪些流量密码是我们需要了解的, 今天就带大家一起来做个了解
一. YouTube 长视频和Shorts 有什么特点?
伴随着以Tiktok为代表的短视频时代的发展,YouTube于2021年也开始试水短视频业务。现在对于我们跨境商家来说,YouTube红人营销的是视频样式又多了一个选择——YouTube shorts。
那么,在同一个平台内,不同的视频形态,我们应该如何选择呢? 最近,刚好有学员提出这样的疑问,我从流量和内容两个方面做了分析,也同时跟大家分享一下我的看法。
YouTube短片产品负责人托德·谢尔曼表示,其正试图“降低创作的门槛”,帮助下一代有抱负的网红找到自己受众。“YouTube让整整一代使用摄像机、电脑和视频编辑软件的人可以练习自己的技艺,并吸引观众。这个故事与我们正在做的关于Shorts的事情非常相似,现在它是基于手机,现在我们要发觉手机里可以做什么。”
YouTube作为一个典型的长视频分享平台,其发展短视频的优势在于已经积累了丰富经验的长视频内容创作者以及客观的受众规模和海量音乐。除了平台自有的优势之外,还有一点值得我们关注。平台拿出1亿美金用于奖励在2021年至2022年参与短视频发展的创作者,这里要注意,这1亿美金仅是针对短视频创作者的,YouTube创作者计划的奖励不受这个影响。无疑,这一奖励也在不断刺激着现有的创作者,为他们提供了二次盈利的选择。
所以不论是官方的发言还是平台的奖励政策,我们都可以通过这些内容,分析判断出,平台对短视频创作者的扶持力度很大。其实很容易理解,对于YouTube平台来说,Tiktok 在海外市场的迅速增长,让他们感受到了危机感,那么同样都是视频创作平台,Youtube正面临着用户留存转移的风险和巨大压力。他们积极发展短视频业务也是为自己争取更多用户留存。
所以我们看到,在YouTube shorts模块中,单个视频的点赞和留言数据普遍会高于长视频的点赞留言数据。(如下图)

从上图,我们看到,短视频虽有较高的用户反馈数据,但用户无法直接通过视频进行产品的直接跳转购买。短视频的活跃数据仅停留在视频表面。在用户转化步骤存在大量的流量损失。
跨境商家的需求是通过视频内容为产品或者品牌产生曝光。短视频由于其时长(15s-60s)的限制,注定要通过超高的视频创意获得用户订阅,才能真正实现进一步的转化。
而长视频不同,用户在观看某一视频内容时,若对产品感兴趣,则可以通过创作者提供的销售链接直接实现跳转或者转化。(如下图)

同时,我们也发现,目前在没有订阅任何短视频创作者的情况下,平台在短视频模块主推的风格类型跟17年前后国内抖音主推的风格非常相似,大多数以美女,时尚,新奇特的内容为主。(如下图)

所以,我认为,对于大多数商家来说,如果你的产品不具备”新,奇,特“这类特点,长视频依旧是优选;另外,长视频的内容对于创作者来说,中规中矩,不易出错,创作成本也会相对低一些,直接延续过往的风格特点来表达自己就好。
这一点,骁君深有体会。我除了是一位跨境电商从业者之外,也算是一个短视频内容创作者。所以深知短视频创作和长视频创作的挑战,并非时间长短的问题,不同的视频形态,对同一事件的描述要定制化不同的脚本和视频风格,用来提高完播率。
二. 什么是Youtube创作者计划
你有没有想过这样一个问题,免费测评的红人为什么同意给我们免费测评?他们真的就以测评作为一个爱好么?
我曾经就这样天真的以为真的是这样。直到后来,我开始接触YouTube后台,才开始真正得对平台有了进一步的了解。
目前,YouTube对于平台内优秀的创作者有两个奖励计划,两者相互独立。下面,挑重点的给大家整理一些,做YouTube红人营销的也一定要懂。
2.1 YouTube创作者计划(YPP)
这是YouTube创作者最常用的收益模式,KOL可以通过广告收入,频道会员功能,商品,用户打赏等模块获取收益。不过,YPP计划对于创作者的资质有一定要求,需要满足以下要求,才能有盈利资格。(如下图,为官方对YPP计划参与者的明确要求,供大家了解)

2.2 品牌合作计划
这是一种创作者直接跟品牌商家合作的模式,不过这个盈利模式仅适用于在美国,加拿大和英国的创作者,仅针对部分渠道开放。创作者可以通过品牌合作计划在自己的视频中加入品牌的内容而获得品牌的合作费用。简单理解,就是品牌的YouTube代言人。
目前这个盈利模式是内部邀约制,需要平台端口的邀请链接才可申请注册。
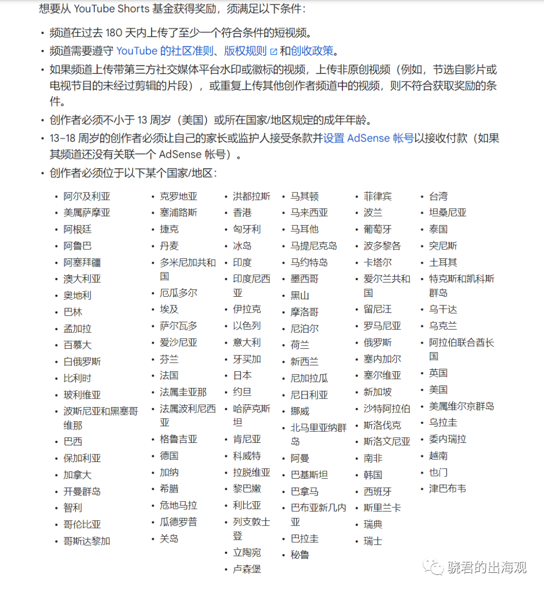
2.3 YouTube shorts 奖励基金
这是平台针对短视频创作者提出的奖励计划。基金总额度达高达1亿美金。相比较前面两个创作者奖励的申请方式,shorts基金的申请门槛要简单一些。下面是官方给到的条件,供大家参考。

三. 创作者如何获得更多曝光?
了解了创作者在平台的盈利模式,我们在开发红人的时候才能轻松判断不同红人的合作模式,避免掉进红人合作的陷阱内。
对于大多数红人来说,都可以通过平台奖励获得一定的创作者收益,至于收益多少,我们可以通过视频内容和视频活跃情况来做一个初步分析。这样也方便我们面临各种条件时,拿出有理有据的谈判条件,找到折中的合作模式。
这就要求我们了解平台的推荐机制,才好判断。YouTube平台对于视频的推荐主要有这几个要素,我们一起来看看。
Youtube创作者如何通过视频获得更多曝光以拿到更多平台奖励,有下面几个因素:
点击次数:平台会结合视频特点推荐给可能对视频感兴趣的用户,在这群用户中,点击查看视频的用户越多,则说明视频是被用户喜欢的;
观看时长:光点击是不够的,如何判断视频内容是值得推荐的呢?这个就要根据视频的平均观看时长来综合判断。平均观看时长越久,则代表视频的内容越吸引人,越值得推荐
顶/踩/留言:在观众看完视频内容后,顶/踩/留言是对视频内容的反馈。这些数据越多,则反应出视频内容是值得推荐的。
这三个要素中,我们可以在前台看到:用户观看量和顶踩数据。这些数据表现越好,则证明视频创作者的视频创作能力越高,他们的视频内容更容易获得平台的推荐曝光。
很多同学经常问我说,选择YouTube网红要看哪些指标?这不,判断依据来了,通过平台规则来判断网红的视频创作能力。
总结:
正所谓知己知彼,百战不殆。在进行YouTube红人营销这项工作的时候也是同样的道理。仅知道YouTube红人能带来产品的曝光是不够的,更要搞懂真其获得曝光的流量密码和逻辑。
这样在面对红人漫天喊价和各种条件时,你就能轻松应对了。
我们建了一个亚马逊卖家交流群,里面不乏很多大卖家。
现在扫码回复“ 加群 ”,拉你进群。
热门文章
*30分钟更新一次







