七款新品集中亮相,数说故事超前布局“数据驱动+AI赋能”应用闭环
深圳突发疫情
主要在跨境园区
将近年关,辛苦工作一年的打工人最关心的问题莫过于“今年能否回家过年”,可是就在上周五,深圳跨境大本营突然爆发疫情,不少卖家喊话:“凉凉了”。

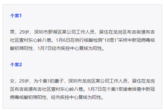
1月7日,深圳市在对重点行业从业人员定期核酸检测时,发现2例新冠病毒阳性感染者。

其中,有网友表示一确诊患者就在神舟大厦上班,且一大早园区已经排了几千人的长队在等待做核酸。


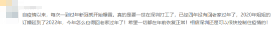
有网友表示自疫情以来,已经四年没有回老家过年了,希望一切年前可以恢复正常!

但也有大部分网友表示“无须太过担心,以深圳的速度,还是可以回家的,只是要做核酸检测”



美森突然停航
运价或将上涨
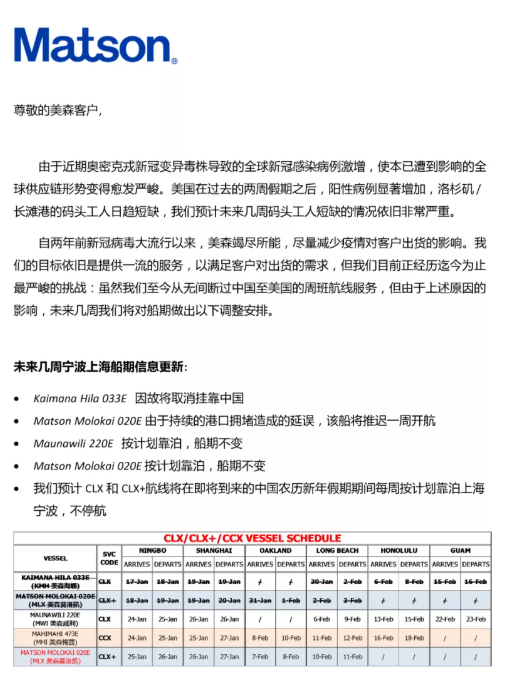
由于国外疫情加剧,美国码头作业能力下降,美森轮船宣布原计划1月19、20将取消,而最快要1月26、27才开船;据了解这次突然停航的原因是由于船上有人确诊新冠,现需要全船隔离....

美森的停航公告还表示:由于受到疫情影响,洛杉矶/长滩港的码头工人日趋短缺,预计未来几周码头工人短缺的情况依旧非常严重。

不少卖家得知这个消息后表示太难了...


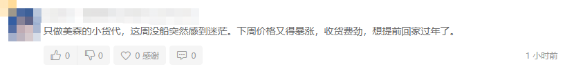
更有货代表示“这周没船突然感到迷茫,下周价格又得暴涨,收货费劲。”

在这个紧张的备货最后阶段,停航则很大可能意味着市场运价即将上涨,有卖家表示其实停运早就出现了苗头:上周五已经水涨船高,没有位置,运费涨到30+

新的一年已经来临,尽管去年的业绩不如人意,但是今年亚马逊的路是否好走还不得而知。然而2022年才刚踏入第一个月,就已经遇到那么多的难关,受国内外疫情影响,正值春节前夕,不少卖家的备货计划都受到了影响,最后,愿疫情早日消散。
end
我们建了一个亚马逊卖家交流群,里面不乏很多大卖家。
现在扫码回复“ 加群 ”,拉你进群。
热门文章
*30分钟更新一次







