1.亚马逊加拿大站卖家数量超40000名!同比增长14.3%!
3.Shopee 马来西亚站点商城卖家 FSS & CCB 服务费率更新;5.欧盟、英、加等32国取消对中国普惠制的关税优惠政策;6.美国西海岸西雅图码头将直接征收“临时仓储费”。亚马逊加拿大站卖家数量超40000名!同比增长14.3%!据外媒报道,对于加拿大中小型企业来说,亚马逊一直是一个重要的盟友,截至2021年8月31日,亚马逊加拿大站卖家数量超过40000名,同比增长了14.3%。此外,在截至2021年8月31日过去的一年里,加拿大站卖家总共销售了近1.1亿件产品,平均每分钟售出209件。超过4000名卖家年销售额破10万美元,同比增长约24%。近240名卖家年销售额首次突破100万美元,同比增长38%以上。日前,eBay上线促销列表高级BETA的新功能,以帮助卖家提高效率并增加促销列表高级BETA的销售可能性。该新功能允许一次下载帐户级别和多个广告系列的报告,从而节省卖家的时间,并且适用于所有推广列表高级BETA关键字、列表、广告系列和搜索查询报告类型。eBay表示,在接下来的几周和几个月内,将有更多更新和增强功能。日前,跨境电商平台eBay与重庆西永微电园签订战略框架协议。据介绍,eBay将与西永综保区共同打造人才培养、企业孵化、产业聚集等相关项目,项目规划面积2100㎡,计划2022年初正式投入运营,建成后最终有望形成百亿级产业集群。据外媒报道,Shopee印尼站日前推出2021 Shopee Fashion Week时装周活动,以满足印尼消费者多样化的时尚需求。Shopee时装周将举办至12月3日结束,用户可以购买服装、手袋、配饰等各种时尚产品。Shopee 马来西亚站点商城卖家 FSS & CCB 服务费率更新为了提高买家用户体验以及更好地服务Shopee卖家,Shopee马来西亚站点将于2021年12月22日更新商城卖家的 FSS 免运活动和CCB 返现活动服务费率。现有商城卖家服务费率将于2021年12月21日 24:00终止,新费率于2021年12月22日生效。

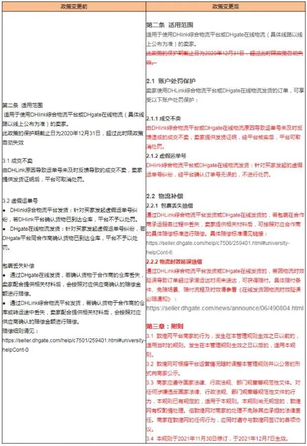
Lazada入围2021年“最佳电子商务平台”评选据外媒报道称,Lazada 越南站入围 2021 年“最佳电子商务平台”评选。该活动由 VnExpress 主办,每年举行一次,以表彰在这一年中对消费者做出杰出成就和贡献的科技产品和品牌。过去一年,Lazada 越南站取得了骄人的成绩:仅在 2021 年第三季度,Lazada 越南的订单量和网购人数就比去年同期翻了一番;在 Lazada 上开展业务的品牌和商家数量增长了 1.5 倍。11月30日,敦煌网发布通知称,平台针对物流保护政策中包裹丢失补偿和物流时效延误赔偿内容做了更新,内容更新至最新执行的规则,请广大卖家了解并仔细阅读规则内容。

据Shopify发布的数据,在2021年黑五和网一期间,Shopify商家在全球的总销售额达63亿美元,比去年的51亿美元增长了23%,创下历史纪录。Shopify数据显示,黑五网一期间,加拿大、澳大利亚和美国的消费者平均每笔订单的支出最高,而美国、英国和加拿大是订单量最多的国家。跨境B2B平台中国制造网正式上线“9710云申报”服务功能,为平台上所有供应商提供一站式数字报关服务,有效提高报关效率。中国制造网作为南京跨境电商综试区落实跨境电商B2B出口的试点企业,在金陵海关江北办的指导下,实现南京报关单申报“9710”首单。欧盟、英、加等32国取消对中国普惠制的关税优惠政策日前,中国海关总署发出公告称,自2021年12月1日起,对输往欧盟成员国、英国、加拿大、土耳其、乌克兰和列支敦士登等地货物,不再签发普遍优惠制度原产地证书,从而证实了欧洲国家已不再给予中国普惠制关税优惠待遇的消息。

12月1号开始,美国西海岸的西雅图码头将征收“临时仓储费”。另外,空集装箱和出口集装箱将不会收取该费用。西北海港联盟为全美第五、美国西岸第三大货柜港口,2020年合计处理超过330万个20TEU货柜,占美国海运货物逾 5%。根据统计,与去年同期相比,2021年10月的船期可靠性下降了18个百分点。有消息称,航运公司THE Alliance计划在12月初停运四分之一的亚欧航线。以长度40英尺为国际计量单位的集装箱为例,12月1日起,Hapag-Lloyd从亚洲到北欧的FAK将增加2000美元至4890美元。此外,东南亚运费也出现大幅上涨,一柜难求已经开始出现在一些东南亚港口。联合国贸发会表示,几乎所有集装箱运输航线的集装箱运费都创下了纪录。