手把手教你TikTok广告投放系列【1-广告类型篇】
又是夹缝里求生存的一年!
在亚马逊大数据面前,操纵Review就像是一把双刃剑,让你获得更多有效流量和转化率的同时,也给账号带来了诸多不可控风险。

那刷单了怎么办?难道只能坐等店铺被封,资金被没收?

别急!
通过阅读此文,你将解锁以下技能:
1. 通过邮件区分操纵Review不同类型;
2. 获取review防踩坑小总结;
3. 卖家如何安全获取亚马逊Review?
4. 如何应对账户因操纵Review关闭问题;
5. 如何写出一份合格的操纵Review申诉邮件;
操纵Review邮件有哪些不同?01
据小编了解分析得出以下结论(仅供参考):
如果在一段时间内,被检测到违规评论数量超过所有新增评论比例的25%,就很容易触发违规操纵评论警告。(时间段主要以三个时间节点计算:3个月内,6个月内,12个月内)

(违规操纵评论警告信)
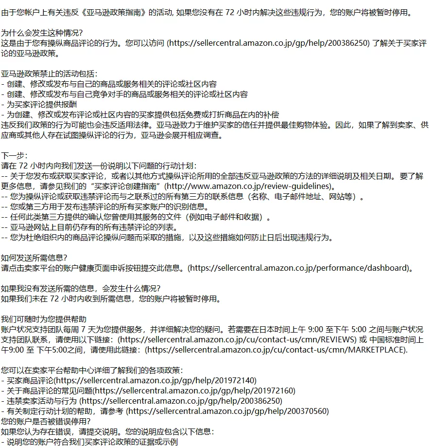
如果收到2次操纵评论警告,或者违规评论的数量超过30%-40%就会触发关店风险,有可能收到要求72小时内提供申诉计划邮件。
邮件内容大致如下:

(操纵评论72小时邮件)
如果违规评论高达70%以上,且违规操作方式多种多样,申诉难度极高。
如果店铺第二次因操纵评论被封,亚马逊大概率会不给申诉机会!

(没有行动计划的操纵评论邮件)
小编还发现,在之前那波封号潮后,有很多操纵review卖家收到了与之前操纵评论有所不同的邮件,警告邮件发给了对应ASIN下跟卖的所有账号,不仅是做了测评的账号。

▲图片来源于知无不言
从这封邮件内容可以看出:亚马逊会直接限制listing访问渠道,就是降低产品被客户看到频率,俗称限流,间接性代表转化率会有所降低。
如果收到此邮件,链接还能挽救吗?
针对操纵评论违规行为,亚马逊一直都是明令禁止的,不管是操纵评论邮件,还是直接限制卖家店铺流量邮件,都是亚马逊打击卖家刷单行为的有效措施。
根据魔词申诉多年实战经验总结得出:
一般操纵评论找准原因后对症下药,提供刷评记录及刷评方式证明,承认错误!恢复账户不是难事!
如果账户是因二刷或多刷被封的,申诉难度极高!

(二刷账户恢复销售权)
这位卖家咨询了多家服务商,均因二刷情况复杂被拒。我们魔词申诉之所以接单安排,是因为我们根据以往二刷解封的经验,对账户进行了详细分析评估。
7.13日对接,7.15日提交第一封申诉信,8.29日解封!
获取Review防踩坑小总结02
1)买手通过复制黏贴关键词搜索购买产品,或直接通过链接,店铺后台链接直接购买(操作异常);
2)留评时间过短(建议到货5-7天后再留评)。
3)ID重复度过高,1个ID多次购物多次留review,亚马逊也可能把review直接删除。
4)通过提供奖励,对消费者索要评价,在亚马逊平台是禁止的。但不管是刷单还是奖励性评论,这些都有很高的风险,卖家应该避免。
5)给自己的产品写评论,卖家创建多个账号,在不同电脑给不同产品评论。亚马逊擅长检测多个关联账号,存在被检测出来的风险,最终导致卖家评论删除。
如何安全获取亚马逊Review?03
要想更容易获取好评,最安全的方法就是为顾客提供优质的购买体验。
1)投资优质产品,为用户提供高质量产品;
2)认真编写产品listing,回答listing可能遗漏的任何问题
3)及时回应顾客所遇到的问题,确保妥善处理所有需求;
4)准确地跟顾客表示交货时间按时交付,如果没有做到,就积极与买家沟通并主动道歉。
5)使用坚固的包装,最大程度上减少配送过程中产品损坏的概率;
6)按时交付,如果没有做到,就积极与买家沟通并主动道歉。
7)通过有价值的内容输出,在Facebook等社交媒体培养自己的粉丝群。
8)在Facebook上找兴趣爱好和标签一致的用户,并把TA发展成好友
9)评论的语言要地道准确,单词语法不能出现太多错误,确保语言的准确性。
10)评论描述要和产品一致,如果严重不符,也很容易触发亚马逊审核。
如何应对账户因操纵Review关闭问题?04
首先,需要详细分析邮件,初步判定是否可以申诉及申诉成功率有多高。
其次,要深入了解问题产品及账户概况,根据邮件分析得出的结论,进一步探讨研究,找出更多可能存在的隐形问题。
通过以上分析,可以明确得知账号被封原因是因为操纵评论,此时我们会建议卖家:招供。
招供的细节:
1、所有关于第三方的信息包括Contact information (name, email address, website, etc.) 都需要列出来给亚马逊。
2、所有关于在亚马逊之外涉及的信息Documentation (e.g., emails and receipts)也都需要给亚马逊。
3、List of any prohibited reviews 所有亚马逊网站上的违禁评论列表。
如何写出一份合格的操纵Review申诉邮件?05
1、分析操纵评论细节:
排查自己最近3-6个月做了哪些违规操作。
如:检查测评/刷单/直评的评论情况;检查售后邮件内容是否违规;检查包装是否带了违规卡片 ;检查变体情况是否合规等。排查清楚后,分别做好记录和截图。
2、汇总操纵评论记录
ASIN,订单号,留评链接,聊天记录,付款记录,联系方式等。
3、做了哪些措施
查出问题,取消合作,惩罚员工,团队优化,学习亚马逊政策等。
注:提交后,2—3天没有收到亚马逊回复,可以继续跟进一下。
我们建了一个亚马逊卖家交流群,里面不乏很多大卖家。
现在扫码回复“ 加群 ”,拉你进群。
热门文章
*30分钟更新一次







