各大卖家近期逐渐披露半年财报,亚马逊封号效应,以更加清晰的方式显露出来。华南城大卖家有棵树在亚马逊上的收入,降幅非常厉害,几乎是“腰斩一半多”。2020年上半年,有棵树在亚马逊上的收入达7.83亿元,而今年上半年,下降到了3.357亿元左右,降幅达57.15%。有棵树在亚马逊销售收入被“拦腰斩断”,原因之一是店铺被大规模关闭。(文末扫码,入跨境电商精英卖家交流群)截止今年上半年末,有棵树被封和冻结站点的店铺约340个。这些店铺贡献的收入,占2021年1月至5月月均站点的30%。
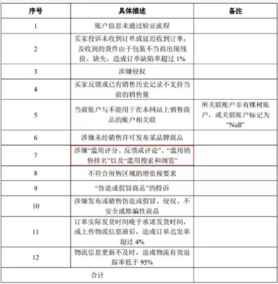
(有棵树母公司天泽信息公告)销量下跌是一个问题,有棵树还面临了一个巨大的问题,就是大量的存货。在2020年疫情期间,有棵树超常规大备货,预期2021年会大卖。然而,今年上半年开始,有棵树店铺数量锐减,导致销售渠道不足,存货无法售出。加上汇率波动、物流运费上涨、亚马逊站内竞争加剧,有棵树不得不通过各个渠道降价处理。坏消息不仅仅来自于亚马逊,有棵树在Aliexpress(速卖通)上的销售收入,也大幅度下降了45.9%。在一系列的不利因素冲击下,有棵树今年上半年的总收入同比下降51.12%(10.92亿元 ),净亏损7.42亿元 。不过,“瘦死的骆驼比马大”,有棵树总订单规模依然庞大。有棵树横跨多个类目,在电子、手机通讯和游戏配件类、体育用品、玩具类、保健品及生活用品类、航模配件、汽车配件、服装鞋包等类目上“收割”了大量订单。在产品的品类上来看,有棵树今年上半年总订单量最大的是家居建材和家居用品类,达382.8万单,其次为其起家的电子、手机通讯和游戏配件类,252.76单。在客单价方面,有棵树的老品类电子、手机通讯和游戏配件类的客单价最高,达125.26元。在遭受系列封号的沉重打击下,有棵树不得不调整战略,要从“铺货”转向“精品”。在过年一年的报告中显示,有棵树店铺数量达3873个,其中亚马逊店铺为284个,不过今年上半年被封的店铺就高达340个。这意味着,有棵树在短期内迅速增加了店铺。有棵树工作组列出了帐号被亚马逊关闭的12大原因。其中,“滥用评分、反馈或评论”、“滥用销售排名”列为第7位。毫无疑问,海量的店铺同时运营,导致有棵树团队“应接不暇”,而出现了一系列的问题,包括“买家投诉未收到订单”、“延迟收到订单”“订单实际发货时间晚于承诺发货时间”、“订单迟发率超过4%”、“物流更新不及时,有效追踪率低于95%”等。这在一定程度上,是因为海量铺货、贪多求快、所拖累。为此,经过一系列的重创之后,有棵树痛定思痛,开始调整战略,从“店铺之王”向“精品路线”的转型,力争在产品力和品牌力方面取得差异化优势。与此同时,有棵树对亚马逊“心有忌惮”,将着重挖掘新兴市场,采用“传统平台+新兴平台”兼顾的战略,大力开拓Shopee等新兴平台的业务。泽宝:三个品牌被封,占其亚马逊营收的31%,利润减少3337.83万3C大卖家泽宝技术的三大品牌RAVPower、Taotronics、VAVA,于6月16日被亚马逊暂停销售。从1月1日到6月15日的半年时间里,这三个品牌创造的营收,占泽宝亚马逊总营收的31%。(泽宝母公司星徽股份的公告)根据半年报显示,泽宝上半年线上营收约17.56亿,其中在亚马逊的营收占了绝对的大头,大约为97.13%,即17.06亿元。被封掉的三个品牌又占其中的31%,就是约5.29亿元。除了线上收入,泽宝还有线下收入,所有渠道加起来,泽宝今年半年营收约19.25亿元,净利润约1.15亿元。看上去数据还可以,不算太差。可是,对比2020年上半年的情况会发现,泽宝的利润出现大了大跌。

(图为:泽宝技术2021年上半年营收及净利润数据)2020上半年,泽宝营收约17.76亿元,净利润约1.48亿元。

(图为:泽宝技术2020年上半年营收及净利润数据)而今年上半年,泽宝营业收入虽然同比增长了约1.49亿元,但净利润却同比减少了约3337.83万元。利润率落差,真的全是“封号”造成的吗?还真不能完全怪“封号”。泽宝是去年“疫情商机”的受益者,在去年(2020年)年中,母公司星徽股份(泽宝贡献了大部分营收)的营业额从一季度的8.35亿,暴增到到了20.54亿。净利润更是从842.38万,几何级地飙涨到了约1.26亿元。销售额的增长还算正常,但净利润的涨幅却大大超出了正常范畴,直接以亿级单位暴涨。这其中显然有问题。而这个问题,我们从2020上半年的库存商品余额和发出商品余额中,可以窥见一二。2020上半年,星徽股份(当时还叫星徽精密)库存商品账面余额约6.79亿。但是,发出商品的账面余额才927万元!

简单理解,就是仓库的商品有接近7亿,但在运输途中的货物仅仅900多万!什么原因?就是疫情初期,物流大拥堵,大批货物无法发出去。遇到这种情况,美国那边入仓的货物少了,市场的需求量还在,怎么办?那就卖库存商品。整个2020年,其实许多卖家都在减少备货量,库存周转率在提高。因此,2020年许多卖家的净利润都是大幅度上涨的,不少卖家年净利润增长8-10倍,不是稀奇的事。而3月份,刚好卡在疫情初期,国外需求量不大的时候,再加上对“中国商品”的忌惮,因此一季度购买中国卖家商品的人少之又少。这也可以解释,为何2021年一季度净利润增幅超过300%,因为2020年一季度,大家都卖不了多少货啊!但是3月份过后,国外疫情爆发了!线上产品需求量大幅增加,因此销量也在大幅上涨。对卖家来说,2020年3-6月份“清库存”是真的很舒服。两相比照之下,也就有了星徽股份这个夸张的净利润增长数值。卖得货多了,但进的货少了。销量增长,成本下降,旧库存得以清理。反观2021年,年初星徽股份的库存从2020年上半年的6.79亿,增长到了8.13亿。而2021上半年期末,又从8.13亿增长到了约9.7亿元。增长了近3亿元的库存商品。这是2020年销量暴涨之后,星徽股份和泽宝技术对2021年销量的一个预估,认为就算市场增长速度比不过2020年,至少也不会回落太多。而且,泽宝在6月中旬被封号,其实已经算是比较晚了。从4月底帕拓逊的Mpow被封号一直到6月中旬,至少有1个多月的时间,相信泽宝也已经在这段时间暂停了不少原本该采购入库的商品。在这样的情况下,仍然能够看到库存商品大幅度上涨,显然泽宝对2021年的销量情况预估,还是比较乐观的。而另一方面,物流情况的好转,也让更多的货物能更及时地进入到欧美仓库。无论是2021上半年期初还是期末,星徽股份的在途商品都达到了7000万以上。从这点来说,商品能够更顺利地入库之后,卖家的备货量也就不自觉地上去了。相较2020年的情况,成本也就提高了。厦门3C卖家李先生告诉《蓝海亿观网egainnews.com》,即便没有被,他们的今年的整体利润,都要比去年减少50%,由此可见,上半年卖家利润的下滑,也并非完全是封号的锅。尤其像泽宝封号在6月15日,而上半年年报的结算期在6月30日,真正受到封号影响的情况就更低了。倘若真是封号造成的影响,应该销售额和净利润都会出现问题。但是实际上,泽宝技术2021年上半年的销售额,还同比增长了!这难道不奇怪吗?一方面,是2020年的净利润数额,实际上是偏离常规范畴,过高的,用正常年份的净利润跟2020年净利润相比,无疑是在“找虐”。(虽然2021年也不正常)另一方面,是2021年的备货量增长速度,超过了市场需求的增长速度,这才导致成本直线上涨。不过,即便如此,要说封号对泽宝上半年业绩一点都没影响,肯定也说不过去。至少,封号打乱了原本泽宝该正常备货的情况。泽宝的封号一直到6月15日才开始,这方面的影响,也会在下半年的业绩上,得到真正的体现。在星徽股份的半年报中,也确实提到了,封号可能会对泽宝全年业绩产生较大的影响。但是实际上,其半年报也没有明确提到会对上半年业绩产生影响。对泽宝以及众多被封号的大卖家来说,下半年真正该头疼的,就是库存问题了。基于2020年的销售情况,许多卖家都扩大了2021年的备货量。亚马逊突如其来的封号,截断了大卖家们的销售渠道,在以品牌未能解封为前提的情况下,大量在库商品,必然会造成库存成本、仓储成本的剧增。相信大部分品牌被禁售的大卖家,也已经早就行动起来,找各种其他渠道清库存了。我们祝愿各位大卖家能够尽早摆脱眼下困境。同时,也希望各位卖家朋友们,能够提高风险意识,切勿因特殊“年份”的特殊情况,而贸然躁进。与诸君共勉!