如何优化亚马逊 PPC?5个简单的步骤
正文共2502字
预计阅读需7分钟
文章为作者原创整理
未经允许禁止转载
一周吃瓜时间到,
这周的瓜,有点颜色?!![]()

9月26日前未更改将被禁售!
一直以来,成人用品品类特殊,在亚马逊上属于限制级产品。亚马逊对这一块管控严格,是为了保护未成年。
这不,关于成人用品品类,亚马逊又出新规,这次引起了诸多卖家的热议。
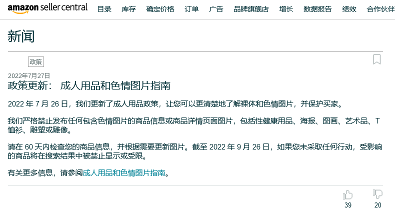
亚马逊美国站发布公告称7月26日起将更新成人用品上架政策,亚马逊严格禁止任何带有露骨色情图片的商品信息或在商品详情页面出现任何色情图片,卖家如未在 60 天内查看Listing并更换任何色情图片,Listing将被禁售!! 公告原文内容如下: 2022年7月26日起,亚马逊更新了成人用品政策,让卖家可以更清楚地了解裸露和露骨色情图片政策,并保护客户。 亚马逊严格禁止任何带有露骨色情图片的商品信息或在商品详情页面出现任何色情图片,这些产品包括性健康产品、海报、图画、艺术品、T 恤、雕塑或小雕像。 亚马逊提醒卖家在60天内查看Listing并更换任何色情图片。如果在2022年9月26日之前未采取任何措施,带有色情图片的Listing将在搜索中被禁止或限制展示。
总之,亚马逊要求卖家在2022年9月26日之前,删除性健康产品、海报、图画、艺术品、T 恤、雕塑或小雕像的商品信息或在商品详情页面出现的任何色情图片,否则将直接禁售。

但是,对于裸露和露骨色情图片的定义,一些卖家仍表示模糊:
▼▼▼

成人用品这一市场需求繁多且市场份额还不小!全球行业分析师公司 (GIA) 发布的一份报告显示,2020 年全球成人玩具市场估计为 351 亿美元,预计到 2026 年达到546 亿美元,以 7.6% 的复合年增长率增长。其中,美国成人用品市场预估占全球市场 33% 的份额。此外,根据性科学研究协会的数据,美国每1000人中大约有100人曾在谷歌搜索过性相关产品。
成人用品作为利润率极高的行业,情趣用品的行业前景也超乎你的想象。
在日本、美国,成人用品的需求量比较大,尤其是美国人比较追求自由的性生活方式,因而对于成人用品的接受度非常高。
因此,还是有很多卖家会“克服”重重困难,想要在此市场中分得一杯羹。但是,想要求财的同时,卖家朋友们一定注意产品的合规问题,严格遵守亚马逊关于成人用品的限制和规定。
卖家必须遵守以下准则:
▼▼▼

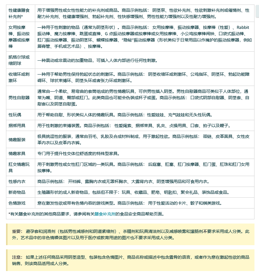
卖家须知,成人用品涵盖的商品:
▼▼▼

FBA放狠话:不按规则设置, 卖家货物将被无偿捐赠!
库存积压问题,一直是很多卖家头疼的问题,会员日已经过去,不知道有多少卖家的库存积压了?尤其是近两年涌入亚马逊的新手卖家,因为迷之自信,发过去的产品卖不掉,就成了如今的“清库存”。
会员日过后,下半年的旺季(黑五网一)就在前面了,亚马逊为了给热销产品腾出有限的库存空间,也是准备下狠手!
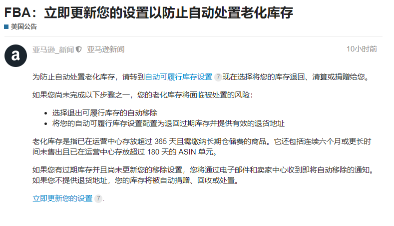
亚马逊美国站针对卖家库存情况发出最新公告:提醒卖家设置自动清除可交付库存设置,否则卖家的老化库存将被亚马逊自动清除。

图源自亚马逊卖家论坛
从公告中我们可以看到,亚马逊给出明确指示,要求卖家尽快完成下列两个动作:
▶选择“退出”可交付库存的自动移除
▶将自动可交付库存设置配置为“退回过期库存并提供有效的退货地址”
而如果卖家有其中任何一个动作没有进行及时处理,那卖家的老化库存将会被亚马逊自行处置。
在这里,亚马逊也给老化库存注解了详细范围:特指是已经在运营中心存放超过了365天且需要缴纳长期仓储费的商品;也包括连续六个月或以上未售出且已在运营中心存放超过180天的ASIN。
另外亚马逊也明确告知,如果卖家有过期库存尚未更新移除设置,亚马逊会通过电子邮件和卖家中心发放给卖家即将自动移除的通知。如果卖家不提供库存移除的退货地址,那卖家的库存将会被亚马逊自动捐赠、回收或进行其他处置。
有冗余库存的卖家,是不是该紧张了?
卖不动的货品,如果不及时清理,超额库存费也会非常高,所以,我们要及时清库存,把损失降到最低,能够保住成本那就更好了。
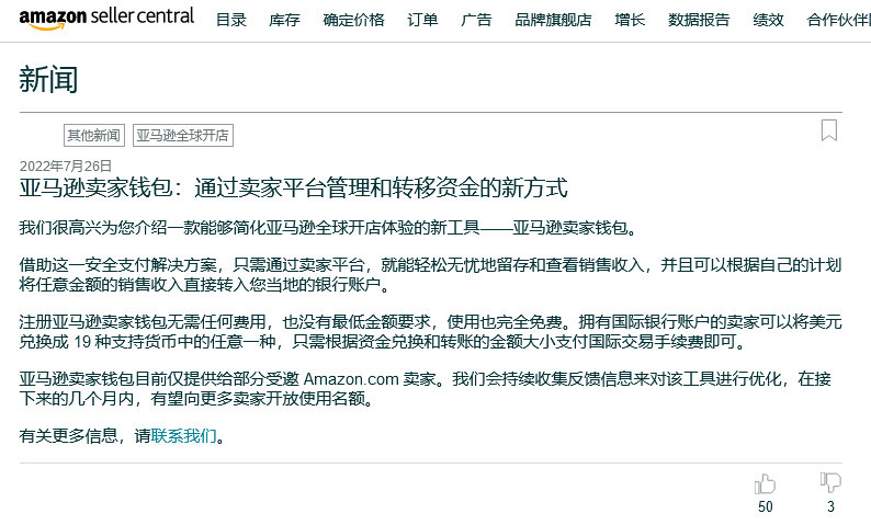
亚马逊推出亚马逊卖家钱包!

亚马逊美国站发布公告称为卖家推出亚马逊卖家钱包,为卖家提供简化亚马逊全球销售体验的新工具,以下是公告内容:
亚马逊很高兴推出亚马逊卖家钱包(Amazon Seller Wallet):一种简化亚马逊全球销售体验的新工具。
这种安全的支付解决方案可让卖家轻松地按日程安排将任何数量的销售收益直接持有、查看和转账到您当地的银行账户,所有的这些在卖家平台内都可完成。
注册亚马逊卖家钱包不需要任何费用或最低金额,并且免费访问。拥有国际银行账户的卖家可以将美元兑换成19种支持的货币,并收取兑换和转账国际交易费用。
亚马逊卖家钱包目前仅受邀提供给部分卖家。随着时间的推移,亚马逊将收集反馈以不断改进该工具,并期待在未来几个月内将其提供给更多卖家。

看来亚马逊很关心卖家的钱包,哈哈,希望能够为了卖家制定更多的利好政策,比如多来点奖励政策。
今年着实是太难,卖家朋友们,管好钱包,及时分散资金压力,让现金流动起来,而不是存储在一个账户里一动不动,因为去年的封号潮,就是一个很大的警醒。

部分素材源自卖家之家
卖方通、创蓝论坛
如有侵权请联系删除
作 者:Alicia
责 编:Alain
我们建了一个亚马逊卖家交流群,里面不乏很多大卖家。
现在扫码回复“ 加群 ”,拉你进群。
热门文章
*30分钟更新一次







