卖家如何备战2021亚马逊Prime Day?

假TOP Reviewer 横行,众多卖家惨遭被骗

奶酪做了好几年运营,不敢说是运营界的佼佼者,也不是什么大卖出身,只是一个本分踏实的亚马逊干饭人!立足亚马逊这个行业,还是有自己独有的生存技能,所分享的任意一点关于亚马逊的干货和信息都是经过深思熟虑和实践证明的!前几天,奶酪心血来潮分享了一篇关于亚马逊TOP Reviewer 的联系方法并且也对粉丝赠送了一些相关TOP和红人资源,以下是公众号原文:
重磅福利!亚马逊TOP REVIEWER 免费送!
这篇文章也被同步转发到一些亚马逊交流群,然后奶酪就收到了好几个亚马逊卖家的反馈,大概意思就是奶酪分享的TOP Reviewer是错误的信息,瞬间把我自己搞蒙圈了,明明自己联系合作的真实TOP买家,怎么会成为很多卖家口中的大骗子呢?以下是卖家反馈的一些信息,如下图:
这个卖家反馈自己看到一篇文章说很多TOP Reviewer在骗钱,并且表示我发的TOP Reviewer的截图和那篇文章曝光的TOP 骗子是一样的主页。

看到第一个反馈,我心里已经开始有些不安,但是我绝对不相信自己分享的TOP Reviewer是骗子,这点我可以百分百确定,毕竟我们合作也不是一次两次了。但是,究竟是什么原因导致TOP Reviewer成为骗子呢?随后我立马搜索曝光的那篇文章去做认真的分析!
随后,我又收到了某热心卖家的私信,告知我公众号分享的TOP Reviewer信息不准确并且发给了我那篇曝光假TOP Reviewer的帖子,表示自己也被三个TOP Reviewer骗过。

因为已经提前看过这篇曝光假TOP的文章,心里已经有数,所以我跟卖家进行了比较简单的一段解释。

在我们的交流群内又陆陆续续出来卖家反馈,自己确实也被假的TOP Reviewer骗过,而且还不止一次。这个卖家也非常慷慨的分享了自己的被骗经历,希望更多的卖家不会在被TOP Reviewer骗了。并且在大家的反馈和期望下,奶酪也决定出一篇分析假TOP Reviewer的文章和防骗技巧。


为何众多卖家会被假TOP Reviewer割韭菜

如我分享的那篇TOP Reviewer文章中所说的,TOP Review的权重高呀,又自带粉丝和流量,大概率的长文+图片+视频。在我们Listing首页来两个TOP霸屏,转化率蹭蹭上涨,那是真的香呀!所以,很多运营都想找到这样的TOP Review来给自己的Listing添加一抹色彩,TOP 风就这样刮起来了。但是,对于一部分小卖找服务商做TOP 价格太高,有点高攀不起,只能自己绞尽脑汁,不惜一切办法尝试寻找TOP资源,并且愿意给出不菲的佣金。这也就给了一些心思不正的骗子投机取巧的机会,导致众多卖家都被这群TOP骗子割了韭菜!首先,我们来详细分析一下知无不言那篇文章,为何贴主会接二连三的被假TOP骗了100$。



一



贴主很聪明,用的方法正是和奶酪分享的一样,从TOP Reviewer排行榜进去扫街,一个一个找,看是否TOP留有社交媒体账号。于是他看到了第四名TOP,以下是原帖截图:


这是贴主的两个截图,通过官方的社交媒体渠道进来的TOP FB主页,最后还是被骗了!
以下是被骗的截图:

贴主通过第一次找到的TOP4的主页聊天框中点击了另外一个主页链接进入了这个骗子的主页:

然后就引来了帖子悲惨的被骗经历:

好,请大家先不要着急,我们回过头来看看,为什么贴主一直强调自己是从TOP Reviewer的官方链接进入的,但还是被骗了,难道真的TOP Reviewer也参与其中了吗?首先,我们看看贴主通过官方FB主页联系到了TOP4,TOP4有发一段话给贴主,贴主是这样理解的:这个主页不方便沟通测评,我们换一个小号来沟通。我把原话截图在下面,也复制出来,大家再次品一品这段话:

原文1:READ THIS!! I NEED BT SPEAKERS-MASSAGE GUNS-CHARGERS THANKS TO ALL WHO SUPPORT MY SERVICES BUT I WILL BE REFUSING MOST ORDERS UNTIL BACKLOG IS 30 DAYS BACKLOG IS OVER 60 DAYS OLD NOW, UNACCEPTABLE! ALL ORDERS ARE PREPAY- DO NOT ASK FOR EXCEPTION. NO PAYPAL!! ONLY ZELLE & GIFT CARD THESE ARE THIEVES POSING AS ME https://facebook.com/yang.xue.52459 https://www.facebook.com/mdabdurrahim.rahim.733/ AVOID SAVESOO!!! NO ACCOUNT Douglas C.
2:Meeks Top 10 Hall Of Fame #4 VINE Reviewer 4000 REVIEWS
All orders are PREPAY and NO PAYPAL!!! I am far behind on my reviews due to a huge demand for my services and so I am going to be accepting very few orders until the end of the year and unless you are paying with Zelle or Amazon Gift Card I will not consider it. All orders are PREPAY and NO PAYPAL!!! I have been doing reviews on Amazon for 22 years and have over 4,000 reviews posted. I am also the only VINE reviewer in the Top 25 (maybe Top 50). I will not discuss your item at all without a ASIN or Amazon Link DO NOT SEND ME PICTURES Douglas C. Meeks Amazon Top 10 (#4) Hall Of Fame VINE Reviewer, Goodreads Top 1% Reviewer, Reviewer for Paranormal Romance Guild, Wicked Scribes and Kindle Book Review
好了,相信大部分亚马逊卖家英文都比我更好吧,这段话其实原文意思就是有假的TOP4在冒充我,这个人主页是:
https://facebook.com/yang.xue.52459 https://www.facebook.com/mdabdurrahim.rahim.733/
主页名字是:Douglas C. Meeks
并且真的TOP4不断的提醒卖家他常用的骗人技巧和话术:
All orders are PREPAY and NO PAYPAL!!!
同时,真的TOP4明确强调了一句话:
NO PAYPAL!! ONLY ZELLE & GIFT CARD THESE ARE THIEVES POSING AS ME (只有 ZELLE 和礼品卡,这些都是冒充我的盗贼)
我们在回去对比一下贴主看到这段话,他的理解出现了很大的偏差,以为真的TOP是让他换个小号继续聊测评,所以导致被骗。这......确实被骗的有些冤屈了,不知道贴主现在回过头来看,会不会瞬间泪奔!
总结:英文理解偏差 - 贴主第一次被骗完全是因为英文理解的问题,真的官方社媒联系到的TOP绝对没有那个闲情雅致来骗你几个产品的费用,找他们测试产品给出高佣金的卖家比比皆是,何况他们有一定的名气,根本不需要通过这种手段去骗取卖家。所以,各位运营,正确的理解英文,加强沟通交流,通过正当途径联系TOP还是非常安全可靠的。



二



我们继续分析这篇文章贴主第二次被骗的经历,以下是他的原话截图:

我抓住了一个重点词汇:手动搜索。也就是这个TOP Reviewer是贴主在FB主页上面通过手动搜索出来的,然后跟亚马逊官方的Profile主页进行了对比,头像资料都是一致的,并且还是一个老FB账号,并且收款账号还是Paypal,已经是隐藏的非常逼真了,导致贴主后续继续被这个假TOP骗财。后续,反应过来的贴主决定挖掘更多假TOP的信息,就按照亚马逊Profile的主页资料和名字在FB上面搜索出来了更多的假TOP,其中包括TOP1和TOP2:
假TOP1:
https://www.facebook.com/SaraCota
假TOP2:
https://www.facebook.com/T.Marcus.Allen.2

细心的卖家可以发现,我们用官方的亚马逊Profile链接上面的TOP资料去FB上面搜索TOP,基本上都可以搜索到,名字资料都一致,有时候甚至可以搜索到好几个一模一样的主页,比如这个TOP2:
TOP4:

其实这些99.99%都是假TOP,都是那些水军和骗子蓄意好的阴谋,甚至是长时间的密谋。
总结:手动搜索TOP不可靠 - 目前,不管是通过FB上搜索TOP的名字还是Google搜索TOP或者其他的社媒平台搜索,各位卖家都要谨慎了,骗子无孔不入,伪装的非常逼真,千万不要自作聪明觉得自己可以万无一失!最保险的防骗方法就是千万不要通过手动搜索去联系所谓的TOP Reviewer.



三



天上掉下来一个TOP Reviewer - 这就跟我们去买彩票或者赌博一样,总觉得自己是最幸运的那个,最后却是满盘皆输。这是第三个卖家分享的被骗经历,大概就是假TOP主动上门,然后惨遭被骗的经历:

卖家分享说自己被第一个假TOP骗了以后,又陆陆续续来了很多自称是TOP的人私聊自己要产品,可见这些假的TOP骗子都是带有团体性质的,绝对不是单个作案。
总结:主动上门的TOP并不香 - 这个卖家主要是太掉以轻心了,以为真的有TOP看上自家的产品,所以导致被骗。不要相信天下有掉馅饼的好事,那些主动上门的TOP一定是假TOP,不可信!

假TOP有哪些共同特性

首先,我们先列出几点疑问:
1. 这些假TOP Reviewer的账号有什么共同点?
2. 这些假的TOP Reviewer来自哪些国家?是个人作案还是团伙?
3. 假TOP Reviewer的主要的收款方式是什么?
4. 假TOP Reviewer的常用作案手段和通用点是什么?
5. 假TOP Reviewer和真TOP Reviewer有哪些区别?
带着这些问题,我结合贴主的分享和自己手动搜索到的一些TOP进行了归纳整理(其中引用了一部分贴主的图片和结论):
TOP2:


TOP 9:

TOP 7:

......还有很多,我就不一一举例子了,大家可以去搜索看看。基本上FB上面的假TOP都是仿亚马逊主页官方的头像和资料,相同点就是头像基本上都是近期更改的!继续分析这些假TOP账号的特点:


如果是自己真实的FB主页,真的TOP应该非常注重资料个人信息的真实性,绝对不会随意发布不真实的个人信息动态,而假TOP FB主页的动态内容非常不真实,一看就不符合常理,疑点多多。



假TOP的动态里面其实还是有很多细节的信息,只要认真一点的卖家就可以发现,已经有被骗的卖家在假TOP的FB主页曝光了。其中很多水军伪装卖家找他测评,有的水军我们可以看到在很多假TOP主页不断的重复出现,现在我们分析一下这些水军的特点:



我们可以发现假TOPFB主页动态留言里面基本上很多都是来自孟加拉国 朗布尔市的水军,假装要找TOP测评。分析了这些假TOP FB账号的特点,我们继续来看,这些假TOP都是通过什么方法骗取卖家的,这里借用一些贴主和假TOP的聊天记录截图:










贴主是个非常细心又有耐心的人,挖出来了批量的假TOP和收款号,根据贴主的分享这些收款微信和支付宝都是云南的,但是打电话过去实际上都是孟加拉国的人在管控。可见事情并不仅仅那么简单。
根据以上分析和贴主的分享,我们一起来整理一下以上几个问题:
1. 这些假TOP Reviewer的账号有什么共同点?
(1)账号大多cove 真TOP亚马逊上的profile,并且更换时间不久,脸书上的帖子极少;
(2)账号帖子留言中可以看到一些被骗卖家的曝光,帖子中的出生年月和一些信息非常不真实;
(3)账号信息跟亚马逊公示信息上的基本一致,为了便于你搜索,上当受骗;
(4)聊天内容不会跟你过多瞎扯,喜欢催促你赶紧付款,不管你讲什么内容;
(5)账号的好友只要有孟加拉-巴基斯坦-尼泊尔-印度-斯里兰卡的粉丝就是骗子!
(6)账号有老账号也有新账号,大部分是最近几年的号,开始模仿真TOP发布FB生活动态
2. 这些假的TOP Reviewer来自哪些国家?是个人作案还是团伙?
这些假的基本上都来自于孟加拉国,朗布尔市。从假TOP的主页中我们可以看的出来,都是团伙作案。包括上面我们一个卖家分享,说自己被一个TOP骗了,后面又陆陆续续几十个假TOP找到他。
3. 假TOP Reviewer的主要的收款方式是什么?
通过TOP4和假TOP的聊天记录来看,他们常用的就是微信,支付宝或者zelle,zelle是一种收款工具,这些收款账号都有一个通用特点:极速到账,无法撤回!
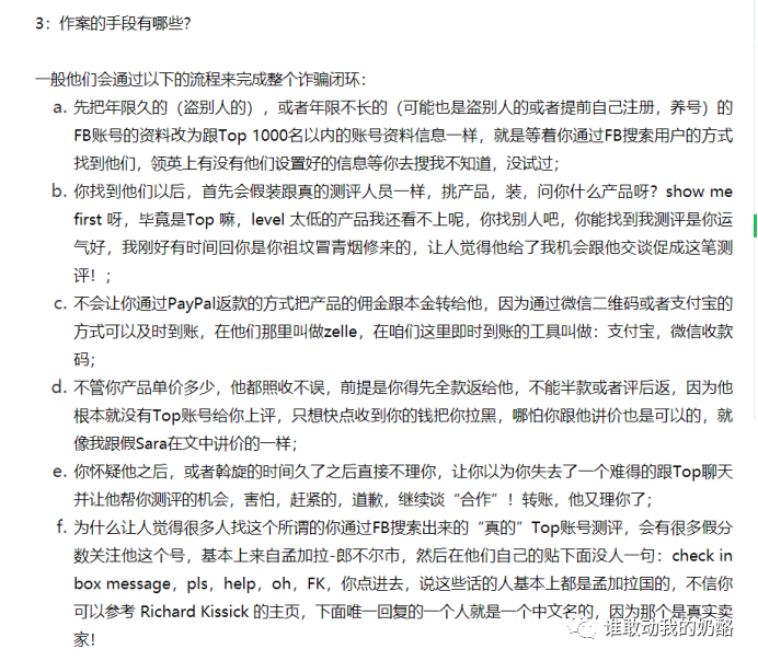
4. 假TOP Reviewer的常用作案手段和通用点是什么?
以下,我直接给出这个贴主的分析截图,我觉得写得非常全面:

5. 假TOP Reviewer和真TOP Reviewer有哪些区别?
(1)通过我多年找真TOP合作,真的TOP基本上不会主动找你测评,因为他们本身就不缺合作的卖家,而且他们有常合作的大卖或者中介,手里不缺任何产品。而假的TOP就不一样了,可能主动找你或者侧面引导你上钩。
(2)真TOP非常挑剔产品,不是什么产品他都能看的上眼的,一般真的碰到自己非常喜欢或者实用的产品才会动心。假的TOP基本上不挑产品,来者不拒,不想错失骗你的任何一个机会!
(3)联系真TOP的时候,总体回复率比较低,他们大部分时间很忙,没有太多时间跟你闲聊,一般不会回复,遇到真的想要的产品才会下单。假TOP有大把时间跟你瞎扯甚至讲价。
(4)真TOP一般可以接受评后返款或者直接给他邮寄他想要的产品,然后他来为你写真实评价或者站外促销。假的TOP大部分会要求预付款,或者出订单返款,不能接受评后返款。
(5)不要想当然真TOP的社交媒体头像就和亚马逊Profile一致,经过我们这么多的分析,可以得出,大部分真TOP的其他社媒信息并不是完全统一的,可以说大部分头像和名字不会完全一致。所以,这点给了很多假TOP的可趁之机。
(6)我和真TOP合作的时候,哪怕他拒绝我现在推送的产品,很多时间还会告知我他们的其他社交媒体平台以及他们还有哪方面的业务,以后可以加强合作。总之真TOP的专业度偏高,假TOP只想赶紧和你成交这笔。
(7)真的TOP Reviewer有很大一部分有自己独立的FB主页,社媒平台或者长期经营的网站(独立站或者亚马逊联盟网站)。假的TOP是没有这些的,毕竟时间成本太高。
(8)在FB上面搜索出来的假TOP一般会有多个主页,都是那些骗子提前养号的准备。
最后,为了安抚一下被骗卖家的心情以及还想继续找TOP Reviewer的一些卖家,这里我分享一个TOP20的Reviewer, 既可以做测评:长文+图片+视频 又可以做亚马逊直播,他比较偏爱电子产品,游戏机等,有相关产品的卖家可以找他哟!
这是一个TOP13,我还是通过FB搜索吧:

我们看到这个主页,点进去:


FB主页信息非常全面,网站 电话 邮箱 其他社媒平台都有,主页内容基本上都是他的直播内容分享。关注粉丝也是非常多啦。TOP13 FB主页:
https://www.facebook.com/MediaBoxENT/
我为什么要通过FB搜索分享这个TOP13的信息呢?其实我只是想告诉大家,搜索这个方法还是可行的,只不过要利用得当,要懂得区分真假,当你真的有了辨别真假TOP的意识,通过哪种方式去找TOP已经不是那么重要了。不过小白卖家还是不要尝试了,老老实实通过官方链接主页联系吧!

如何防止被假TOP Reviewer骗

(1)联系TOP的时候,要细心认真,仔细区别真假TOP Reviewer的区别
(2)主动找上门的TOP不要相信,不要贪图小便宜
(3)自己用亚马逊上Profile资料去手动搜索的TOP大部分不可信,除非你经验非常丰富(根据我以上的信息总结经验,能够区别)
(4)遇到微信,支付宝收款的TOP不要相信,不支持评后返款的TOP也不要相信
(5)当然,你也可以找到靠谱的TOP服务商帮你安排,这样比较省心省力。
我们建了一个亚马逊卖家交流群,里面不乏很多大卖家。
现在扫码回复“ 加群 ”,拉你进群。
热门文章
*30分钟更新一次







