亚马逊成为德国人首选网购平台!58%是Prime会员

这段时间,包括深圳多个头部卖家在内的数万个亚马逊中国卖家被平台施以注销品牌、封锁帐号处罚的事件,成为了跨境出口电商圈的“年度大爆雷”。针对此事在业内引发的极大关注及各种猜测,亚马逊终于官方发布《致亚马逊全体卖家信》,正式回应“大卖被封”事件!
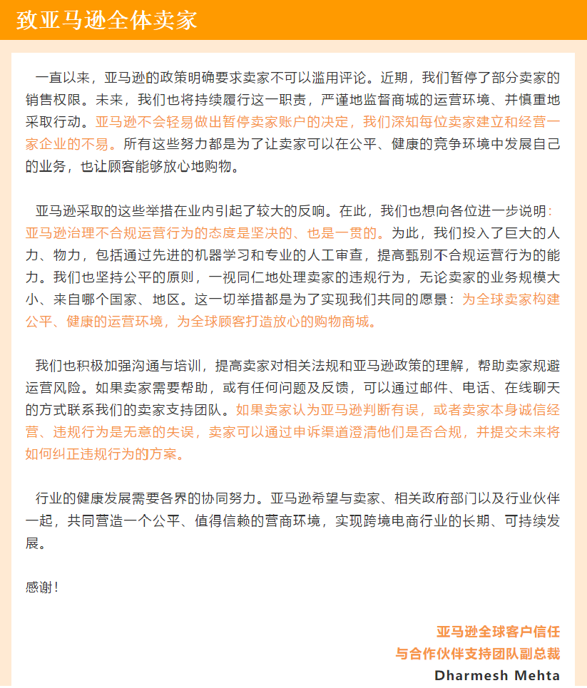
大卖被封事件回顾 在Mpow店铺被封一周内,亚马逊几个中国大卖的部分商品陆续出现类似现象。按照这些大卖在亚马逊垂直类目上的销售情况来看,每暂停一分钟,其损失都是以万为单位的计量,影响可谓深远。一时间,跨境圈中各大中小卖人人自危。 当时,圈内就有卖家猜测,此次大卖封店潮的出现,是亚马逊对卖家刷单行为的打击。后续又有消息爆出,ElasticSearch服务器被亚马逊方面查到,并挖掘出了大约7GB的测评数据,包括相关卖家的邮件、Wahtapp、Telegram、电话号等信息。 亚马逊官方终于回应 终于等到此事的亚马逊官方回应,在公开信中,可以总结三点关键内容: 1、封号原因是卖家滥用评论; 2、无论大小卖家,一视同仁,违规就要处罚; 3、如果卖家认为亚马逊误判,可通过申诉渠道进行澄清,并提交未来将如何纠正违规行为的方案。 据Marketplace Pulse 报告显示,今年 1 月份中国卖家占亚马逊所有新增商户的 75%。中国卖家在亚马逊美国网站上的份额已从 2019 年的 28% 飙升至今年的 63%。 随着更多商家纷纷涌向亚马逊,其中一些商家存在编造虚假评论和夸大销售数字等问题。 投资研究公司 EqualOcean 研究经理伊万・普拉托诺夫 (Ivan Platonov) 表示,亚马逊最近的行动可能是向更大品牌发出警告,表明其不会容忍此类行为。 由此可见,亚马逊未来对卖家运营方式管理会更加严格! 现在卖家们还敢刷单吗? 大家可能觉得亚马逊这波封店大动作会“唬住”那些刷单刷评的卖家,但事实并非如此。有卖家反映,刷单、礼品卡引导等违规操作并未停止,这几天测评群依旧很活跃。 对此,其中一位卖家的一句话真实地反映了部分卖家的心态,他说:“正所谓富贵险中求,饿死胆小的,撑死胆大的。” 刷单屡禁不止,问题的本质是以发展自身为目标的商家,和以产品、用户为运营重点的亚马逊平台间的矛盾和博弈。有圈内人士认为,亚马逊的这一系列操作,对那些合法合规经营的卖家来说,是一大利好现象,而对那些违规卖家来说,就是“伤筋动骨”的一件大事了。 亚马逊日常也会经常封闭一些违规账号,但像此次规模之大,性质之严重,波及面之广,连头号玩家尽数落网的情形,实在震惊跨境电商圈! 可以预见到,亚马逊未来的监管举措势必将日益严苛。卖家务必谨遵平台规则、合规经营,切勿抱着侥幸心理踩踏测评禁区。 面临大洗牌,中国跨境卖家如何破局? 封号风波会对整个行业产生哪些影响?总的来说,对出海并不会造成太大的影响。 作为全球最大最全的制造业和供应链基地,中国是亚马逊、eBay、Shopify、Facebook等海外电商平台或服务商非常重要的阵地。这些电商平台无法忽视中国海量的卖家资源,如亚马逊平台上中国卖家数量占比达40%以上。 但一些电商平台也对中国市场的态度比较摇摆。 有人认为,跨境电商平台(如eBay)自从中国卖家入驻之后,很多卖家凭着中国制造的低价优势以其他欧美卖家难以想象的低价迅速抢占了市场。随后,各大卖家为争夺市场份额,纷纷靠低价打价格战的策略。 那么卖家就要考虑低价之后,如何还能盈利?偷工减料、假冒伪劣,就成为惯用伎俩。但是这一举动除了让卖家取得短期利益之外,直接损坏中国卖家在消费者和平台眼中的形象。具体来说,像eBay、亚马逊等平台管控会越来越严格,直接推动跨境电商在运营策略上逐渐合规化。 许多人认为这是对中国卖家的偏见,但是不能否认有一些“野路子”卖家的存在,破坏了跨境电商环境。但也不得不提,这些电商平台似乎无法真正了解中国卖家,无法了解中国卖家的痛点,真正的为中国卖家输出解决方案、推出更多的培训课程和实战案例。 或许最好的解决方案就是中国卖家此刻开始重视合规化、品质化,回归生意本质。而这些跨国平台也要开放更多的沟通渠道,让中国卖家的诉求得到回应。


我们建了一个亚马逊卖家交流群,里面不乏很多大卖家。
现在扫码回复“ 加群 ”,拉你进群。
热门文章
*30分钟更新一次







