2020年马上就要过去了,回顾这一年,疫情笼罩下的亚马逊,挑战与机遇并存,有人欢喜有人愁。尽管受到疫情影响,2020年亚马逊第三方卖家也出售了价值2950亿美元的产品,今年的Prime会员日更是第三方卖家销售业绩最好的一届,果然没有过不去的坎,只有勇敢的跨境人!那么在2020年,还有哪些值得我们关注的大事呢?接下来小K将带大家逐一回顾。
受到疫情影响,防疫相关用品比如卫生纸、洗手液、纸巾、N95口罩和温度计等生活必需品的需求在3月份达到峰值。今年3月,亚马逊上搜索次数最多的100个关键词中,有46%与“必需品”相关。
随着“宅经济”在海外的上演,海外居民对家具产品的需求明显增加,甚至#家具出口订单激增三倍#的话题被推上了微博热搜,引起了跨境卖家的注意。由于受到疫情影响,室内运动器材的销量也有了明显提升,相关数据显示,国外家用版运动器材销量暴涨8倍。
在2020年,亚马逊瑞典站、沙特站均全面向中国卖家开放注册。目前,亚马逊对中国卖家开放的海外站点共有16个,分别为美国、日本、加拿大、墨西哥、英国、德国、意大利、西班牙、法国、荷兰、澳大利亚、阿拉伯联合酋长国、印度、新加坡、瑞典、沙特阿拉伯。

亚马逊于今年正式宣布成立全球打假团队,积极解决卖家们担心的假货问题。这支全球性的跨职能团队由前美国联邦检察官、资深调查人员和数据分析师组成,专门负责打击那些违反法律法规和亚马逊商城规则、在亚马逊上销售假冒商品的售假者,并将其诉诸法律。假冒产品的负面影响很大,据估计,2018年,假冒产品给全球经济造成的损失就达3230亿美元。
在今年,亚马逊为卖家订单引入了一项新的功能——自动处理退货。亚马逊表示,该功能是可选的,可以让卖家控制希望从自动退货处理中排除的产品。
自动退货处理功能专为不使用亚马逊FBA的卖家而设计,对于自发货卖家而言,它可以提高运营效率,从亚马逊的角度来看,至关重要的是可以改善客户体验。这样做的目的是,一旦买家要求退货,卖家就会接受退货并立即回复给买家。
2020亚马逊Prime会员日为第三方卖家业绩最好一届10月15日,2020年亚马逊Prime会员日圆满结束,其中以中小企业为主的第三方卖家销售业绩再创新高,在19个国家的销售额超过35亿美元,同比去年增长近60%,因此今年亚马逊Prime会员日成为迄今为止第三方卖家销售业绩最好的一届。全球第三方卖家的畅销类别包括床上用品、无线配件、营养保健、艺术、手工缝纫、个护医疗等。
此前,亚马逊宣布投入超过1亿美元帮助全球中小企业在Prime会员日和年终购物旺季实现增长。在本届Prime会员日预热阶段,亚马逊也推出了迄今为止规模最大的帮助中小企业的推广活动。在为期两天的Prime会员日活动中,包括中国卖家在内的全球中小企业为超过1.5亿Prime会员提供了数十万项专享超值优惠。
2020亚马逊黑五网一,第三方卖家销售额超48亿美元2020年亚马逊黑色星期五及网购星期一期间,全球以中小企业为主的第三方卖家销售额超48亿美元,同比去年增长60%。越来越多的消费者参与提前购物,积极选购大量节日礼物及季节性商品。“黑五网一”期间,包含中国卖家在内的全球中小企业中逾71,000家销售额超过10万美元。
其中“网一”期间美国市场GMV再登巅峰!根据Adobe的统计数据显示,今年美国市场的网一线上GMV已破108亿美元,问鼎历年来美国市场的网一销售额记录,消费者的支出同比增长了15.1%。由于智能手机普及率越来越高,今年网一期间的GMV有37%是在移动设备上完成的。
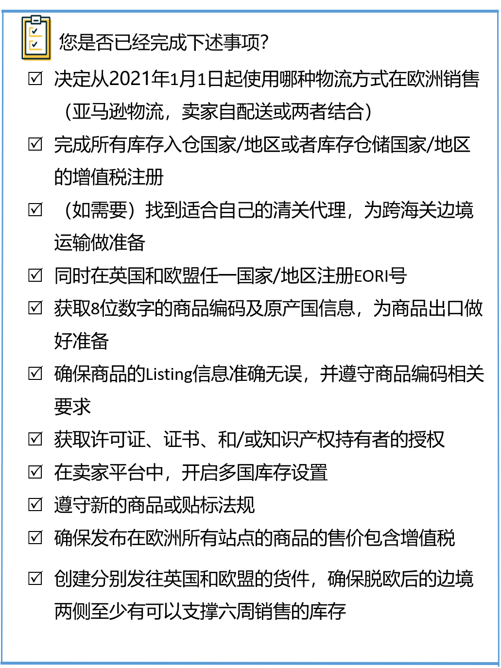
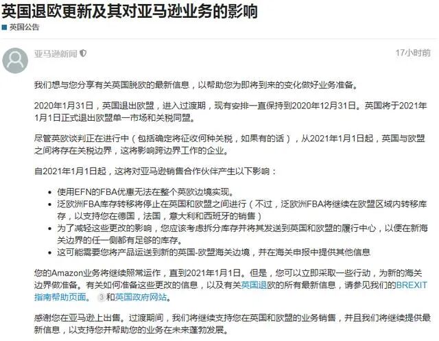
2021年1月1日起,英国正式退出欧盟单一市场和海关联盟,英国与欧盟之间正式设立海关边境。为应对这一变化,亚马逊跨英国与欧盟海关边境的运营方式将发生许多变化,这可能会对欧洲卖家的业务产生一定影响。
(图片可点击放大查看)

美欧日站点亚马逊物流库存绩效指标分数(IPI)达标值将降低为 450随着新年的临近,亚马逊决定将库存绩效指标(IPI)分数阈值降低至450。• 如果您的库存绩效指标分数在2020年第51周达到450或以上,自2021年1月1日起,您将不会面临仓储容量限制。• 如果您的库存绩效指标分数在2020年第51周低于450,则仍会面临仓储容量限制。亚马逊会告知您下一阶段将面临的仓储容量限制,这些限制将于2021年2月1日生效。
亚马逊宣布12月16日开始停用“comment”功能。亚马逊表示将会将创新和开发其他机会,让卖家与客户联系,但具体会如何变更,还需等待后续通知。
关于“comment”功能,该功能允许任何人对买家的Review发表评论。以往在大卖产品的Review页面可以看到大量的“comment”,不乏有买家互动提问,就和Q&A页面一样,卖家也可以回复,甚至还有一些服务商利用该功能进行打广告。部分卖家表示这一功能关闭,将更难与买家进行互动,特别是处理差评;更有卖家表示很震惊,感觉失去了一个挽回产品的渠道。
根据亚马逊的初步披露和粗略估算,2020年,亚马逊第三方卖家出售了价值2950亿美元的产品,自营销售额为1800亿美元。也就是说,2020年亚马逊的商品总销售额为4750亿美元。据悉,亚马逊在2020年增加了130万新卖家。到2020年底,来自中国的亚马逊顶级卖家的份额达到了历史最高的42%。同时,亚马逊也在不断努力改善其物流。该公司在1月至10月期间增加了42.73万名员工,全球员工总数超过120万。
2021年即将到来,新的一年又会有怎样的机遇和挑战在等着我们呢?不管怎样,4KMILES都会继续和各位卖家朋友们一起携手前行,为各位卖家品牌出海助力!最后,希望2021能够诸事顺遂,也希望各位卖家都能轻松爆单,跻身大卖行列!
资料、图片来源:亚马逊全球开店、网络,
如有侵权请联系删除