几近“死亡拥堵”!该港口集装箱遍地堆积,交货延误恐超一个月,海外客户目的港弃货怎么办?
布鲁塞尔时间12月24日下午4时左右,欧盟委员会主席冯德莱恩携欧盟首席谈判代表巴尼耶举行记者会,宣布正式与英国达成“脱欧”贸易协议,以此界定明年1月1日英国结束“脱欧”过渡期后的欧英关系,英国将实现全面的政治和经济独立。
经过多轮激烈的谈判以及近11个月的过渡期,英国和欧盟之间的爱恨纠葛正式结束。随后,英国首相约翰逊也发推称:“(欧英贸易)协议达成。”

约翰逊说,英国欧盟达成贸易协议,英国收回了对金钱、边界、法律、贸易和捕鱼水域的控制权;同时,这项协议还保证英国不受欧盟规则的约束。
该协议承诺英国可以向欧盟内部市场出口商品,无需关税也没有数量限制。欧盟也将获得公平的竞争条件,这意味着相同的环境、社会和补贴标准。
英国“脱欧”对卖家的影响
欧盟委员会主席冯德莱恩称这个协议是“公平且平衡”的,双方在最后时刻达成协议是“正确且负责任”的做法。英国首相府在一份声明中称这是一个巨大的好消息,英欧签署了第一个“零关税、零配额的自贸协定”,这也是英欧签署过的最大的双边贸易协定。
根据欧盟委员会发布的公告,协议核心为一份“欧英自由贸易协定”,覆盖欧英商品和服务贸易、投资、竞争、禁止国家援助、税收、交通、能源、渔业乃至数据保护、社保协调等方方面面。
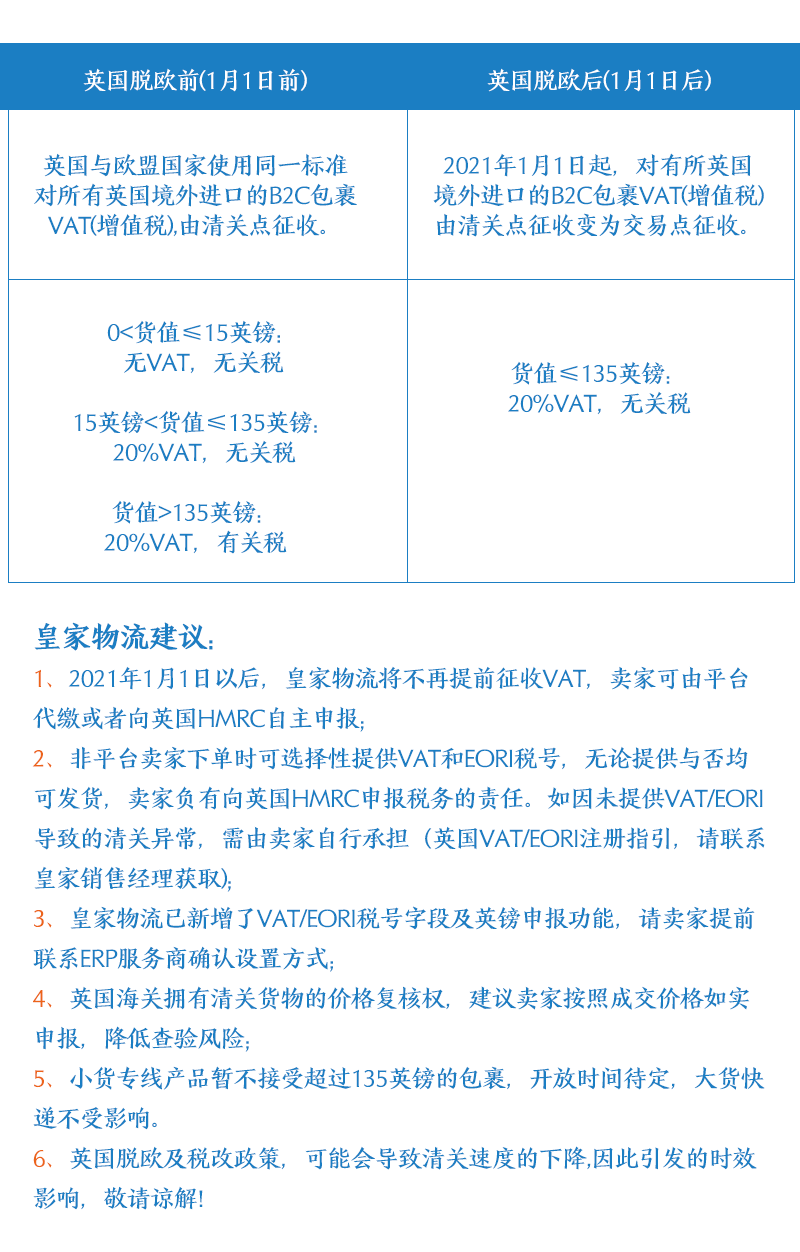
其中,英国“脱欧”对于跨境电商卖家尤其是直邮类卖家的影响,皇家物流为大家带来重磅解读:

总而言之,对于电商卖家来说,提前注册VAT帐号有备无患。现阶段最重要的是拥抱市场变化,妥善处理好英国“脱欧”后的过渡期,选对物流服务商。
我们建了一个亚马逊卖家交流群,里面不乏很多大卖家。
现在扫码回复“ 加群 ”,拉你进群。
热门文章
*30分钟更新一次







