速卖通物流方案有哪些?史上最全的物流方案介绍

┃文章编辑:扶摇直上
┃商务合作:xkxkuajing
┃更多精彩:微博号(跨境犀牛)
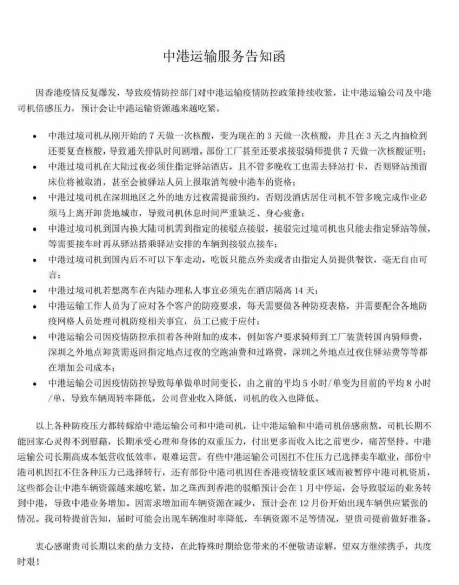
前几日,整个跨境电商圈都被的相关消息和通知刷屏,每个人都心里有数,洛杉矶的疫情形势愈发不容乐观。 据外媒报道,由于洛杉矶县的新冠疫情没有缓和的迹象,当局宣布,从周一开始实施新的“居家令”,期限为三周,至12月20日,期间只允许重要和紧急工作人员(如医护人员或急救人员)才能离开家门。 此次“居家令”对日常生活设置了越来越严格的限制,禁止与不属于直系亲属的人进行任何规模的聚会。没有公园聚会,没有海滩聚会,游乐场所关闭,户外用餐关闭,在外吃饭也只能路边取货或外送。 货代表示,当前的情况会导致卡车公司司机人员大量减少,海外仓库执行轮班制,码头也会控制上班人数,故会对货物时效造成延误影响,卖家要及时向向收件方说明具体情况。 在许多卖家看来,美国的二次“封城”是必然的。拜登上任之后第一项重大政策,就是对于疫情的治理,拜登团队表示,有可能拜登要对全美国进行,四周到六周的封城,而且得是非常严格的封城。 长按扫码关注,立即关注跨境犀牛,进卖家社群,领取干货包! 深港跨境货车司机确诊新冠,中港资源愈发吃紧 将焦点回归国内,深港跨境货车司机确诊新冠的事件同样引发了卖家和货代们关注。 12月1日,深圳市新冠肺炎疫情防控指挥部办公室通报,当日深圳新增一例输入病例,为一名港籍的深港跨境货车司机。该名司机陈某,男,60岁,香港籍,长居香港,每天开货车往返于深港两地。 针对此事件,深圳口岸防疫措施也进行了相关调整,对司机的检验更加严格,司机准点率和口岸塞车情况会被再次被影响。 根据中港运输服务告知函显示,因香港疫情反复爆发,导致疫情防控部门对中港运输疫情防控政策持续收紧,有些中港运输因扛不住压力已选择卖车歇业,部分中港司机因扛不住压力选择转行,还有部分中港司机因住香港疫情较重区域而被暂停司机资质,这些情况预计会让中港运输资源越来越吃紧。 因需求量增加车辆资源减少,预计会在12月份出现车辆供应紧张的情况。 不管是欧美还是国内的货车司机,都面临着巨大的压力,已经出现了转行、卖车的情况,人员不足的缺口正随着疫情的爆发变得更加严重。 如果有货物需要到香港进行转机的卖家们一定要做好延误准备,将需要出货的货物进行紧急优先排序。 遍地哀鸿:各大船公司已经再发2021年涨价通知 2020年仅剩不足一个月,90%的卖家会认为物流问题最为头疼。 空运、海运、铁路、卡航和四大快递无一不受到延误影响,2020年末,各大船公司已经再发2021年涨价通知,涨幅再次刷出新高度,在反观各大船公司第三季度利润排行榜,利润增长率几乎都呈百分之几千利润增长。 (图片来源:跨境犀牛微博) 对此,整个跨境电商圈是遍地哀鸿,有卖家表示自己花了100美金找黄牛才提到柜子,将货物装柜,整个出口海运费畸高,进而促进了船公司的垄断。 涨价的情况卖家根本无法控制,但备货问题一定要多多注意,根据各渠道的时效合理分配,今年的行情整体都是慢慢慢,上架和尾端派送速度会慢很多,卖家们一定要留好足够的时间进行备货。 根据行业人士提供的情况,目前的后端有以下几点值得注意: 1、亚马逊仓库经常被删约的点: ONT8、LAX9、LGB8、LGB4等CA附件的热门仓库以及MDW和IND系列仓库经常被删约。火爆的FTW1约到的都是12月20日以后了。 2、UPS和FedEx提取和派送问题: Fedex拒绝提取部分热门亚马逊仓库货物,如LAX9 、FTW1 、MEM1、CLT2 等,目前有些货代已经暂停FedEx渠道,建议卖家们使用UPS派送。 UPS出现小部分卖家被强制取消的情况,这种情况的原因非常多,特别是黑五和网一货物爆满,UPS提取速度受到影响,有可能是国外无人派送、无人提取,导致货件被取消。 对此,建议卖家们备货出货最好比原计划提前两周左右,尽量保证Listing不断货。






我们建了一个亚马逊卖家交流群,里面不乏很多大卖家。
现在扫码回复“ 加群 ”,拉你进群。
热门文章
*30分钟更新一次







