黑五大促秘诀——Black Week常见问答

在过去的五天里,“RCEP”被讨论得十分火热,这件事具体是什么?对跨境人而言又有什么影响?
2020年11月15日,东盟十国以及中国、日本、韩国、新西兰、澳大利亚15个国家,在线上正式签署了《区域全面经济伙伴关系协定》,简称 RCEP 。
这是历经 8 年谈判、被视为全球规模最大的自贸协定。
之所以称为规模最大的自贸协定,是因为它覆盖了 22 亿人口,约占世界总人口的 30% 。2019年,十五个成员国 GDP 规模高达 25.6 万亿美元,占全球经济总量 29.3%,区域内贸易额 10.4 万亿美元,占全球贸易总额的 27.4% 。
科普
“自贸协定”是指,两国或多国间为促进经济一体化而签订契约,实现关税互免,让商品和服务在国家间自由流动。
例如,甲、乙两国各自以 150 元从对方那里买到产品,并且各收 5 成关税,产品价格就变成 200 元。但因为协定,各让一步,不要这 50 元了,价格便降低,双方市场就会变得更流通。假设关税取消,市场就会变得更加自由,像现在的欧盟。
以东盟主导建立起来的 RCEP ,作为创始国之一的印度却没有加入。据了解,印度是因为经济结构无法补偿而放弃参与。日本,则是在真香定律之下加入了自贸协定。
说到这,不得不提日本站。关税对日本站的卖家来说一直都是个很头疼的问题,但在 RCEP 之后,这一方面会得到很大的调整。
那么,RCEP 对亚马逊日本站卖家,甚至整个跨境圈来说会有什么影响?
01
关税减免,关税壁垒的取消
在关税上,对亚马逊日本站的卖家来说影响深远。此前,日本站在关税方面都吃得紧,因为站点不要你自己报关税,而是通过产品链接,直接掌握上架产品的实际价格来收取,这意味着关税不能报低。
但在自贸协定的外衣下,目前中日韩已初步建立起自贸合作,三国在部分领域中,互免关税,例如电子产品游戏机。
RCEP 成员国之间的关税,承诺十年内降低至零关税,对日本站卖家,更是跨境人来说,无疑都降低了产品成本。
RCEP 也将会取消 95% 的关税、非关税壁垒,投资壁垒。
众所周知,日本是一个封闭的农产市场,一片西瓜的价格都非常贵,不过在此之后,日本会逐步取消中国农产品 56% 的关税,出口企业的关税会减少很多,当然 10% 的消费税依然存在。另外在协定下,高关税商品会更占优势,特别是包、鞋帽、服装等产品。
在未来几年甚至更长的时间里,日本站会逐步开放市场,对亚马逊日本站的卖家来说会是很有意义的一件事。
02
物流时效的提升
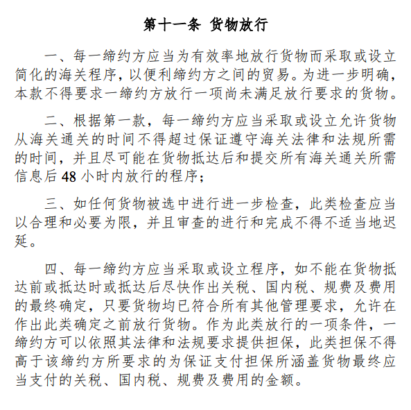
在《货物放行》的规定中表明为方便各方间的贸易,成员国之间应该采取或设立简化的海关程序。再加上报税政策的放宽,让国内出口产品的物流更加有时效性,运输成本会进一步降低。

(RCEP 关于简化海关程序的相关文件)
另一方面,关税减免下,因为成本减少等因素,进出口贸易会更加频繁。航运方面也会因此受到倒逼,进而改善运作模式,甚至一些新型的物流模式会产生。另外,在航运公司能力提升的状态下, 一定也会增加集装箱的采购数量,那么,前期跨境圈内的“一柜难求”现象,或将得到解决。
03
推进区域品牌化的建设
品牌化和本土化是跨境电商在行业里站稳脚跟的两个可选项。跨境卖家将这其中的某一方上升到一个绝佳的高度,那也会将投入不少的资金,再加上资源等多方限制,跨境卖家会经受阻。
但这次的 RCEP ,会让区域国家间的规则得到统一。这表示,跨境卖家进入了一个成员国就等于进入了整个 RCEP 区域,这样的大环境下,投资效率得到提升,区域的品牌化也会因此推进,跨境投资者的投资结果也会趋于稳定。
如果你要问这对我们普通人来说,有什么意义?
那你可以想象,在未来的时间里,你想要在东南亚国家买东西,例如日本的电子产品,韩国的化妆品,以及东南亚的农产品等,你花在产品的费用相对之前会变得更加少。
最后,RCEP 虽然只是万里长征第一步,但未来三年,跨境卖家如果在这一协定下,放有长远目标,这或将是跨境人迎来的一波红利。
*文章配图来源于网络,侵删
我们建了一个亚马逊卖家交流群,里面不乏很多大卖家。
现在扫码回复“ 加群 ”,拉你进群。
热门文章
*30分钟更新一次







