Al Hady成为与SHEIN中东合作的首位阿拉伯网红

原定于11月19日的英国与欧盟的退欧谈判再度遭遇暂停,理由竟然是一名欧盟团队成员的新冠病毒检测结果为阳性。英国脱欧贸易谈判已经历经多轮暂停与重启,可以堪称命运多舛。
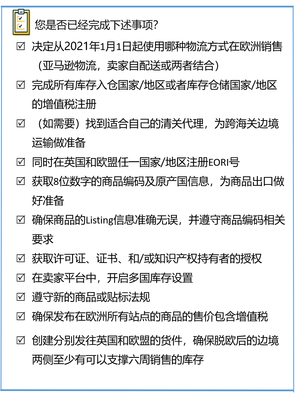
虽然双边协商仍在进行(包括确定不同情况下适用的具体关税),但自2021年1月1日起,英国与欧盟之间将增设海关边境。
基于此,各位卖家需要做哪些准备?希望以下清单对大家有所帮助。

亚马逊为卖家定制新海关边境运营方案
针对使用亚马逊物流(FBA)在欧洲销售的卖家
▼12月18日:英国与欧盟之间的亚马逊物流欧洲整合服务(Pan-EU)库存调拨/转运将停止。
即刻起,卖家需要将库存分别发送至英国和欧盟的亚马逊运营中心,以确保在新海关边境两侧均持有适量的库存。
在12月18日之前已储存在欧盟的Pan-EU库存将继续用于配送欧盟订单,英国境内的Pan-EU库存将继续用于配送英国订单。欧盟境内的Pan-EU库存转运调拨将照常进行。
▼12月21日:通过欧洲配送网络(EFN)和Pan-EU的跨境物流配送将开始逐渐减少,至12月28日将全部停止。
要维持在欧洲的销量,卖家需要将商品分别发往英国和欧盟的亚马逊运营中心。
▼Pan-EU功能更新:卖家可灵活选择库存仓储国家,并省去卖家手动注册的烦恼,满足条件的卖家将自动加入Pan-EU。
亚马逊物流欧洲整合服务(Pan-EU)是亚马逊物流(FBA)在欧洲的跨地区解决方案之一,卖家在欧洲相应站点发布FBA商品后,选择存放库存的国家或地区,之后卖家只需将商品运送到一个欧洲当地的亚马逊运营中心,亚马逊将根据预期的消费者需求,在买家选择存放库存的国家或地区,调配和储存商品,这一过程无需支付额外费用。在商品卖出后,亚马逊将对卖家的订单进行分拣、打包,并将商品配送到当地或境外。
1、在卖家存放库存的国家或地区,消费者将以更快的速度获得他们订购的商品,并享受更低的当地物流配送费。
2、在卖家没有存放库存的国家或地区,商品会跨境运输给消费者,运输时间可能会较长,物流配送费也会较贵。

注意!
FBA卖家当务之急——结合库存拆分建议,在英国与欧盟国家/地区同时保持适量的库存,并分别进行管理。
为了保障FBA卖家在英国与欧盟国家/地区的业务不受影响,建议卖家根据自身销售情况,在英国和欧盟国家/地区分别保持适量库存。当卖家再次创建货件,发送至欧洲时,建议开启多国库存,在英国与欧盟国家/地区同时入仓。
由于卖家需要同时入仓到英国与欧盟国家,在英国与欧盟国家/地区都具有增值税申报义务,请确保具有英国与欧盟国家/地区的VAT和EORI号。
针对通过卖家自配送(MFN)在欧洲销售的卖家
▼卖家自配送订单(如果卖家使用第三方承运人)可继续跨英国与欧盟边境配送。卖家需要确保在交付给买家之前支付所有关税和税费。建议卖家联系自己的承运商,确认他们如何从2021年1月1日开始帮助您跨越英国和欧盟边境运输货物,包括退货等特殊情况。
▼卖家自配送订单(例如从英国境外向英国买家配送商品等),将会受到英国电子商务增值税法规变更的影响。请确保卖家在亚马逊平台的信息正确无误,并检查发布在欧洲所有站点的商品的价格包含增值税。
英国新的商品或贴标法规(取代原CE标志)
英国政府宣布将建立英国合格标志制度 (UK Conformity Assessed,简称UKCA),自2021年1 月1日起,该制度取代欧洲通用制度CE标志。简单来说,就是在英国销售,要符合UKCA制度的要求,商品要使用UKCA标志。CE标志从2021年1月1日起将仅适用于欧盟。
现有库存将不会受到该制度的影响。但如果您的商品符合下述所有描述,那么您需要在2021年1月1日之后立即使用UKCA标志:
▸ 受要求使用UKCA标志的法规管辖
▸ 需要进行强制性第三方合格评定
▸ 合格评定提供的机构(Notified Body)是由欧盟合格评定机构执行的,并且您未在2021年1月1日之前将您的合格评定文件从您的欧盟机构转到英国认可的机构
▸ 在2021年1月1日之前未到达英国境内的
更多详细信息请访问英国政府网站查看:
https://www.gov.uk/guidance/placing-manufactured-goods-on-the-market-in-great-britain-from-1-january-2021

卖家
我们是否需要做英国专属的合规声明(DoC)?
亚马逊
卖家需要重新做一份英国专属的合规声明(UK declaration of conformity,简称UK DoC)。英国合规声明所需的信息,与当前欧盟合规声明要求的信息大体相同 (具体商品可能因申请法规的不同而稍有差异)。
详情可参考
https://www.hse.gov.uk/work-equipment-machinery/declaration-conformity.htm。


卖家需要特别注意下述原本在英国与欧盟就有不同合规要求的商品:
▸ 化学品
▸ 药品
▸ 汽车与汽车零件
▸ 航天与航天零件
▸ 医疗器械
▸ 铁路运营器械
▸ 建筑用商品
▸ 爆破性商品
▸ 药品
中国卖家询问较多的能源标签(energy-related product, ErP)可参考英国政府网站,其中有非常详细的说明:
https://www.gov.uk/guidance/the-energy-labelling-of-products
虽然英国脱欧充满了不确定性,例如卖家如果需要跨英国与欧盟新海关边境运输货物,关税、进口增值税等如何征收?当前库存限制、库存绩效是否会变更?等等,但亚马逊官方表示将第一时间给到卖家指导信息,尽可能降低英国脱欧带来的负面影响。外新人也将持续关注相关进展,让平台上的卖家可以及时掌握信息来规避风险。
转载请注明来源:外新人,并需标明原文链接外新人官网。
我们建了一个亚马逊卖家交流群,里面不乏很多大卖家。
现在扫码回复“ 加群 ”,拉你进群。
热门文章
*30分钟更新一次







