纵观俄罗斯俄语市场,解析Yandex搜索引擎实用技巧

今年以来,物流问题一直是困扰卖家多时的痛点,不是物流涨价,就是时效和质量下降,让诸多卖家头疼不已。而在疫情背景下,国际形势的变化以及亚马逊政策的更改更是让卖家发货更是难上加难。
除此之外,今年关于货代和卖家的矛盾也明显增多,卖家控诉货代的事情也时常在圈内传播,让这一合作关系变得更加紧张。
01 卖家上门声讨货代
今天,在卖方通卖家群内,就有不少卖家在讨论一则卖家上门声讨货代的事件,并发出了下图。
从图中可以看到,在某公司门口,几个卖家正上门声讨该货代公司,并拉了几条显眼的横幅。
横幅上的内容大致为↓↓↓
“无良货代,坑钱坑货坑运费!”
“xxxx,还我血汗钱!”
“三月份发货至今未到美国亚马逊仓库”
一时间,图片的传播让众多卖家参与到对此事的讨论中来,引发了不少关于此事的猜测和质疑。也有的卖家表示,自己曾经用过这家货代,也是被坑惨了。
、
▲图片来源于卖方通卖家交流群
其实,这种事情在跨境电商圈内也并不少见,尤其是在今年,疫情加暴乱的双重背景下,数家货代鱼龙混杂,乱象丛生,卖家被坑的事件也时有发生。
然而互联网信息真假难辨,卖家和货代往往各执一词,我们也不能仅凭一张图片来下结论,那么到底谁是受害者呢?事情的真相又是什么呢?
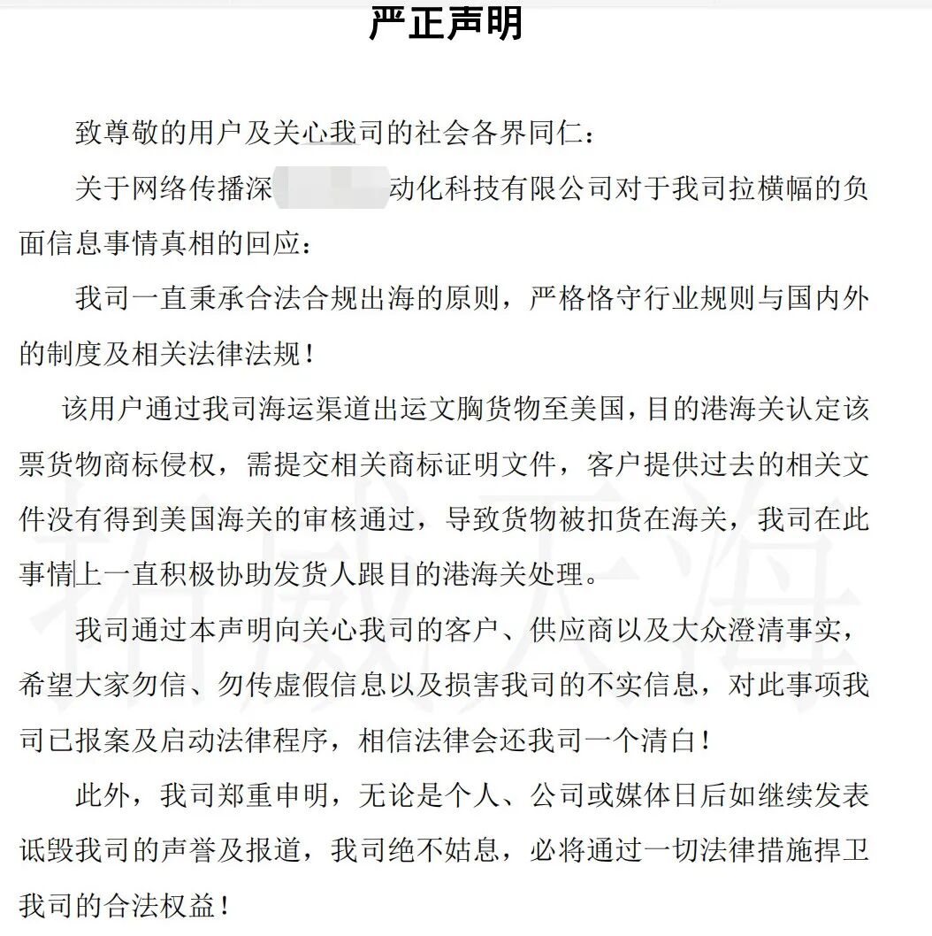
虽然小编未联系到当事人,但在卖方通卖家交流群中,有卖家分享了该事件的后续,并附上了一张该货代公司发布声明的截图。
▲图片来源于卖方通卖家交流群
在声明中,该公司对此次卖家拉横幅事件作出了解释:该用户通过我司海运渠道出运文胸货物至美国,目的港海关认定该票货物商标侵权,需提交相关商标证明文件,客户提供过去的相关文件没有得到美国海关的审核通过,导致货物被扣货在海关,我司在此事情上一直积极协助发货人跟目的港海关处理。
从该声明中,可以看出,这件事并不是简单的货物丢失问题,或还涉及货物商标侵权、海关扣押货物等方面。此时上门维权的卖家是否全然无辜,我们也不好判断。
但是,无论是哪方的责任,都在警醒着其他卖家和货代,如今市场环境复杂,人心不古,在跨境电商圈内进行交易时一定要多加留心,谨防被骗。
鉴于被骗事件屡见不鲜,卖方通跨境导航为有实力的卖家和担心被骗的买家推出担保交易服务。https://www.maifangtong.com/danbao(复制链接到浏览器打开)
详情可查看往期文章《同样是做跨境电商,凭什么你踩坑无数他却从未被骗?》。
旺季来临,除了怕被服务商坑,不少卖家也在担心发货和仓储的问题,最近亚马逊的一项大动作又给了卖家当头一棒。
02 众多卖家遭遇FBA分仓
近日,有卖家在论坛求助:莫名其妙的突然被分了8个仓库,不管是换地址还是改发货数量,怎么改都是雷打不动8个仓库,又不想出那么多合仓费,怎么办?
▲图片来源于知无不言
无独有偶,在卖方通卖家交流群中,也有众多卖家反映,最近FBA分仓严重,每次同一款产品都要被分七八个仓,而在此之之前,标准尺寸的商品,是不会被分仓的。
▲图片来源于卖方通卖家交流群
虽然大件货物时被分仓在所难免,但是近日多数卖家即使是只发一款标准货物也被亚马逊分仓,让不少卖家吐槽:亚马逊就挺秃然的。
对此,小编询问了部分卖家进行求证,发现此次分仓已经波及了大片卖家,一票货物被分八九个仓,是近日亚马逊仓库的现状。
对于此次分仓现象严重的原因,有卖家猜测或与最近prime day黑五网一等大促活动,加上年底很多卖家大量备货有关。
今年受疫情影响,在线购物异常火爆,亚马逊仓库也一直处于高压的状态,爆仓、上架慢等问题频频出现。而年底卖家备货增多,亚马逊也有可能再次面临爆仓,为减少仓库压力而实行分仓,或许是此次亚马逊大规模分仓的原因。
那么分仓对卖家有何影响呢?总的来说有以下几点:
1、发货不方便,运输过程中会出现外包破损严重的情况。
2、入库时间效率受到严重影响,对后期销售不利。
3、分仓后,货物达不到海运最低重量。
4、卖家成本增加,需要支付高额合仓费用。
为减少成本,不影响后期销量,不少卖家绞尽脑汁想不被分仓,但尝试过删除计划新建,更改发货地址,更改发货数量等种种操作后依然无效。有卖家表示,面对亚马逊分仓,要么支付高额合仓费用,要么按照亚马逊的要求来,其他操作都是没用的。
面对这种情况,不少卖家都表示束手无策,难道只能高额支付合仓费了吗?目前国外的疫情状况仍不容乐观,而亚马逊仓库的高压状态也一直未得到缓解,现在发货实在是太难了。
对此,你有什么看法?若有卖家知晓好的解决方法,也欢迎在评论区分享。
声明:转载本文不得修改标题及原文,并保留来源以及原文链接。
我们建了一个亚马逊卖家交流群,里面不乏很多大卖家。
现在扫码回复“ 加群 ”,拉你进群。
热门文章
*30分钟更新一次







