注意! 2023年1月前 ,未提交有效的UIN 亚马逊实行代扣代缴
这是大森林的第227篇原创
2021年12月,美国总统拜登签署了《防止强迫维吾尔人劳动法》(UFLPA),该法案禁止来自新疆地区的商品进入美国,除非供应商能够证明产品不是使用所谓“强迫劳动”制造,法案并于6月21日正式生效。执法优先级的产业包括:服装、棉花和棉制品、硅基产品(包括多晶硅)、番茄及其下游产品。
随即美国国土安全部公布了一份在新疆运作的公司清单,多家知名企业均有在列,包括新疆生产建设兵团、和田、准噶尔、昌吉等。
而近期,美国海关根据所谓”强迫劳动法”扣押了斯凯奇公司在中国生产并运往美国的部分产品,更是引起纺织品行业人士震惊及引发客户担忧情绪。在此期间,我们也接到不少纺织品类卖家的咨询:这个法案出来对我们有带来什么影响?日常清关方式会不会改变?有没相关案例参考...别着急,今天就卖家关心的问题我们做个梳理:
接到通知后,我们也第一时间联系了清关行,给我们的回复是:

目前美线对棉纺织品出口还没有出货限制,但中国80%以上的棉花都来自新疆地区;从中国出口的棉纺织类产品有可能在清关的过程中被海关扣押。
另据报道称:近期纺织企业反馈,有美国终端客户提出从6月22日起,其采购的产品如经美国海关基因检测后,查出该产品所使用的棉花来源于中国新疆、乌兹别克斯坦和土库曼斯坦,就会有可能当场销毁。所以卖家在美线出货时要确保自己商品成分不含新疆棉。
目前纺织品清关还是正常的,美国海关官方还没有发布任何和此事相关的文件或公告,市场上也还没看到任何一个查验柜显示是查UFLPA的。
跨境电商物流市场上暂时还没发现相关查扣案例。
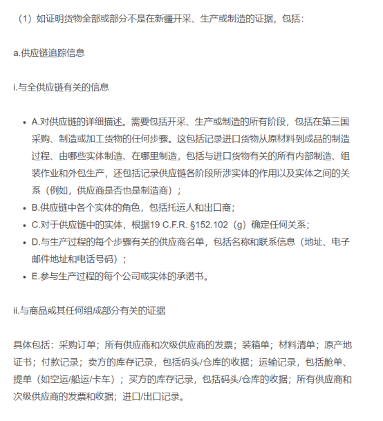
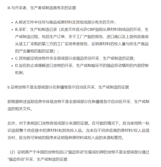
产品出口美国时,卖家要注意自己产品的成分中不含新疆棉。但在实际操作中我们很难辨别客户及工厂生产出来的产品是否含有新疆棉成分,特别是混纺类产品就更难追溯了。如果海关怀疑产品成分含有新疆棉,则需提供有效原产地证明文件给到美国海关。具体的提供文件模板及如何说明CBP没有详细说明,以下翻译文件供参考:


图片来源: 大成律师事务所
(上下滑动查看)
除了提交相关证明外,还需特别留意追溯产品加工环节的工厂是否在UFLPA发布的企业清单中,若是使用都将受到UFLPA的约束。
如若美国海关怀疑并要求鉴别产品成分信息,商品一般会进行抽样送检,如果化验结果确定成分来自新疆地区,该批商品将面临罚没、退运或销毁等处理。
新疆棉作为全球业界公认的高品质天然纤维材料,约占全球棉花总产量的1/5,UFLPA的颁布无疑会对整个产业链造成冲击,强迫抑制新疆棉出口消费及下游制造需求。出口企业为了规避风险,无奈之下选择采购外棉或外纱。而市场供给变化造成国内外棉花价差大幅倒挂,导致出口企业经营成本上升,利润则进一步被压缩。
新棉即将上市,更加充裕棉花供应压力迎面而来,如若新棉价格不如预期,将会打击棉农的积极性,影响下一年度的棉花种植量。棉花作为一个重要的战略物资,产量的变化将会影响棉花供应链的稳定及世界原料市场的话语权。
禁令之下,不仅对我国棉纺织产业造成一定影响,同时也有可能加剧美国本已十分严重的通胀问题,令美国本土纺织行业面临着巨大风险。
在此借用外交部发言人汪文斌发言:美方试图以所谓“法律形式”在新疆制造“强迫失业”,在全球推行同中国脱钩,这充分暴露了美国打着人权的旗号破坏人权、打着规则的旗号破坏规则的霸权实质。美方逆时代潮流而动,注定将以失败告终。
我们建了一个亚马逊卖家交流群,里面不乏很多大卖家。
现在扫码回复“ 加群 ”,拉你进群。
热门文章
*30分钟更新一次







