3款强辅助工具,提升PPC广告效果(提高点击付费转化率+广告管理)

对欧洲站的卖家来说, VAT 是一个需要时时关注的难题和焦点。就在前几天,卖家们陆续收到亚马逊通知的 VAT 相关邮件:
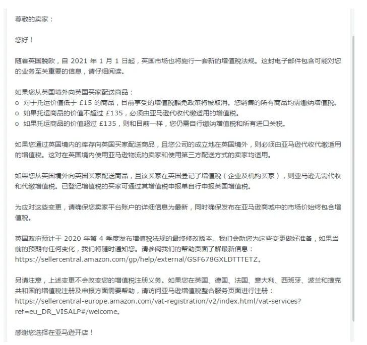
(点击可放大查看) 新规核心内容 1、如果卖家从英国境外向英国买家配送商品: 1)对于托运价值低于£15的商品,目前享受的增值税豁免政策将被取消。卖家销售的所有商品均需缴纳增值税。 2)如果托运商品的价值不超过£135,必须由亚马逊代收代缴适用的增值税。 3)如果托运商品的价值超过£135,则和目前一样,卖家仍需自行缴纳增值税和所有进口关税。 2、如果卖家通过英国境内的库存向英国买家配送商品,且您公司的成立地在英国境外,则必须由亚马逊代收代缴适用的增值税。这对在英国境内使用亚马逊物流的卖家和使用第三方配送方式的卖家均适用。 ! 特别注意! 卖家从英国境外向英国买家配送商品,且该买家在英国登记了增值税(企业及机构买家),则亚马逊无需代收代缴增值税。已登记增值税的买家可通过其增值税申报单自行申报英国增值税。 总的来说:从 2021 年 1 月 1 日起,账号注册公司主体是英国境外公司,英国站VAT税费全部由亚马逊平台代收代缴。卖家 FBA 仓库不在英国,但往英国销售,同样适用该政策,除非托运商品价值超 £ 135 。 事实上,亚马逊曾在官方直播中就有说过英国 VAT 税法变更一事,但当时候并没有足够引起卖家们的注意。 此事一出来,卖家圈迅速炸开,对此很多卖家仍存在疑问,为了进一步了解新规,以下是社长整理的答疑内容: 新规答疑 Q:亚马逊代收代缴 VAT 时间? A:英国站是在 2021 年 1 月 1 日,欧洲其他站点会陆续使用该模式,并且是强制性的。 Q:如果确认平台缴税成功? A:可以查看账户余额。 Q:欧洲站卖家还需要新注册 VAT吗? A:欧洲站卖家仍然需要新注册 VAT 。 Q:新规生成后,卖家需要申报吗? A:需要,VAT 代收代缴和 VAT 申报是不同概念,代收代缴只是缴税环节。亚马逊代收代缴税费后,卖家可以 0 申报,以避免重复缴费。 Q:亚马逊平台为什么不连申报也一块做了? A:如果是这样,亚马逊可能面临的问题是,自身数据要向税务局公开,但没有哪个平台愿意这样。 Q:卖家还能找税代做英国站的 VAT 申报吗? A:可以。 此事造成的影响 1、一定程度减轻卖家沟通负担,卖家不用和税代说明做多少申报的事情。 2、冲击税务代理,甚至会直接抢占了该相关服务商的饭碗。因为目前 VAT 机构是中间商,工作内容就是代缴,亚马逊宣布自己来干或者由亚马逊指定的服务机构,那样他们会拿下很多市场,就等于说,税务服务的这些服务商市场要没了。 3、从某种意义上来说,规范卖家申报的行为,遏制了先前的不报、漏报、谎报行为,给平台带来了一个公平竞争的环境。 4、英国站 20% 的税率会对低货值卖家带来不少冲击,欧洲站 9块 9 包邮将会一去不复返。 5、平台虽然帮助卖家代为缴费,但是申报事情仍由卖家操作,用第三方或者税代进行申报。 6、因为亚马逊会直接按照 20% 税率扣税上交税局,信息变得透明化,卖家需要考虑价格里是否包括含税价格。 7、调整了 申报和缴税的顺序,以往卖家是先申报后缴税,新规实施之后,是平台代扣,先缴税后申报。
![]()


我们建了一个亚马逊卖家交流群,里面不乏很多大卖家。
现在扫码回复“ 加群 ”,拉你进群。
热门文章
*30分钟更新一次







