觉得视频营销难?这三个小技巧就是为你准备的!

一
法国站FBA库存捐赠计划政策变更
2020年9月20日起生效
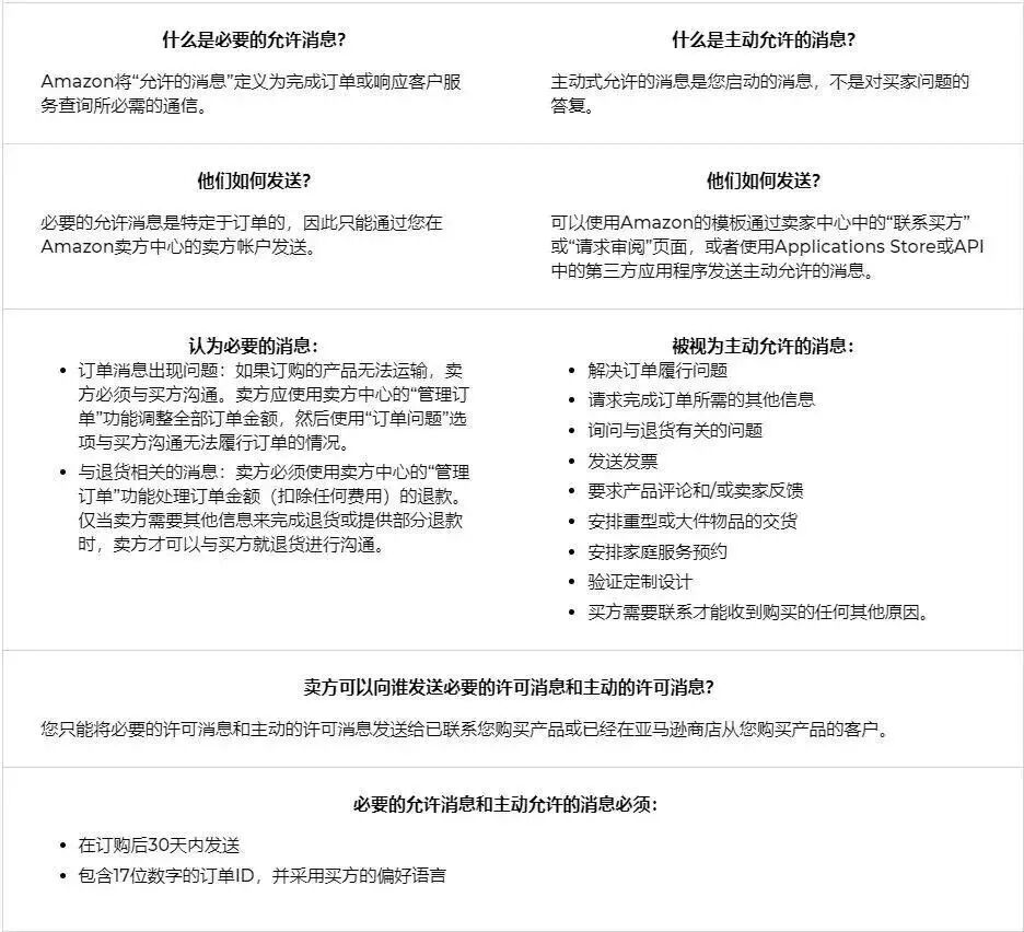
自2020年9月20日起,卖家将自动加入FBA捐赠计划。当你在法国手动或通过自动处置冗余库存时,可以将符合条件的库存捐赠给慈善机构,需要支付常规处理费。 亚马逊与当地慈善机构合作,旨在通过该计划帮助卖家消除捐赠过程中的供应链、语言和成本障碍,卖家还可能受益于捐赠的特殊增值税豁免。 慈善机构名单及更多信息,请参见FBA捐赠计划: https://sellercentral-europe.amazon.com/gp/help/GVCFMKLPUTBXE7L5(复制到安全浏览器环境下打开) 卖家可以在任何时候通过在FBA设置中禁用来选择退出此计划: https://sellercentral-europe.amazon.com/gp/ssof/configuration/index.html/ref=xx_fbasettings_dnav_xx(复制到安全浏览器环境下打开) 二 退货退款政策变更 2020年9月30日起生效 自2020年9月30日起,亚马逊将更新卖家完成的退货退款流程。当客户没有收到退货的全额退款时,他们可以获知原因。该政策变更将使卖家轻松地处理退款并向客户提供所收取的补货费用的可见性,还可以对退回商品的状况进行评分。 在亚马逊退货政策范围内被退回且处于原装状态的商品,将不再有资格获得补货费。只有不按政策和/或处于使用或损坏状态的商品才有资格获得补货费。 收取补货费的准则是基于商品状况和商品类型。如果由于损坏、丢失或实质不同的退货而要收取补货费,则需要对退货商品进行评分。大于或等于20%的补货费用将要求你上传商品的照片。新的退款工作流程使你能够直接在卖家平台中计算补货和运输费用。 需要注意的是,你仍然需要在收到退货后的两个工作日内退款。如果你不采取任何措施,亚马逊可能会将评分默认设置为“Sellable as New(可出售为新产品)”,并自动为客户退款。 更多详情,卖家请访问后台收取补货费的指南获取帮助,有关新退款工作流程的其他详细信息将于9月底在卖家中心提供: https://sellercentral.amazon.com/gp/help/G201725780(复制到安全浏览器环境下打开) 三 自发货订单自动取消政策变更 2020年9月30日起生效 根据亚马逊近日发布的公告,“关于卖家自配送网络(MFN)订单自动取消的政策即将更改,如果卖家未在预计发货日期(ESD)后的30天内发货并确认订单,亚马逊将自动取消订单。” 自2020年9月30日开始,亚马逊将自动取消在“立即发货”通知电子邮件中规定的“发货日期”后的7个工作日内未发货和未确认的任何订单。 卖家可以通过修改Handling Time来设置此日期,但请注意,此日期是商品清单和结帐页面上显示的交货时间计算的一部分。 这对卖家意味着: 在“发货日期” + 7个工作日后自动取消的订单将被计入取消率(CR)缺陷,并将直接替代先前的“迟发率”缺陷。卖家可以在“账户状况”控制面板中监控这两个指标。 特此提醒:根据政策要求,卖家的订单取消率(CR)需保持在2.5%以下,以免账户停用,应买家的请求取消订单不会计入取消率缺陷。 四 泛欧FBA计划政策变更 2020年9月30日起生效 为了更好地满足预期的客户需求,亚马逊将自动在那些FBA卖家亚马逊账户销售商品时提供有效增值税号码的国家/地区启用FBA库存放置。 作为泛欧FBA计划的一部分,此次变更,卖家在选择库存存储国家时有更大的灵活性,亚马逊将从计划政策列表中删除“多国库存条款和条件”。 五 ASIN创建政策变更 2020年9月30日生起效 亚马逊正在添加与品牌所有者无关的卖家创建品牌ASIN的规则。 六 长期的市场公平定价和知识产权政策 这两项也将纳入亚马逊的计划政策,它们的内容和适用范围保持不变。 七 延长假日退货期政策 10月1日起生效 亚马逊表示,预计客户会在假期提早购物,因此将暂时延长假日退货期限。 根据退货政策要求,在10月1日-12月31日之间交付的大多数订单都可以在2021年1月31日之前退货。该政策包括卖家运送的订单和亚马逊运送的订单。 尽管大多数订单的退货期限都已延长,但它可能因类别而异。卖家可以在“退货帮助”页面上看到每个类别中的退货截止日期。 八 沟通指南政策变更 2020年11月3日起生效 卖家需要重点关注该政策,变更内容包括有关允许的消息类型,适当的内容和样式特征的说明,以便买家进行更清晰的沟通。 允许的消息类型: Necessary Permitted Messages(必要的允许消息) Proactive Permitted Messages(主动允许的消息) 这两种允许类型消息的相同和不同之处如下图所示: 点击查看大图 从允许的消息类型中我们可以看到,亚马逊将允许卖家索评,但在与买家沟通时,需要注意内容上有很多也是亚马逊不允许的。 允许的消息类型不能包含: 订单或运输确认(请参见下面的间接沟通); 仅说“Thank you”或如果买家有任何问题你会在这里提供帮助; 推广或促销信息,包括优惠券; 能够激励或说服买家提交正面产品评论或卖方反馈(seller feedback)的内容,包括提供补偿,金钱,礼品卡,免费或打折产品,退款,返利或报销,或未来的福利; 要求删除或更新现有产品评论; 仅当对产品满意才要求产品评论; 对产品Review或卖家反馈(seller feedback)的重复请求(每个订单)。 允许的消息不能包含以下信息: 外链(除非这些链接是为完成订单的安全工作链接或亚马逊的链接,链接应为https,而不是http); 除产品说明、保修信息、发票以外的附件; 包含或显示链接到卖家网站的logo; 退出消息的链接; 包含敏感内容的图片或文本(比如裸露的皮肤、暴力、脏话、攻击性语言) 带有追踪的像素或图片 电子邮件地址或电话号码 已购买产品的图片(亚马逊已经发送了) 与卖家品牌或公司无关的图片 允许的信息风格不能包含以下内容: Web Accessibility倡议中的Web ContentAccessibility Guidelines中指定的可访问性问题 Emoji(表情符号) GIF动图 邮件边距超过最大宽度的20% 图片尺寸大于最大宽度的80% 覆盖Amazon的默认行高,字体系列或字体颜色 三种以上字体 居中或以其他方式覆盖默认文本对齐设置的邮件正文 连续两个以上的换行符(段落之间的间距) 不安全的图片(http而不是https) 拼写错误或语法问题 九 亚马逊业务拓展至荷兰 并“一键”增加物流选品 近日,亚马逊发布了一则有关“借助亚马逊将业务拓展至荷兰,并‘一键’增加亚马逊物流选品”的通知。 亚马逊表示:“通过我们的服务将卖家的亚马逊物流商品同步到 Amazon.nl,可以帮助卖家节省宝贵的时间。” 如果卖家尚未开始在荷兰站点销售商品,或者想要增加自己的亚马逊物流选品以吸引新的 Prime 买家,亚马逊将为你同步符合条件的选品。 作为亚马逊物流计划的一部分,亚马逊将负责物流、客户服务和退货事宜。 更多详情可访问以下链接了解: https://amazoneu.au1.qualtrics.com/jfe/form/SV_8G4fzO5boZGU78F(复制到安全浏览器环境下打开) 十 亚马逊商品通用图片标准要求变更 这几天,很多卖家因为商品主图不规范而“suppressed”,导致前台不可以销售。船长了解到,亚马逊对商品通用图片标准做了更改,图片的最长边不应低于1600像素,满足此最小尺寸要求的图片可在网站上实现缩放功能,以便更好地展示商品。 所以,船长提醒卖家们要注意了,图片像素一定要符合政策规范,太低可能会被禁止显示。

我们建了一个亚马逊卖家交流群,里面不乏很多大卖家。
现在扫码回复“ 加群 ”,拉你进群。
热门文章
*30分钟更新一次







