海外品牌推广,品牌重要还是转化重要?
我国首个新冠疫苗专利!
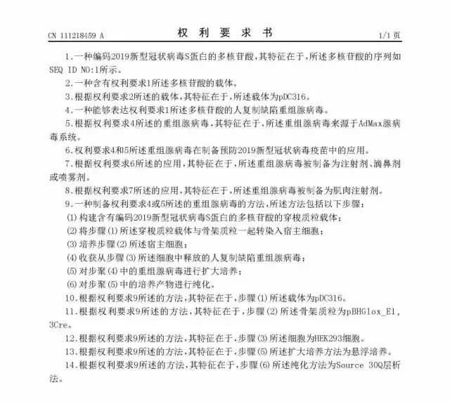
军科院军事医学研究院陈薇院士于2020年8月11日授予“人民英雄”国家荣誉称号,同日国家知识产权局发文,陈薇院士团队及康希诺生物联合申报的新冠疫苗(Ad5-nCoV疫苗)专利申请已被授予专利权。
专利号:2020101935878
发明名称:一种以人复制缺陷腺病毒为载体的重组新型冠状病毒疫苗





该疫苗在小鼠和豚鼠模型上均具有良好的免疫原性,能在短时间内诱导机体产生强烈的细胞及体液免疫反应。此外,该疫苗制备快速简便,可在短期内实现大规模生产用于应对突发疫情。
为抗击疫情,陈薇院士带领团队研发重组新冠疫苗,在国内和国际分别率先进入I期、Ⅱ期临床试验,验证了疫苗的安全性和免疫原性。该疫苗Ⅲ期国际临床试验正在有序推进。
据媒体报道,目前这款Ad5-nCoV疫苗的国际临床试验正在有序推进。8月11日的消息称,墨西哥政府已与该专利共同申请人康希诺公司签署协议,并称将在当地进行新冠疫苗的三期临床试验。另外,全球已经有6种新冠疫苗进入三期临床试验,其中3种来自中国。

根据今年2月15日,国家市场监管总局、国家药监局、国家知识产权局发布的“复工复产十条”,明确对涉及防治新冠肺炎的专利申请、商标注册,依请求予以优先审查办理。使得这件疫苗专利,从受理申请到发出授权通知书,仅用了不到5个月时间。
同时,国家知识产权局针对涉及防治新冠肺炎的各类专利申请或案件,例如新冠肺炎治疗及预防性的药物和疫苗、检测方法和仪器、口罩、护目镜、消毒剂等防护性产品和方法等依请求开展优先审查。该专利申请内容涉及新冠肺炎疫情防治技术,属于《专利优先审查管理办法》规定的可以予以优先审查的情形,同时也符合“复工复产十条”的相关规定。申请人提出优先审查请求后,国家知识产权局认为其符合优先审查标准,并按优先审查程序进行办理。
我们建了一个亚马逊卖家交流群,里面不乏很多大卖家。
现在扫码回复“ 加群 ”,拉你进群。
热门文章
*30分钟更新一次







