
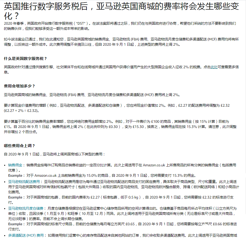
近日,有卖家爆料称2020年亚马逊美国站的Prime Day时间定为2020年10月7日-11月3日,持续时间近一个月。但目前尚无从判断此消息的真实性,所以关于2020年Prime Day的具体时间还有待官方通知。有卖家表示:就算Prime Day举行时间确定,我们还能撑到旺季来的那天吗?近期,物流涨价、物流延迟、仓库爆仓、发货限制、断货、商品延迟上架、订单暴跌、账号大面积关联等一系列问题无不在困扰着卖家。谁知道,暴击接二连三,最近卖家们又深切的感受到了英国数字税、奥地利增值税新法规导致亚马逊政策变动带来的新压力。亚马逊发布公告表示:由于英国数字服务税上线,自 2020 年 9 月 1 日,亚马逊英国商城的销售佣金、亚马逊物流 (FBA) 费用、亚马逊物流月度仓储费和多渠道配送 (MCF) 费用提高 2%,以反映这一额外成本。此次费用调整不会溯及以往,但自 2020 年 9 月 1 日起,上述类型的费用将有所上涨。
简而言之,英国站卖家在9月1日后的销售佣金、FBA费用和MCF费用都将上涨。其实,早在1月初就有传言称英国将在3月份向科技公司征收2%的税。但当时亚马逊对此并不在意,称其只会将收费转嫁给卖家,尽管它承认这可能会损害小企业的利益。从之前的3月延迟到如今的9月,背锅会迟到,但不会缺席,终究是卖家抗下了所有......对此,有卖家算了笔账:£2.27 的配送费用将调整为 £2.32 (£2.27 + 2% = £2.32)。意味着配送费用占比将增加0.3% - 0.4%,销售佣金也将增加这么多,杂七杂八加起来毛利少了1%,1万英镑的毛利少了100英镑,一年少了1200英镑的毛利。
此外,更有卖家分析表示:欧盟国家一向行动一致,虽然英国已脱欧,但是后续的国家跟上数字服务税的概率是很大的。所以欧洲站的卖家最好也提前做好心理准备。这两日,卖方通卖家交流群内不少卖家表示收到亚马逊的通知邮件:请立即在卖家平台上传您的奥地利VAT税号,以免您的销售帐户受到影响。

▲图片来源于卖方通卖家交流群
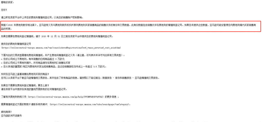
亚马逊邮件中表示:根据《2020年奥地利数字税法案》,亚马逊有义务与奥地利税务机构共享向奥地利买家销售商品的卖家的身份和交易数据。此身份数据包含卖家的奥地利增值税税号,如果您没有提供这些信息,亚马逊可能会暂停您奥地利的销售权限。如果您需要在奥地利登记增值税,请于2020年12月31日之前上传奥地利VAT税号到卖家后台。
▲截图来自卖家后台新闻
邮件中表示,下列列出的交易类型需要缴纳奥地利增值税,并产生奥地利增值税登记义务:• 您的公司成立于奥地利,每年销售的应税商品超过30000欧元;• 您的公司成立于奥地利境外,并将商品储存在奥地利以销售给买家;• 您从其他欧盟国家/地区向奥地利买家远程销售商品,且这些销售额在当年或上一年超过35000欧元。对此,有德国站卖家表示:奥地利的人大部分是在德亚购物,所以卖家会有一些奥地利的订单。虽然单量不算大,但是按照亚马逊规定的35000欧元,确实是超了,这下都不敢发货了。

其实除了英国数字税、奥地利增值税引起了亚马逊的政策变动,近期不少美国站卖家也接到需要上传智利税号的通知。亚马逊上周末在后台推送了一则通知表示,智利政府执行了新税务政策,要求亚马逊协助对应税的海外订单进行征税。因此亚马逊会从本月(8月1日)开始,针对所有智利消费者购买的订单开始征税,如果卖家没有当地税号的话就会被按照19%的标准税点扣除税金。
实际上,亚马逊并没有智利站点,智利消费者想要在亚马逊上购买产品的话需要在美国等其他站点购买产品然后国际配送,所以美国站卖家同样也会被这个政策影响的原因。
记得在3月初也有众多美国站卖家反映亚马逊要求上传法国VAT增值税号。其实这一切源于亚马逊平台有关物流的一项政策——亚马逊物流出口。这意味着,只要有产品销往法国,法国税务机关都会收取部分的增值税。所以非欧盟卖家们要避免这种事情的发生,记得要在后台”禁用”该功能。如何禁用:卖家可以点击在后台页面中右上角的“设置”——“亚马逊物流”,然后找到出口设置禁用即可。
直接关闭可能会损失一些其他不需要缴税地区的订单,卖家可以在禁用选项的下方就可以编辑限制名单,单独禁用某些需要缴税的国家(比如欧盟全部国家)。特别提醒:打勾的国家,就相当于禁用了。近期,亚马逊的VAT团队活动频繁,通过电话或其他方式联系卖家,提醒注册和上传某些站点的税号。经亚马逊官方证实,如果卖家没有及时回复该case,可能限制卖家在该站点的销售,并影响到其他站点,所以卖家一定要引起重视。对于没有注册VAT义务的FBM卖家,最好填写Tax Declaration(税务声明),如果没有填写这个声明可能会有封号风险。
②若卖家暂无增值税税号,需尽快回复case,提供相关凭证(例如与税务代理签订的合同),亚马逊将记录信息,宽限站点限制的时间。文✎ 西月/卖方通
声明:转载本文不得修改标题及原文,并保留来源以及原文链接。