
假冒伪劣产品在亚马逊上泛滥,根据亚马逊账号冻结顾问Thompson & Holt的数据显示,今年以来亚马逊卖家账号被冻结最常见的十大原因中【假冒产品】占比22%位居榜首。
毫无疑问,亚马逊上假冒产品盛行不仅给消费者造成不良的购物体验,而且也会损害品牌及平台利益。而前不久亚马逊宣布成立全球打假团队也正彰显着其不断加大打假力度。
近日,卖方通卖家交流群内不少卖家表示自己的账户被停用,商品被删除。原因皆是卖家销售的商品可能是仿造或假冒的。

▲图片来源于卖方通卖家交流群

▲图片来源于卖方通卖家交流群

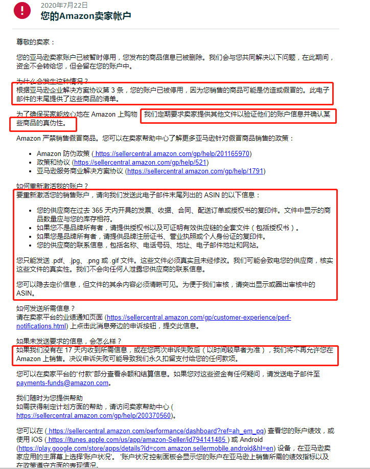
1.因为亚马逊企业解决方案协议第三条,卖家销售的商品可能是仿造或假冒的,所以卖家账户被停用。
2.亚马逊将定期要求卖家提供其他文件以验证他们的账户信息并确认某些商品的真伪性。
3.告知卖家如何重新激活账户,针对不同的情况,卖家需要提供哪些信息。
4.提醒卖家如果需在17天内申诉,若两次申诉失败将不再允许销售。
那么卖家为何会收到此封邮件,有卖家进行了以下推测:1、跟卖其他卖家被发现、被投诉没授权,卖假货;
2、被亚马逊系统检测到或亚马逊全球打假团队检测到卖家售假;
3、被竞争对手恶意投诉假冒。
其实可以看到,无论是以上哪种情形,最根本的原因都是卖家售假。很多卖家面对这样的情况会手足无措,而当务之急就是要通过申诉找回账号。但因为假冒被封号是否能申诉回来,卖家们对此说法不一。

▲图片来源于卖方通卖家交流群
但有卖家表示:不碍事,把购买凭证发过去就行,并提供了以下两种操作方法:1.直接将1688物流信息截图内容不打码保存提交。2.自己建立网站上架带有该品牌logo的货物,但时效长可能来不及。

▲图片来源于卖方通卖家交流群

▲图片来源于卖方通卖家交流群
也有卖家进行了辩证的分析,表示这是亚马逊的真实性调查,邮件末尾有具体的brand,没有brand的真实授权书就没办法。

▲图片来源于卖方通卖家交流群

其实在邮件中亚马逊也表示得很清楚,卖家想申诉要么有品牌授权书,要么有自有品牌。
诚然,跨境电商已经进入品牌化时代,亚马逊对品牌问题日益重视。此前,亚马逊推出了Brand Registry和Project Zero两个项目来打击假冒商品。6月24日,亚马逊成立新团队专门负责和全球各地的政府执法机构对接,全力打击销售山寨、假冒产品的海外第三方卖家。

在未来,相信亚马逊将会投入更多的精力,制定更严格的政策来禁止假冒商品,保护品牌卖家。作为亚马逊卖家,已从各项平台政策中或多或少知道品牌在亚马逊的各种系统中获得优势的重要性。卖家一旦在亚马逊进行品牌备案,亚马逊就会给开放很多额外的分析报告和平台功能。顺便一提,美国专利商标局前不久发布了拟议规则制定通知。通知显示,美国专利商标局拟于10月份调整或增加某些商标费。简而言之,美国商标费用或将上涨,有品牌备案意向的卖家们请赶在涨价前进行商标注册。总而言之,希望卖家们能严格遵守亚马逊平台政策,从而保证自身账号的安全。同时也希望卖家们能意识到品牌的重要性,能通过注册品牌来获取更多权益,为产品提供安全保障,以获得更长远的发展。卖家们对于在亚马逊上售卖假冒产品和品牌问题有何看法都可以在评论区进行讨论交流~
文✎ 西月/卖方通
声明:转载本文不得修改标题及原文,并保留来源以及原文链接。