
近日,国家药监局官网连发多条通知,江西省5家企业分别对一次性使用口罩进行了主动召回。
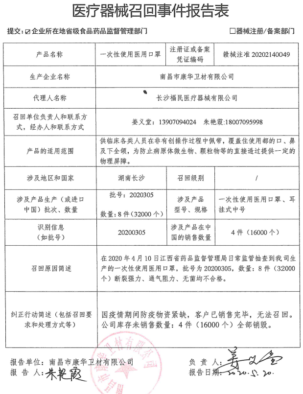
据统计,本次召回共涉及20.8万只一次性使用口罩,其中,有16000个企业已全部销毁,有16000个客户已销售完毕,无法召回,其余的目前均已停止使用并主动召回。具体如下:南昌市康华卫材有限公司报告,由于一次性使用医用口罩口罩带、通气阻力、无菌不符合标准要求,南昌市康华卫材有限公司对其生产的一次性使用医用口罩(注册证号:赣械注准20202140049)主动召回。召回级别为三级。

南昌兴兴医疗器械有限公司报告,收到客户反映,批号为20200425的一次性使用医用口罩掉耳带严重,南昌兴兴医疗器械有限公司对其生产的一次性使用医用口罩(注册证号:赣械注准20172640271)主动召回。召回级别为三级。

南昌永德利医疗器械有限公司报告,由于一次性使用口罩基本尺寸不符合标准要求,南昌永德利医疗器械有限公司对其生产的一次性使用口罩(注册证号:赣械注准20152640077)主动召回。召回级别为三级。

江西爱益卫生材料有限公司报告,由于一次性使用口罩通气阻力不符合标准要求,江西爱益卫生材料有限公司对其生产的一次性使用口罩(注册证号:赣械注准20152640189)主动召回。召回级别为三级。江西锦辉医疗器械有限公司报告,由于一次性使用口罩基本尺寸不符合标准要求,江西锦辉医疗器械有限公司对其生产的一次性使用口罩(注册证号:赣械注准20192140291)主动召回。召回级别为三级。
湖北省药监局也接连发布了多条通告,3家企业共计要召回205899个一次性使用医用口罩。具体如下:
据湖北省药品监督管理局网站2020年6月19日发布的《医疗器械召回事件报告表》,两家企业召回25899个一次性使用医用口罩。仙桃瑞鑫防护用品有限公司由于在抽检中发现产品不符合标准要求,对其所生产的一次性使用医用口罩(注册证号:鄂械注准20162642249)进行召回,召回级别为三级。
来源:百运百科