阿里“盯”上了印度杂货电商Bigbasket

海关总署公告2020年第53号

(主要涉及11项品类)
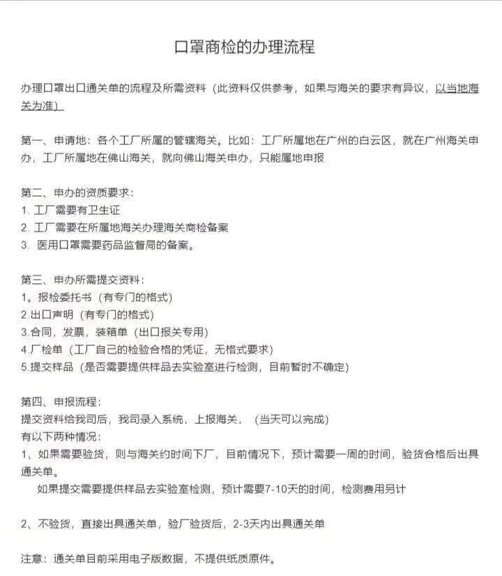
法检就是报关单上面的监管条件是A(进口)或B(出口)的货物,在报关的时候必须提供商检局的通关单,也就是法定检验货物。如果没有A或B,就不算是法定检验货物。报关时候不需要提供通关单。 实施法定检验的货物包括:①法检目录内;②法律、行政法规规定须检验的其他进出口商品。

我们建了一个亚马逊卖家交流群,里面不乏很多大卖家。
现在扫码回复“ 加群 ”,拉你进群。
热门文章
*30分钟更新一次







