震撼!海关总署公告2020年第53号发布
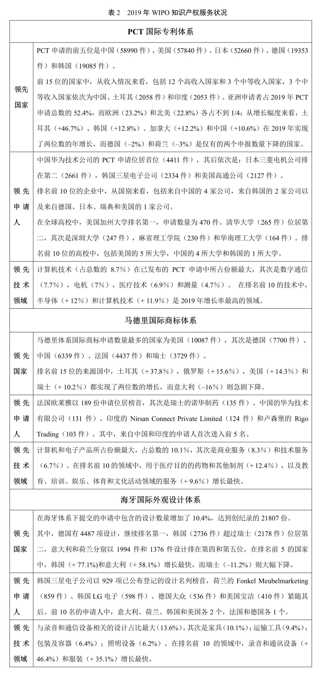
2019年,世界知识产权组织(WIPO)在国际知识产权服务、遵守条约活动和收入基础等方面又有了强劲增长。中国通过WIPO的《专利合作条约》(PCT)系统提交了58990件申请,超越了美国的57840件,成为WIPO国际专利申请的第一大来源国。



许海云 检索,黄玉茹 编译,许海云 校译
我们建了一个亚马逊卖家交流群,里面不乏很多大卖家。
现在扫码回复“ 加群 ”,拉你进群。
热门文章
*30分钟更新一次







