
讲后台模块时,大家也有看到有个绩效模板,这是我们运营十分忌惮的模块,然而我们说的A-to-Z更是关乎我们账号生死的点,所以今天提前讲,希望能给大家起一些警示作用。
“A-to-Z”:Amazon A-to-Z Guarantee claim(简称"A-to-Z索赔/A-to-Z/A-Z")。这是亚马逊对在亚马逊平台上购买商品的所有买家实施保护政策,如果买家不满意第三方卖家销售的商品或服务,买家可以发起亚马逊商城交易保障索赔,保护买家自己的利益。大家都知道亚马逊是重买家轻店铺的平台,A-to-Z就是一个很好的体现。亚马逊对于ODR指标要求是比较严格,ODR缺陷订单率的要求是1%,A-to-Z和feedback差评、及信用卡拒付都是属于ODR指标,就是100单中只要有一个订单有问题,你的后台就会收到小红旗,2到3次发生A-to-Z的话,就会面临被审核、冻结、封号的风险。1、已通过“我的帐户”中“联系卖家”按钮与卖家取得联系。1、未收到购买的商品,超过最晚送达时间3天后或者付款成功后的30天内的,买家提出索赔。
2、如果收到的商品与损坏。缺陷,或者描述存在重大差异, 在退换货期限内已经联系卖家处理但未能解决的。
3、卖家同意退款,收到商品后未按照协议规定办理退款。(如果拒绝退回产品给卖家,或者没有退货跟踪号,买家索赔可能不成功)
4、买家不满意卖家的产品质量或者服务。1、卖家置之不理或者没有经过有效沟通,卖家自行拒绝索赔(Claim Closed)、取消订单(Order Canceled)。这样都会计入ODR,影响店铺指标,可能会造成店铺被关的严重后果。
2、卖家不回复。买家提出索赔之日后 7 天内,卖家未给与回复和处理,7天之后亚马逊直接会默认买家赢,并批准买家的索赔要求,直接退款给买家。同时会根据与卖家的协议,从卖家账户扣除全额索赔金额,且此次claim会计入ODR。
3、处理A-to-Z中,出现诱导买家关闭claim,字眼被亚马逊抓取,很可能直接被判输或者小红旗警告⚠️。从而影响账号安全。
4、怕麻烦直接退款。这样会直接默认你自己产品有质量问题或者假货等,这次claim不仅会计入ODR,产品也可能有下架的风险。
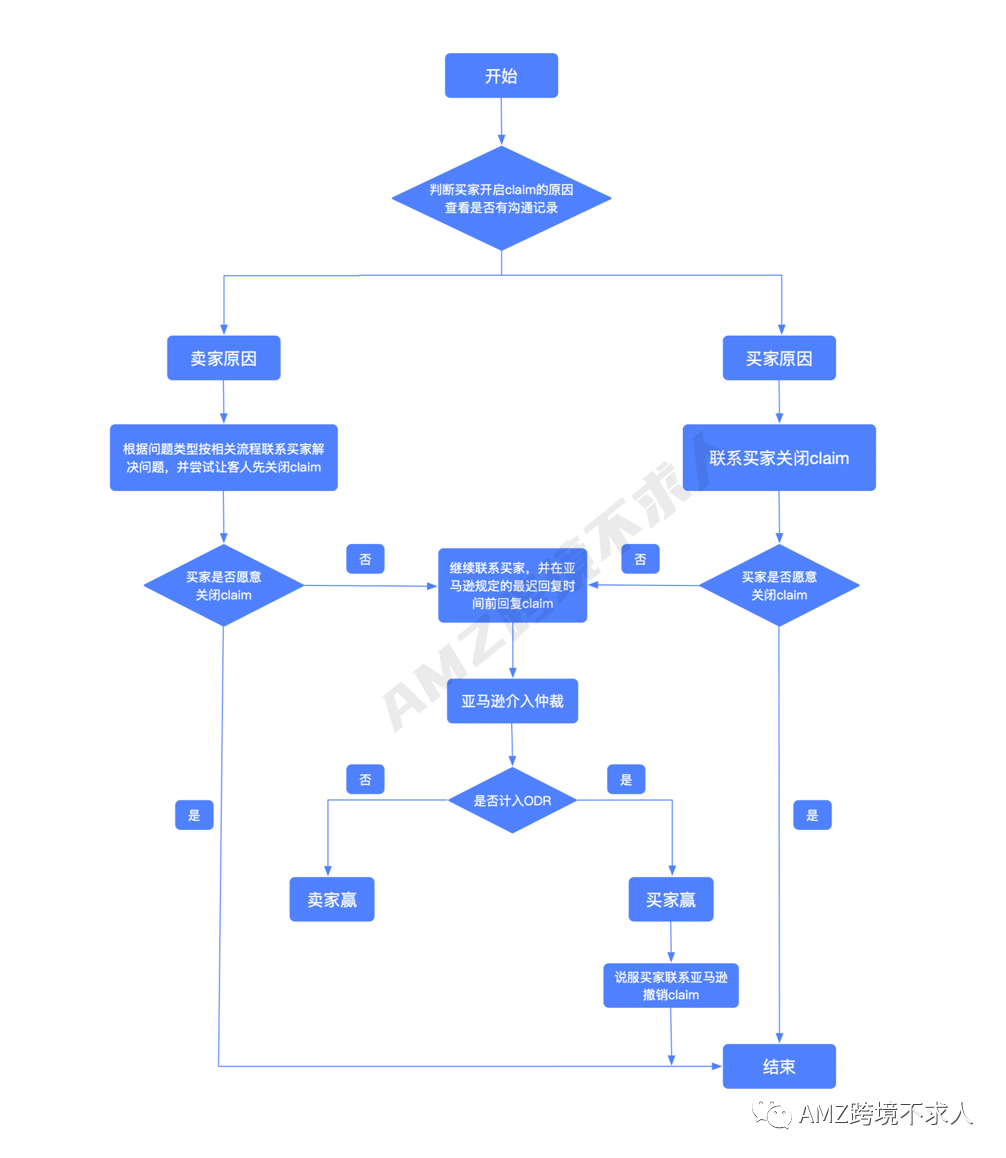
建议卖家尝试提交相关证据让亚马逊裁决,即表明了你的积极处理的态度,也可以学习处理A-to-Z的经验。1、第一时间联系买家,看是否能满足买家需求,让买家关闭A-to-Z,如果买家同意这个claim就完美结束,并且不会计入ODR,不会有封账号风险。注意:不要诱导买家,这样亚马逊也是会发小红旗给你。2、买家不回复,建议尝试电话联系。如果所有方式都联系不上,请及时申述,申诉信息一定要写明注册账号的邮箱,方便绩效团队能对应邮箱发送信息,可与买家的联系截图放于附件,这时你的胜诉就极大,赢了也是不会计入ODR。
3、买家回复了,但就不愿意关闭claim,这时亚马逊会介入仲裁,要及时收集所有有利的信息来准备申诉。虽然申诉不一定能判赢,但是也要尽力去做。如果卖家输,这次claim会计入ODR,会受到账号危险的警告⚠️。A-to-Z是买家主动撤销或者卖家申诉判赢,都不会计入到ODR,所以作为卖家我们一定要积极地和客户沟通让客户主动关闭claim,沟通不能解决就只能申诉。
从预计最迟送达日期算起,买家有 90 天时间提出索赔,最长配送时间三天后(或者下单30日天起)至订单日90天内。
关于A-to-Z ,如果卖家胜诉,会扣分会影响的ODR吗?如果卖家胜诉或者买家主动撤销,是不会计入到ODR的,至于扣分,现在后台都已经取消这个版块的,所以不用管,只要守好后台的各项绩效指标不要超标就好了。
客户开了A-to-Z case,我们主动退款,会被扣分吗? A-to-Z case记录,是会保存多久的呢?A-Z 只有客户自己主动取消,才不扣分。一个A-Z,亚马逊会保存一年左右。
A-to-Z生成后亚马逊都会提示卖家必须在规定时间内回复,要不然亚马逊会直接退款给卖家。买家提出索赔之日后 7 天内,卖家需要回复关于索赔的邮件通知。如果卖家不做任何的响应,7天之后亚马逊就会默认买家赢。这两周大家也可以看到我一直是在写账号和上架前等准备工作,我的初心也是做一个连贯的公众号,亚马逊创业的小白能有些帮助。