
世界卫生组织发言人塔里克·亚沙雷维奇表示,截至北京时间16日23时32,全球累计新冠肺炎确诊病例达174407例,其中中国81099例,中国以外93308例。已报告病例的国家和地区达151个。中国以外新冠肺炎累计确诊病例数已超过中国数字。目前,中国以外累计确诊病例数最多的是意大利(24938例),其次是伊朗(14991例)。随后的韩国、西班牙、法国、德国、瑞士累计确诊病例数在2000至9400例之间。由于欧洲多国报告的新冠肺炎确诊病例数持续攀升,世卫组织13日已宣布欧洲成为新冠肺炎疫情“震中”。为应对新冠肺炎疫情,多个国家或地区已经宣布进入紧急状态(其中有一些国家是公共卫生紧急状态)。17国63位政要感染,14人死亡!大疫之下没有国家是孤岛(滑动查看)
一个接一个“突发”,一条又一条“重磅”,病毒袭击全球,越演越烈!3月13日,美国总统特朗普宣布美国进入全国紧急状态;3月14日,西班牙政府宣布,将于3月16日起进行全国范围内的封锁……据人民日报,截至北京时间3月16日9时,除中国外,151个国家和地区累计确诊87182例新冠肺炎,中国以外确诊病例超过中国。伴随海外不断上涨的确诊病例数字,还有大家耳熟能详的国际政要和文体界名人相继染病。据不完全统计,截至3月15日,已有包括美国、英国、法国、意大利等在内的17个国家确诊政要人数总计63人,死亡人数达到14人。



可以确定的是,这是一份人们不愿看到却还将拉长的名单。据央视新闻援引英国媒体消息,因英国疫情紧迫,英国女王伊丽莎白二世近日已经暂时迁离白金汉宫,在伦敦以外的温莎城堡躲避。疫情不分国界,病毒不认贵贱,当全球确诊病例不断上升,越来越多的政要、名人确诊,足以说明疫情的严重性。战胜病毒,需要国际携手通力合作,全球合力战"疫"。
继意大利后,西班牙迅速成为了“新冠肺炎”在欧洲的第二中心,相比于意大利,西班牙的疫情来似乎发展更加迅速。从确诊从500例到5000例,韩国花了11天,意大利10天,而西班牙只用了6天。3月14日,西班牙首相桑切斯宣布进入紧急状态,期限15天,并在西班牙全国实施“禁行令”,于3月16日上午8点开始执行。“禁行令”要求居民非不得已不得出门,违反法令者将被处以3000欧元到6000欧元不等的罚款。西班牙主要港口有:巴塞罗那、马拉加、卡塔赫纳、瓦伦西亚等。可以出行的情况限于:购买食物药品等生活必需品;去医疗中心上班;去工作单位上班;返回居住地;协助和照顾老年人、未成年人、晚辈或者残疾人、弱势群体;去金融机构;由于不可抗力或适当理由需要。
为遏制新冠肺炎疫情进一步扩散,捷克政府于当地时间3月15日深夜宣布“封国”:禁止非必要的人员自由流动,全国民众居家隔离。这是自当地时间3月1日捷克境内出现首例新冠肺炎确诊病例以来,捷克政府所采取的最为严格的防控措施。捷克总理巴比什在发布会上称,从当地时间3月16日0时至3月24日早上6时,除工作或紧急事务,任何居住在捷克共和国境内的人都不得离开自己的住所,政府建议民众在家办公或者休假。捷克在发布该禁令时也明确了以下几种例外情况:此外,捷克政府还下令关闭境内的酒店和民宿;禁止使用共享出租车(如Uber和Bolt);建议人与人之间保持2米以上的距离、使用非现金方式付款;建议雇主对雇员在家办公给予最大的便利。来自军队和海关的近2500名人员将协助警方保证这一隔离措施的执行。利比亚民族团结政府总理萨拉杰14日宣布,利比亚进入国家紧急状态,以抗击可能暴发的新冠肺炎疫情。
萨拉杰当天发表电视讲话说,利比亚将从16日起采取预防措施,其中包括关闭机场、海港以及边境口岸,持续时间为3周。萨拉杰表示,截至目前,利比亚还未报告新冠肺炎确诊病例。利比亚民族团结政府将致力于实施世界卫生组织应对新冠病毒的方案。他同时宣布,利比亚民族团结政府将划拨5亿第纳尔(约3.6亿美元)用于防控疫情。此外,利比亚还将关闭所有学校两周,以及暂停所有体育和娱乐活动。为防止新冠病毒传播,乌克兰政府当地时间14日发布命令,决定从3月16日零时至4月3日,禁止外国人入境,但外交官、国际组织代表以及持有永久和临时居留证的外国人不受此限制。从3月17日零时起,乌克兰将停止国际常规客运。
乌克兰总统泽连斯基发表电视讲话,宣布乌克兰将临时取消所有航空客运,只保留陆路和海路交通。泽连斯基呼吁境外的乌克兰公民在三天之内抓紧返回乌克兰,未来政府将组织包机接回因客观原因滞留境外的公民。据乌通社报道,乌克兰国家边防局14日宣布关闭107个边境口岸,只保留123个口岸继续开放。据乌克兰国家安全与国防委员会消息,乌克兰不会禁止本国公民回国,但从疫区回国的乌克兰公民将进行隔离观察,同时呼吁乌克兰公民勿出国旅行。澳大利亚总理莫里森宣布,由于新冠肺炎疫情的影响,所有进入澳大利亚的国际入境者都必须进行自我隔离14天,以阻止冠状病毒蔓延。同时,莫里森强调将禁止从外国港口出发的邮轮进入澳大利亚,为期30天。比利时看守内阁首相维尔梅斯在12日晚召开的国家安全会议后宣布,从13日开始至4月3日,比利时全国所有学校都将关闭;所有娱乐性公共活动一律取消;酒吧、餐厅等关闭;超市、药店可以在全部时间营业,其他“非必需”商业经营场所周末关闭。据路透社报道,爱沙尼亚政府在15日的一份声明中表示,从3月17日起,该国将禁止外国游客入境,以防止新冠肺炎病毒传播。声明称,爱沙尼亚人、居住在爱沙尼亚的居民以及爱沙尼亚居民的外国籍家庭成员将能够进入该国。爱沙尼亚政府表示,除涉及外贸运输外,计划对所有入境人员进行为期两周的隔离。政府说,如果没有症状,外国人可以过境爱沙尼亚,回到到他们的国家。罗马尼亚总统约翰尼斯14日晚宣布,罗马尼亚将于16日进入国家紧急状态,以便更有效地抗击新冠肺炎疫情。约翰尼斯说,为抗击疫情及时采取措施至关重要,罗马尼亚将从下周一进入国家紧急状态。这一措施将使政府能够投入更多资金用于采购药品、必要的医疗设备等,并可简化、加快相关程序。罗马尼亚主要港口有: 1. CONSTANTA 康斯坦察 2. GALATZ 加拉茨 3. SULINA 苏利纳阿尔巴尼亚日报当地时间3月14日消息,阿尔巴尼亚总理埃迪⋅拉马宣布,自3月15日零时起实行全境封锁。关闭阿尔巴尼亚与黑山、科索沃、北马其顿和希腊的边境。拉马表示“这是为了保护人民,特别是脆弱的人”。他明确指出,边境仅对货物运输开放。阿尔巴尼亚的首都是地拉那(Tirana)。其工业在经济中占主要地位,是世界主要铬矿石出口国之一。全国主要港口有四个:都拉斯、发罗拉、萨兰达和深津四个港口。其中都拉斯港和发罗拉港是比较重要的港口。暂时出口到这几个港口的货主可以放心出货。当地时间3月13日晚上19点10分,波兰政府召开新闻发布会,总理莫拉维奇宣布,为了对抗新型冠状病毒的威胁,从3月14日开始,全国进入公共卫生紧急状态。政府决定进一步采取预防措施,从本月15日起,波兰上方领空将关闭,禁止所有来自国外的飞机入境,国际铁路也将暂时关停,同时波兰所有大型商场和餐厅也将全部关闭。从3月15日开始,全面恢复边境管控,取消所有国际铁路客运和航空客运,持续时间暂定10天,有可能延长。货运不受此限制。将为货物运输留出专门的通道。意大利本来只是隔离北区的14个省,但是疫情控制效果不理想,意大利总理孔特9日晚再次宣布,从当地时间10日开始,将对意大利全国进行封锁到4月3日,这下彻底“闭关锁国”了,现在想把货物运输到意大利,太难了...当地时间14日,意大利卫生部副部长西莱利(Pierpaolo Sileri)在社交媒体发文称已确诊感染新冠肺炎。日前,菲律宾总统杜特尔特在全国电视讲话中宣布,由于感染新型冠状病毒的病例不断升高,将菲律宾的预警等级升至最高级—红色代码2级,同时宣布决定封锁马尼拉大都会,范围涵盖全区的城市、直辖市。往返马尼拉大都会的海陆空所有交通都会被暂停。“封城”令生效日期从3月15日到4月14日。受此影响,到马尼拉大都会区域的船舶将受到影响。建议有货物到该地区的朋友联系船公司了解情况,以免货物延误造成损失!如果近期有出货到该地区的朋友,建议大家目的港不要再选马尼拉港,而是选择菲律宾的其他港口。现在的货物到达马尼拉后,板材卷钢建材类货物有些是要出马尼拉区域的,这部分货到码头的重箱会出不去,已经出去的拆空后空箱会回不来。目前马尼拉区域内的交通及操作正常,但马尼拉卸的货物无法拖出马尼拉区域,八打雁码头操作正常,在八打雁卸货的货物可以拉到马尼拉区域外的位置,所以可以建议货代朋友将收货人不在马尼拉区域内的,改港至八打雁。哈萨克斯坦总统托卡耶夫15日宣布,为防范新冠肺炎疫情蔓延,自3月16日8时至4月15日7时全国进入紧急状态。除外交人员、应哈方邀请的国际组织代表团以外,严禁任何人以任何方式出入境。截至目前,哈萨克斯坦累计确诊8例新冠肺炎。3月15日,新加坡政府宣布将进一步加强入境管制措施!3月16日23时59分起,近期有包括文莱、柬埔寨、印度尼西亚、老挝、马来西亚、缅甸、菲律宾、泰国、越南在内的所有东盟国家,日本、瑞士、英国旅行史的人员,在入境新加坡后需要自我隔离14天。入境时必须提供自我隔离住址证明。东盟国家短期旅客入境前需要提供健康证明,得到政府批准后才能入境新加坡。不过因新马两国邻近交往频繁,通过陆路和海路入境新加坡的人将不受影响。通过机场关卡从马来西亚入境新加坡的旅客,依旧需要隔离14天。此前,新加坡政府便宣布自3月15日晚上11点59分起,过去14天到过意大利、法国、西班牙和德国的旅客将不准入境新加坡。同时,新加坡也已禁止所有游轮停靠本地。总统马杜罗12日宣布,自本月15日起暂停所有来自欧洲和哥伦比亚的航班30天,并宣布国家卫生系统进入紧急状态。马杜罗13日晚发表电视讲话宣布全国进入警戒状态。马杜罗表示,在警戒状态下他已下令关闭全国所有餐馆、 酒吧和夜总会,并要求民众不要举行任何形式的家庭聚会和大规模聚集活动。他同时表示正在考虑采取更严厉的措施,包括全国范围停工等。政府已同巴西就在边境采取联合控制措施达成一致,但同哥伦比亚仍在沟通中。3月16日起,乌兹别克斯坦关闭与其他国家的空中运输和公路运输。3日后关闭铁路运输。禁止本国公民离境、外国人入境。美国总统特朗普11日宣布,美国将于当地时间13日起暂停除英国外所有欧洲国家前往美国的旅行,为期30天。法国总理菲利普14日宣布,为阻止新冠肺炎疫情蔓延,从当天午夜开始,关闭全国所有“非必需”公共场所,包括饭店、电影院、咖啡厅和俱乐部会所等。菲利普说,超市、食品商店、药店、加油站、银行、烟草店将继续营业。礼拜场所将继续开放,但宗教活动和集会将被推迟。欧洲的疫情在继续扩散,中东的情况更不容乐观。根据路透社10日报道,以色列总理内塔尼亚胡表示,为了防止疫情蔓延,以色列将要求所有自国外入境的旅客隔离14天,新举措有效期限暂停为2周。以色列航空随后突然宣布,该航空公司取消所有国际航班。根据报道,以色列航空公司Arkia和Israir都将取消所有国际航班。Arkia将立即停飞所有国际航班,Israir将从下周开始取消国际航班,直到5月为止。由于以色列航空公司宣布消息非常突然,对空运市场造成混乱。如果近期有货物运输到以色列等地,只能采取其它替代方案了。当地时间14日,也门政府(哈迪合法政府)在沙特首都利雅得召开紧急内阁会议后决定,为了防止疫情在也门的转播,也门政府决定从当地时间周二(17日)午夜十二点,暂停也门境内所有机场的航班起降,为期暂定两周,两周后会根据疫情动态进行重新评估,但是负责人道主义救援和物资运送的飞机除外。沙特内政部3月14日表示,为防止新冠病毒传播,沙特政府已决定自15日上午起停飞所有国际航班,为期两周。因航班中断无法返回,或因返回后被要求隔离的沙特公民和常住居民,将视作获得两周的带薪公共假期。另据沙特阿拉比亚电视台报道,目前沙特与阿联酋、科威特和巴林等国的陆地边界仅允许运送货物或必须品的车辆入境。15日晚,洪森总理签发了一份紧急《政府令》,指示所有政府部门公务员、相关人员以及全国人民暂时停止前往欧洲国家、美国和伊朗。政府令强调,对于刚从欧洲国家、美国和伊朗返回柬埔寨的所有柬埔寨官员和公民,必须按照卫生部原则从返回日子起为期14天的接受隔离观察。据越南《青年报》3月14日最新报道,越南有关部门日前宣布,该国已经决定暂停欧洲27个国家的旅客入境,另外将不再签发所有外国公民的落地签证。据悉,此措施将在3月15日开始执行,为期30天,公共原因赴越的旅客除外。越南此前在我国出于疫情防控的关键时期,越南航司就宣布停飞至中国的航班。随后还宣布将限制部分与中国市场保持密切往来的边境口岸,还要求对进出口的货运车辆严格检查。中新网3月13日报道也指出,中国与越南部门口岸目前已经恢复正常。3月12日当天,中越边境云南段最大的口岸——河口口岸出入境运输车辆达1221辆次,超过去年平均车流量。葡萄牙里斯本码头工人宣布罢工,罢工持续到3月底。船公司已发出紧急通知。
附:世界各国限制性措施一览表
近期,一些国家(地区)为应对新冠肺炎疫情,陆续采取了限制性措施,主要包括如下几种:
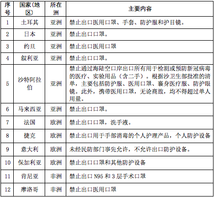
对来自中国的货物、进出境工具及人员施加严格的检验、检疫、检查措施。根据国家移民局、境内外相关网站发布的信息及中国贸促会驻外代表处及部分企业反馈的情况,贸促会在3月4日有关国家(地区)采取限制性措施提示、3月10日有关国家(地区)采取限制性措施提示(二)基础上对相关信息进行了更新补充,仅供企业参考关于货物进口限制情况——截至3月12日,共有18个国家(地区)对货物进口进行限制,调整措施的有2个国家。分别是:埃及暂停自中国进口大蒜、胡萝卜和生姜;喀麦隆禁止从中国进口所有食品。关于暂时禁止或限制部分医疗物资出口情况——截至3月12日,共有26个国家(地区)对医疗物资出口进行限制,其中新增12个国家,具体如下:关于航班/列车/船舶限制性措施情况——截至3月12日,亚洲和欧洲共有42个国家(地区)对航班/列车/船舶进行限制,其中新增28个国家(地区),美洲、大洋洲和非洲情况我们将陆续进行更新,具体如下:
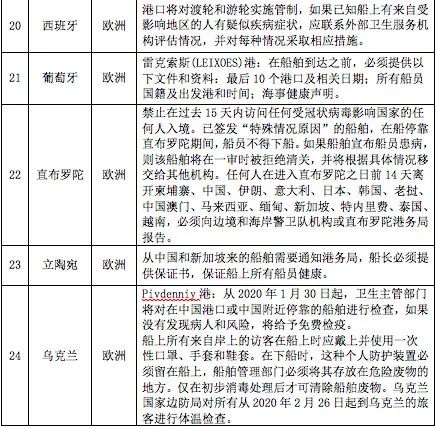
关于航班/列车/船舶限制性措施情况——亚洲和欧洲7个国家(地区)限施进行了补充或调整,黑体划线部分为补充或调整内容,具体如下:关于对人员入境实施限制性措施情况——截至3月12日,共有147个国家(地区)对人员出入境实施限制性措施,其中新增3个国家(地区),具体如下:关于对人员入境实施限制性措施情况——8个国家(地区)对限制性措施进行了调整,具体如下:本文资料来源:海运网,部分图片来源网络,特此鸣谢!