Facebook广告动荡不断!iOS14冲击未解又遇超严主页评分规则
在亚马逊违规中,除了账号会被封,还有一种情况也让人头疼,那就是产品被移除。产品被移除虽不及账号被封那么严重,但如果是一条花了几年时间辛辛苦苦培养起来的老链接,损失也是相当严重。Vicky就遇到不少找我们处理产品问题的卖家,库存还有十几万、几十万的货,链接恢复之前天天失眠发愁。并且,产品收到投诉累计超过一定数量也会直接造成封号,所以避免产品出现问题至关重要。
1 产品二手投诉 二手投诉大家应该都不会陌生,很多卖家收到二手投诉的邮件后都会找我抱怨“我们没有销售二手产品呀,为什么会被投诉”。确实,收到二手投诉的卖家几乎没有人真的在销售二手产品,收到这个投诉并不是代表你真的在卖二手产品,而是有买家因为产品有污渍,外包装破损,产品质量出现问题,零件少装或漏装等问题怀疑你在销售二手产品,因此发起了投诉。(有很多买家确实是没事找事)当然也不排除同行恶意投诉的情况。
(图为二手投诉业绩通知)
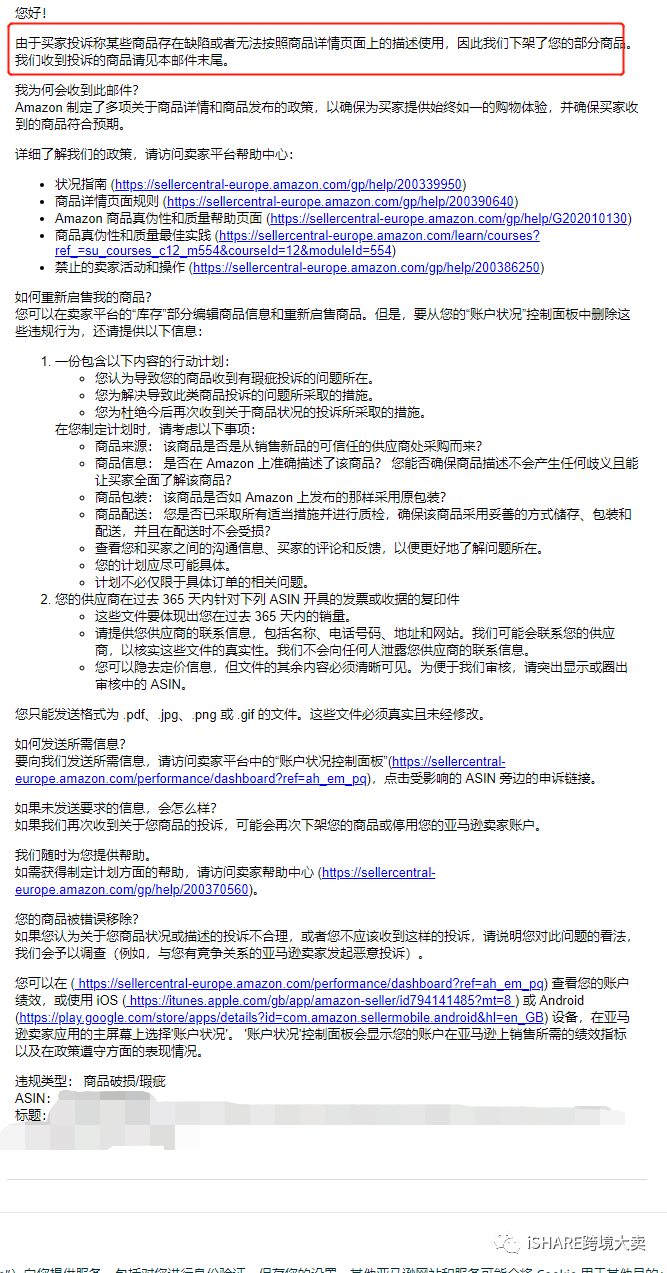
收到二手投诉后,可以先仔细阅读邮件是否有给出具体的投诉内容,亚马逊有时会在邮件中特别指出具体是哪条投诉内容引发了此次问题,如果邮件中没有说明,就检查买家之声,反馈,产品review等等,找到涉及二手字眼的评论。 收到二手投诉的卖家几乎没有人真的销售二手产品,所以不能仅仅因为自己没有销售二手产品就盲目申诉,应该分析买家为何会这样投诉,比如包装有污渍是否是在运输途中受到损坏?缺少零件是否是打包时疏忽?分析透彻后再拿出证据来打消亚马逊顾虑。 2 产品描述不符/产品缺陷/质量问题 产品缺陷问题也是非常常见的类型,跟二手投诉有相似之处,也是因为产品出现了某些问题引起了买家的不满。

(图为产品描述不符业绩通知)
比如你销售一款电子产品,描述中提到续航8小时,结果买家使用后发现只能续航5小时,就会以描述不符的理由进行投诉。其实绩效团队也不知道你的产品是否真的有缺陷,毕竟他们也没有亲自测试你的产品,但是绩效团队一贯的处事逻辑就是“顾客说什么就是什么”“先封了你产品看看你申诉什么表现再说”“顾客怎么可能会犯错?”总结一下就是不管亚马逊卖家死活。 遇到这种问题还是老样子先分析一下为什么标注续航8小时买家却反馈5小时?是因为买家的使用方法不对?还是产品受到损坏导致续航效果不佳?就算分析一遍之后依然觉得是买家故意找茬也千万别这么说,亚马逊不会跟你共情,甚至还会觉得你的态度不好让你继续申诉。要知道产品的申诉机会有时不多,被打回一次两次申诉通过率会越来越低,可能再提交一次就直接被亚马逊拒死说不会再回复相关问题。
3 产品安全性投诉 安全性投诉的难度在产品申诉中是偏高的,因为涉及安全问题一定是严肃且严重的,亚马逊对安全性问题的申诉非常慎重。安全性投诉的业绩通知中都会非常明确的要求提供一堆硬性资料。

(图为安全性投诉业绩通知)
4 产品侵权问题 产品侵权问题在上一篇公众号文章中详细讲过啦,我就不在这里重复讲了。 5 产品假冒问题 产品假冒问题是一个阶段性高发的问题,亚马逊时不时就在某一站点扫一大批假冒,假冒也俗称真实性问题,说白了就是有买家或者同行投诉你卖假货了。假冒和侵权紧密相依,相似又不完全相同。跟卖是引发假冒问题的高发区,来找我们处理假冒问题的跟卖卖家占比7成。

(图为假冒产品业绩通知)
6 产品详情页问题 产品详情页问题可能对于大多数卖家来说有些陌生,因为业绩通知不会明确告诉你详情页有违规内容,所以很多卖家在遇到这类问题时都一头雾水。可以给大家一个分辨详情页问题的tips:如果被移除的ASIN出现在上架违规政策这一栏里,大多都是因为详情页问题。
打开后台-账户状况-下拉即可找到政策合规性

引发产品详情页问题的原因通常为三种:
1.五点添加了敏感词
2.添加违规品牌名
3.错放类目。
其中,五点添加敏感词是最最常见的类型,再次强调大家不要在五点中添加:免费更换或免费退换这类词语,也不要留下邮箱或其他的联系方式。很容易被抓取到详情页问题。

(图为详情页问题业绩通知)
详情页问题不同于以上提到的几个类型,这类问题不属于投诉,而是因为敏感内容被亚马逊抓取到了,所以申诉成功率还是很高的,因为这个原因被移除真的太可惜了,各位卖家一定要尽量避开这类问题,就算遇到了也不要轻易放弃!
7 产品保质期问题 一般收到产品保质期投诉的卖家并不一定是真的产品过保,就像收到二手投诉的卖家95%都没销售二手产品。 所以确认自己销售的产品未过保时一定要理直气壮的甩出证据,准备条理清晰的行动计划,毕竟亚马逊并不是很在意这次到底是为什么被投诉,他更在乎怎么避免再次被投诉。同时考虑买家为何会认为产品过保,因为没有看到保质期时间?还是产品在使用时有疑似过保的问题? 如果产品确实过保,例如食品或化妆品,就只能乖乖移仓了,吃一堑长一智,下次发货之前多多注意保质期问题。

(图为产品保质期问题业绩通知)
以上7种是亚马逊最常见的违规类型,只要是产品被移除基本都逃不过以上几类,大家遇到产品问题时可以根据这篇文章一一对应,毕竟先确认原因才能更好的进行处理。 除了详情页问题这种非投诉类的情况,其他情况申诉基本都需要用到一个至关重要的资料:发票。发票真的很重要,再次建议大家可以像备感冒药一样给重要的产品常备发票,以备不时之需。因为亚马逊明确要求提供在收到业绩通知之前的365天以内的发票,虽说我们处理了大量补开发票通过的案例,但不得不说,对比一下还是符合亚马逊要求的发票最好用。遇到账号问题,有发票最起码可以保账号,遇到产品问题,发票更是救命稻草。 开发票时一定要注意发票上需要体现的信息!!不然一张无效的发票在申诉时的可利用率会下降非常多!
我们建了一个亚马逊卖家交流群,里面不乏很多大卖家。
现在扫码回复“ 加群 ”,拉你进群。
热门文章
*30分钟更新一次








