升级企业卖家,无忧跨境交易
跨境店铺运营中有很多雷区,一个不慎就容易中招,今天要讲的发货前退款就是目前跨境卖家极度困扰的难题,大家划重点、记笔记、点收藏,一定要重视起来!!
~当前没有此类烦恼的卖家也要重视,留存以备不时之需。


1:买家退款选择什么原因对我影响最小?
①买家不想要产品了,错误下单等,想退款,买家可以在APP或者PC端提交,点击:“Request Refund”,如图:

②只有“Items not now required”和“Seller concerned about customs seizure”为买家原因,如下图:此2种原因不计算责任退款率和成交不卖。但平台依旧会巡检所有退款订单,确认是否属实。一旦核实是卖家问题,依旧会正常处罚成交不卖。

③发货前不同纠纷原因是否计算责任退款率,可参考下图:

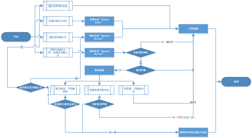
2:买家开启纠纷,不同纠纷原因如何处理?(所有非卖家原因,需要站内信说明情况,且务必在纠纷开启7天内处理,否则自动退款并计算成交不卖)。
①原因为上述2种“Items not now required”和“Seller concerned about customs seizure”买家自身原因,纠纷开启的7天内,建议考虑同意退款(选择不响应纠纷,或选择“我已备货不同意退款”坚持发货,买家有可能还是不想要,会带来不必要的纠纷风险);
②原因选择的是断货等卖家原因,但不属实,纠纷开启的7天内,引导买家可以通过后台修改原因按钮“View refund-Modify Requst”修改为正确原因(参考上述2个原因),直接同意协议③如之后图片;
③和买家沟通后,买家愿意要产品继续执行订单,纠纷开启的7天内,卖家可以选择“我已备货不同意退款”,或者引导买家点击“View refund-Cancel Request”取消退款,按照原备货截止日及时发货,如下图:

④如果选择了“我想提交新协议,部分退款XX”,买家7天内同意了协议,需要按照发货截止日继续执行订单。(卖家原因的部分退款也会计算责任退款率);
⑤如果选择了“我想提交新协议,部分退款XX”,买家7天内未同意协议,按照7天未达成一致自动处罚成交不卖,需处罚3个自然日内及时申诉说明详细情况;
⑥买家选择卖家原因,也未修改,真实原因非卖家问题,卖家误操作同意协议,会处罚成交不卖,需处罚3个自然日内及时申诉说明详细情况。
以上申诉如申诉成功将解除成交不卖处罚,同时不计算责任退款率。
3:发货后忘记填写发货记录,处罚成交不卖了,如何处理?
①建议及时联系买家重新下单,如果有下单,3天内及时申诉,提供买家新订单号、发货底单、物流信息截图等证据申诉;
②如果买家未重新下单,货物也无法拦截,3天内及时申诉,申诉时说明忘记填写发货记录情况,提供发货底单、物流信息截图等证据申诉。(但如果货物已拦截,无物流信息,或只有收寄信息,申诉成功几率较低)。
4:超过发货截止日未发货,会自动取消订单么?
①当前超发货截止日,未到承诺运达时间,买家不开启纠纷,暂时不会取消订单。但建议按照发货截止日及时发货。一旦超发货截止日买家申请退款,将实时取消订单并计算成交不卖;
②超承诺运达时间未发货,会自动取消订单并处罚成交不卖。
上述内容在每一个发货前退款的订单站内信也会有相关提示做参考。
5:成交不卖如何申诉提高申诉几率?
根据不同情况建议申诉时详细说明,如买家选择原因错误、已经发货忘记填写单号,并提供相关发货底单,沟通截图,物流信息等等所有证据,更多申诉成交不卖所需资料请前往卖家帮助中心中查看《成交不卖申诉要求及示例》。
6:成交不卖对店铺有什么影响?
不仅会正常计算责任退款率,以及黄牌等处罚,责任退款率超1.5%,将同时会面临一定金额罚金的处罚。详情请前往卖家后台政策规则查看《交易及其他违规处罚》。
最后,小编辛苦整理的宝藏流程每个人都收藏一份哦,遇到问题可及时对应~

我们建了一个亚马逊卖家交流群,里面不乏很多大卖家。
现在扫码回复“ 加群 ”,拉你进群。
热门文章
*30分钟更新一次







