破解爆单卖家直播秘诀, 数百个CFS资源位和巨量广告金等你拿完开直播!

“我的商品明明这么优秀!为什么无人问津?”——新手入驻,渴求爆单的你还在为流量苦恼吗?小编今天带来独家秘籍,3大招助力优化上架商品信息,三连打造高曝光、高转化、高留存的3高商品,你离爆单差的就是这一步!

想要快速增加商品曝光度?商品名称可大有学问!一个优质的商品名称不仅是吸睛神器,还可以帮助消费者清楚地了解你的商品,火速下单不再犹豫! 小编整理了以下“取名攻略”,三大要素+五点细节,包你的商品一“名”惊人,快快阅读!

说了这么多要点,你感觉透支脑力也找不到灵感?别担心,贴心的小编为各位卖家朋友们准备了商品命名万能公式方便套用,结合具体的例子一起来学习吧!


聊聊消息太多,回不过来?试试优化商品描述吧!提供一个完整且详细的商品描述可以帮助买家更好地了解您的商品,购买欲直线上升,减少聊聊需求,直接一键下单!想要坐享爆单的你别再惜字如金啦,快试试以下3种方法来创建更加完整的商品描述:

提供详细的商品规格信息,例如:材质,重量,尺寸和其他特点等。而且商品细节对电子产品、设备和工具来说尤为重要!

描述商品的特点和优点,并向买家展示商品的不同使用方式或者场景,让买家更有代入感。建议列出3到8个商品特色,让买家能快速清楚地知道商品的卖点。

若您的商品有保质期等信息,记得要添加至商品描述中!
一起来看看优秀案例,满分作业借鉴一下吧:


想要商品销量好,精修美图少不了。毕竟发朋友圈都要美颜滤镜加持,店铺运营又怎么少得了精心扮靓呢?详细“修图”指南马上为你奉上!
可能有卖家朋友还没get到图片优化的重要性?直接上图,先来看一个单量公式解读:

巧妙的图片设计可以突出产品款式和重点信息,提升买家进店后的流量和点击率。那速速跟着小编学习商品和店铺图片的优化技巧,不用学费,倾囊相授!

Shopee通过对各市场头部产品测试发现,店铺商品图片添加标签优化后,点击率增长0.7%,其中印尼及菲律宾站点增量尤为突出。
那耗费心力,优化前和优化后有什么区别呢?优化后的图片,通过吸睛设计突出重点信息,吸引特定人群,下单分分钟,单量蹭蹭涨!来看看对比图:

收下小编这份产品图片优化小tips,先人一步订单飙升,爆单不愁!

听小编啰啰嗦嗦地说了这么多,知道产品美图的重要性了吗?上传准确且高质量的图片不仅可以更清楚地展示商品信息,还能一步到位圈粉买家。现在每件商品最多上传9张图片(包括封面图片),以及1张商品规格(如不同颜色和大小)的图片,那如何通过这10张照片从芸芸“卖家”中脱颖而出呢?来,跟着小编手把手地学!

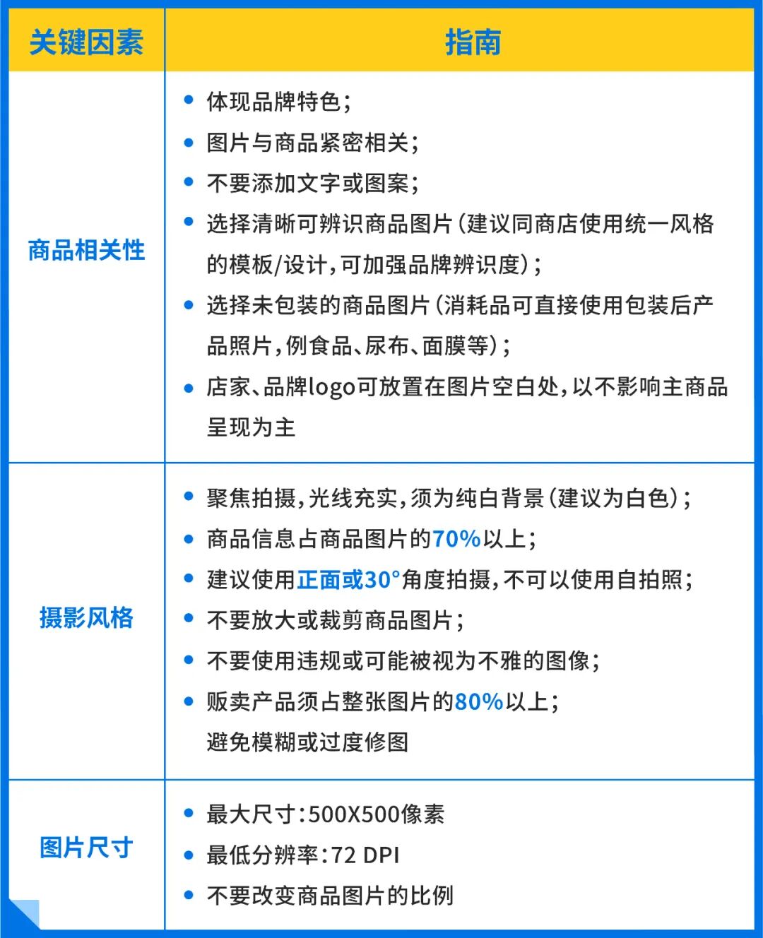
封面是买家对商店的第一印象,可以选择一个能体现特色的图片作为商店封面。但在创建封面图片时,要记得考虑以下3个关键因素:


为商品添加附加图片,能够帮助买家全面了解您的商品。优秀的商品360°方方面面都想展示,但图片数量有限,所以卖家在选取附加图片时,可以从以下方向切入。


除了优化商品图片外,作为橱窗的店铺图片也不能忽视哦!Shopee测试发现优化后的店铺海报可带来约1.2%的点击率增长,其中新加坡及菲律宾站点增量尤为明显。而且,店铺图片优化后也有大不同。

请收藏小编店铺图片优化攻略,小技巧助力大爆单!

看到这里的你还等什么?赶快点赞收藏,去自己的店铺动手操作试试吧~ 跟紧小编发布的推文,更多干货分享等着你,让你的商品吸睛更吸金!
我们建了一个亚马逊卖家交流群,里面不乏很多大卖家。
现在扫码回复“ 加群 ”,拉你进群。
热门文章
*30分钟更新一次







