
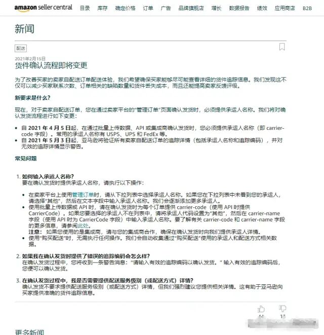
2月16日,亚马逊最新通知:连续三个月销售总额达到1万美元后,卖家需要购买至少100万美元的商业保险,未购买保险可能导致无法提现甚至被禁止销售。现在部分卖家已经投保了,可以看到这笔支出是强制性的,大卖是躲不开了。邮件表示,希望卖家为通过亚马逊商店销售的产品提供责任保险证明,卖家要在2021年3月15日前回复。在连续三个月的销售总额达到10,000美元之后的30天内,卖家需要购买并维持至少100万美元的商业普通保险,附加责任险或超额责任险。收到邮件的卖家需要在30天内使用账号注册邮箱回复这封邮件,并在邮件中附上责任保险证书,责任保险证书需涵盖在Amazon.com上进行销售交易的所有商品。亚马逊对卖家出货新要求是:如今,对于自配送订单,卖家在通过平台的“管理订单”页面确认发货时,必须提供承运人名称。平台将对确认发货流程进行以下变更:从2021 年 4 月 5 日开始,卖家在通过批量上传数据、API 或集成商确认发货时,必须提供承运人名称(即即承运人代码字段)。常用的承运人名称有 USPS、UPS 和 FedEx 等。从2021年5月3日开始,亚马逊将验证所有卖家自配送订单的跟踪详细信息(包括承运人名称和跟踪ID),并对无效的跟踪详细信息显示警告。这两天不少卖家反馈,说亚马逊昨天进行了大规模的扫号,他们的账号也被扫到了,现在遭遇了二审。一收到这个消息,小编便进行了深入的了解,毕竟这种事件对于刚入驻亚马逊的卖家来说简直就是天塌了一般的事情。有卖家告诉小编,自己30多个账号集体中枪,甚至有的卖家近80个账号均被二审。不过,也有卖家表示自己几个买来的账号目前还安然无恙。值得注意的是,多个中招账号都是卖家买来的。买来的账号不一定有问题,但有问题的却大多是这些账号。小编了解到,这次亚马逊大量扫号,导致部分新注册的账号被发起二审,原因可能是卖家们使用了市面上不正规的“招商链接”进行账号注册。这类事情其实已经不是第一次出现了。去年7月,20年的招商季告一段落,一度出现了招商链接一链难求的奇特景象。而后,有服务商利用漏洞,制作出了假链接,并以极其夸张的高价进行销售。亚马逊相关团队在发现问题后迅速进行了整顿,当时,大量的卖家也都遇到了二审。此次事件,实际上与去年的事件差别不大,有部分卖家急于开店,就购买了不正规的链接进行注册,结果导致店铺出现了问题。要知道一套资料只能注册一个账号!一套资料少说几千块钱,盲目注册只会导致资料报废,大家一定要谨慎!据了解,美国海岸警卫队发布视频,证实圣佩德罗湾的洛杉矶和长滩港口的交通拥堵状况的严重程度。洛杉矶港执行董事吉恩·塞罗卡(Gene Seroka)在周三的新闻发布会上说:“在正常情况下,我们通常不会停泊任何集装箱船。在进口激增之前,我们通常会在洛杉矶港的一天看到10至12艘集装箱船的泊位。如今,我们平均每天要处理15艘集装箱船,” Seroka说。“目前前往洛杉矶的船只中约有15%会直接停泊。85%的船只会抛锚停泊,且平均等待时间一直在增加。当船舶于11月首次开始抛锚停泊等待时,锚固时间约为两天半。到目前2月为止,停泊时间现在为8天。”截止2020年底,锚泊的集装箱船数量增至30艘;从那以后,一直保持在20多艘到40多艘之间。同时,在洛杉矶和长滩泊位的船只数量保持在20多艘和30多艘左右。
除此之外,昨日,朋友圈还流传着这样一则通知:
“因口岸站严重积压,自2月18日18点至28日18点止,各站发经霍尔果斯(境)出口的棚车装运的各类货物一律停装。”还记得去年12月份,铁路总局也因为口岸站积压严重发过类似调令,当时正值旺季,出口货物一律停装5天,已经让不少卖家崩溃了。这次货物停装10天,这如果是真的,货物积压的情况可想而知,很多欧洲卖家的物流时效又要延迟了。